dadblk3 madblk3
adblk3
adblk3
中國
出版:2024-Jan-25 16:58
更新:2024-Jan-25 16:58

「寧坐寶馬哭不坐單車笑」 拜金女今爆遭騙婚哭訴:半年家暴七次

分享:
馬諾14年前「寧願在寶馬上哭泣」爆紅 閃婚後聲稱半年遭家暴7次 更被騙光積蓄

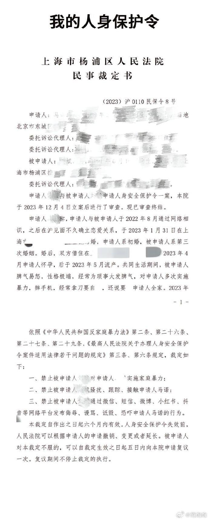
「寧願在寶馬上哭泣」的馬諾在微博貼文,稱婚後半年內被家暴7次

adblk4

內地模特兒馬諾,2010年在《非誠勿擾》節目中,因為一句「寧願坐在寶馬裡哭,也不願坐在單車上笑」爆紅,也被貼上拜金標籤。沒想到卻因被丈夫家暴,訴請離婚。馬諾在微博貼文,稱婚後半年內被家暴7次,9月在派出所警員建議下返回戶籍所在地北京,並訴請離婚。沒想到在等待開庭期間,遭丈夫劉男持續跟蹤騷擾,還在網路對她造謠及誹謗,最近她終於拿到法院裁定的人身保護令。

「寧願坐在寶馬裡哭,也不願坐在單車上笑」的馬諾,聲稱半年被老公家暴7次 「寧願坐在寶馬裡哭,也不願坐在單車上笑」的馬諾,聲稱半年被老公家暴7次 「寧願坐在寶馬裡哭,也不願坐在單車上笑」的馬諾,聲稱半年被老公家暴7次 「寧願坐在寶馬裡哭,也不願坐在單車上笑」的馬諾,最近終於拿到法院裁定的人身保護令 「寧願坐在寶馬裡哭,也不願坐在單車上笑」的馬諾,最近終於拿到法院裁定的人身保護令 「寧願坐在寶馬裡哭,也不願坐在單車上笑」的馬諾,最近終於拿到法院裁定的人身保護令

馬諾表示,婚後自己賣掉房產幫劉男還債,共轉給他160多萬人民幣(約176.5萬港元),不料竟被男方抹黑為騙婚騙房,她還在微博出示轉帳紀錄,證明自己所言不假。她還出示多張住家電視遭砸毀,還有家具及內裝都被嚴重破壞的照片,控訴劉男不僅會對她施暴,還把家裡破壞地亂七八糟,甚至還虐打她的寵物狗。

adblk5

馬諾母親日前回應稱堅決支持女兒離婚︰「她離開這個半年家暴7次,欠債花光積蓄,滿嘴謊言一直威脅她的男人,希望她早日回歸正常生活。」

2010年《非誠勿擾》節目亢,馬諾因「寧願坐在寶馬裡哭,也不願坐在單車上笑」而爆紅 2010年《非誠勿擾》節目亢,馬諾因「寧願坐在寶馬裡哭,也不願坐在單車上笑」而爆紅,她後來稱是節目效果 2010年《非誠勿擾》節目亢,馬諾因「寧願坐在寶馬裡哭,也不願坐在單車上笑」而爆紅,她後來稱是節目效果 2010年《非誠勿擾》節目亢,馬諾因「寧願坐在寶馬裡哭,也不願坐在單車上笑」而爆紅,她後來稱是節目效果 2010年《非誠勿擾》節目亢,馬諾因「寧願坐在寶馬裡哭,也不願坐在單車上笑」而爆紅,她後來稱是節目效果

而馬諾上次受媒體高度關注,是在14年前。2010年,當時只有20歲的北京女孩馬諾,參與內地相親節目《非誠勿擾》。當時她拒絕一名邀約她一起騎單車的男嘉賓,馬諾回答「我還是坐在寶馬哭吧」,讓她被貼上拜金女的標籤。但當時她解釋,只是節目效果。

文章授權轉載自《中天新聞網》,按此查看原始文章

adblk6

ADVERTISEMENT

ad

恭喜你!獲取1分 !

更多積分任務