胃酸作為我們身體的消化液,屬於低pH值的強酸,在這種強酸環境下,普通細菌無法生存。然而,有一種細菌卻是例外——幽門螺旋菌。
根據2017年香港中文大學醫學院公布的一項研究顯示,全球有44億人感染幽門螺旋菌,而亞洲地區,包括香港在內,經已有一半人口帶有或曾經感染幽門螺旋菌。幽門螺旋菌作為寄生於胃部內的細菌,會破壞胃黏膜的保護功能,令腸胃容易出現各種病變,例如胃炎、胃潰瘍、十二指腸潰瘍等,嚴重更會增加患上胃癌的風險!
幽門螺旋菌|2成人無明顯感染徵狀
大部分患者感染幽門螺旋菌後,都不會出現明顯感染徵狀,僅2成患者會出現胃部不適,初期徵狀有:
- 上腹脹痛;
- 作嘔作悶;
- 胃氣多;
- 胃痛;
- 口臭;
- 食慾不振等。
感染幽門螺旋菌的初期徵狀不明顯,及至後期腸胃有機會出現嚴重問題,甚至增加患上胃癌的風險。
由於上述病徵與都市人不良飲食及生活習慣導致的小毛病相似,許多時患者會誤以為自己只是食無定時、飲食不節制或壓力大而引起的胃痛或消化不良,直至腸胃潰瘍、出血,甚至大便呈黑色時,方知道幽門螺旋菌已發展為嚴重疾病。
幽門螺旋菌|世衛列為一級致癌物
值得留意的是,世界衛生組織(世衛)將致癌物質按照危險程度分為4類,當中以第1類物質為對人體有明確致癌性的物質。而早在1994年,世衛轄下的一個跨政府機構「國際癌症研究機構」,已將幽門螺旋菌列為可引致胃癌的「第一類致癌物」。
另外,幽門螺旋菌更於2021年被美國衛生及公共服務部增至最新的致癌物名單中,成為256種致癌物質的其中一種。
幽門螺旋菌可以透過接觸患者的唾液感染,同住家人長時間親密接觸及共用餐具,一同受感染機會較高。
幽門螺旋菌|同住家人共同感染風險高
幽門螺旋菌一般會透過受污染的水源、不潔的食物及飲料,或糞便傳播。不過,幽門螺旋菌同樣可以透過接觸患者的唾液感染,有研究就指出,一旦家庭中有人受感染,有6成患者的家人會同被感染。皆因同住家人長時間親密接觸及共用餐具,特別是居住環境較擁擠或衛生較差的家庭,因此家庭間共同感染幽門螺旋菌的風險一般較高。
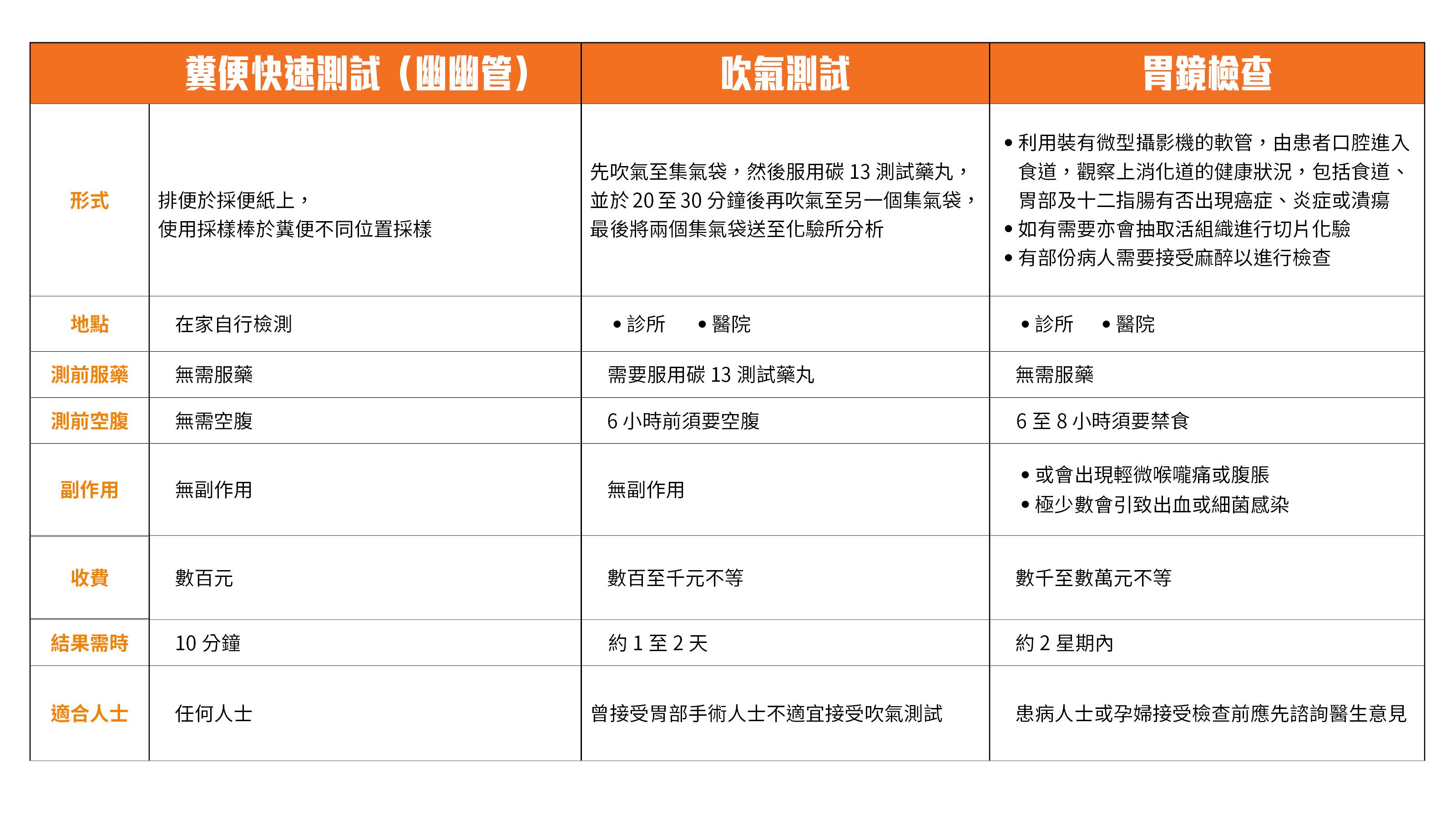
幽門螺旋菌|3大測試比較 早檢測、早發現、早治癒
感染幽門螺旋菌的後果不容忽視,若未能及早發現並接受適切治療,即使其誘發的腸胃問題痊癒,仍然會有較高的復發機會。只要及早檢測並及時求醫服用抗生素治療,成功殺菌率可高達85%。目前坊間檢測幽門螺旋菌的方法大致可分為3種,包括胃鏡檢查、吹氣測試以及糞便快速測試。
一家無「幽」|幽幽管by INDICAID™妥析™ 10分鐘自測
自我檢測幽門螺旋菌的快速抗原檢測產品操作簡單,無創無痛,隨時在家檢測,10分鐘即知結果。
相較於胃鏡檢查及吹氣測試,在家無創無痛快速自我檢測是更快捷方便的方法。幽幽管by INDICAID™妥析™ 幽門螺旋菌抗原檢測試劑盒是一款自我檢測幽門螺旋菌的快速測試,操作簡單,備有採便紙,無需自備容器,特別採用密封檢測盒設計,直接將糞便樣本插入檢測盒,不會濺出液體,等候結果期間沒有異味,乾淨衛生,輕鬆、衛生採集糞便樣本,自行採集糞便樣本後10分鐘即有結果。
密封檢測盒設計可直接將糞便樣本插入檢測盒,不會濺出液體,等候測試期間無異味,乾淨衛生。
幽幽管已獲歐盟CE證書及國家藥品監督管理局(NMPA)批准,無須服藥或空腹,準確度與吹氣測試相約,高達98%,任何人士均適用。
幽幽管使用示範短片﹕
限時優惠|幽幽管低至8折起
即日起至3月31日,於INDICAID官網或中環INDICAID lab購買幽幽管by INDICAID™妥析™ 幽門螺旋菌抗原檢測試劑盒即享9折,買滿4件更可享低至8折優惠!
每盒幽幽管內含中英文說明書、檢測盒及採便紙。









