新冠疫苗接種計劃自今年2月下旬開展至今,本港疫苗接種率終突破7成。為提升疫苗保護力,進一步防範新一波新冠變種病毒株來襲,港府於上月初起為優先組別人士接種第三針「加強劑」,其後再將計劃擴展至已接種兩劑科興疫苗逾半年人士。然而,不論接種第一、第二或是第三針,對於大眾來說,最緊張及最擔心的,仍然是接種疫苗後可能出現的副作用。
多項醫學研究顯示 接種6個月後抗體水平下降
事實上,不論接種科興或復必泰疫苗,疫苗抗體水平都會隨時間下降。多項醫學研究顯示,接種新冠疫苗人士體內所產生的抗體約在6個月後下跌,需靠接種第三針延續保護。因此,港府在參考專家建議後,於今年11月3日宣布,11月11日起免費為指定組別人士,優先安排接種第三劑新冠疫苗。而截止12月初,接種第三針人口經已超過20萬。
第三劑反應及副作用與第二劑相若
作為「加強劑」,第三劑疫苗的副作用會否相對加強?根據外國醫學研究顯示,接種第三劑後的反應及副作用會與接種第二劑後相若,若市民接種兩劑疫苗後無過敏反應,第三劑可以考慮接種同款疫苗,避開出現過敏反應的機會,惟最終選擇接種哪一款疫苗,應交由市民自己決定。
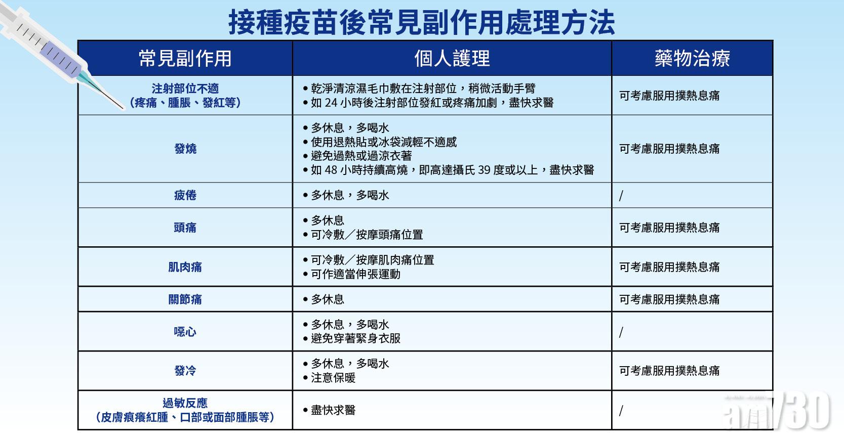
發燒是接種新冠疫苗後常見副作用之一。
部分常見副作用可考慮服食撲熱息痛治療
而根據世界衛生組織的指引,接種新冠疫苗後出現副作用屬正常現象。常見的疫苗副作用包括注射部位疼痛腫脹、發燒、疲倦、頭痛、肌肉痛及關節痛等,一般而言,這些副作用通常較為輕微及短暫,可以透過多加休息及多喝清水解決,世衛亦建議接種人士可考慮服食撲熱息痛,紓緩部分疫苗常見副作用引致的不適。若接種24小時後注射部位發紅或疼痛加劇、48小時持續高燒達39度或以上,甚或出現嚴重過敏反應等,就要盡快求醫。選購止痛藥時,記得必須查看產品包裝,請於使用前詳閱產品標籤說明,長期病患或正在服用藥物人士,須於自行服用止痛藥前,先咨詢醫生意見。









