曾醫生指,第五代心臟支架有利年輕病人及高出血風險病者。
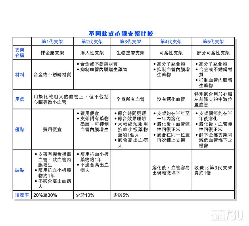
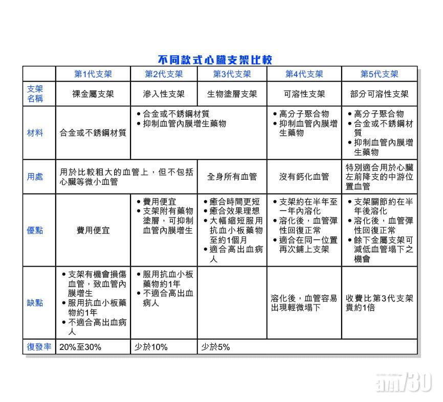
「通波仔」的學名是冠狀動脈介入治療術,利用心臟支架撐大兼穩固積聚膽固醇的冠狀動脈,解決心肌血液供應減少的問題。手術方法發展得非常成熟,而心臟支架就有無窮的發展可能性。由80年代起,支架材質不斷演變,以及不斷減少對血管造成的創傷和降低復發率,尤其自第三代的生物塗層支架開始,愈來愈有利高出血風險患者使用,大幅縮減服食雙重血小板藥的時間,由一年減至一個月,減低出血風險。
縮短服抗血小板藥時間 術後須保養血管
置入支架後,病者必須服食雙重血小板藥。心臟專科曾子欣醫生解釋,支架屬於外來物,有機會損傷血管,致血管內膜增生及刺激血小板產生反應,積累成血塊,增加堵塞血管的風險,出現急性心臟病發。對於高出血風險病者,例如:長者、擁有高血壓、中風、腸胃、肝及腎病史,比較正常人更易出血,換言之更易增加堵塞血管的風險,故這類患者必須依時服藥。
過往第一代及第二代的心臟支架,術後需要服食兩類抗血小板藥約一年,直至近年支架技術進步,支架上塗上可抑制血管內膜增生藥物,縮減病人服藥時間至一個月。曾醫生指,這樣可減少病者常忘記服藥,降低惡化血管等問題,避免短時間再次施行手術。
心臟支架模型
第五代支架半年後溶解 適合年輕病者心臟血管
提到第五代部分可溶性支架,有別於傳統金屬支架,其結構是支架上的V形關節位是由一種可分解的物料製成,大約半年後可完全溶解,而支架的其餘部分則採用第三代心臟支架的主要材質塗藥金屬製成,有效穩固血管避免下塌。曾醫生指,年輕人及中年人比較長者更適合選用第五代「因為年輕人有更長的人生,亦代表血管翻塞的機會也比較大,有利病者日後施行通波仔手術,此外,年輕人出現血管鈣化和血管分支的比例較長者低。」
不過,第五代支架比較目前最為普及的第三代支架,價錢高近一倍,所以曾醫生建議,不同的血管位置可選用不同年代的支架。「第五代適合用於講求血管要有彈性的地方,例如心臟左前降支的中游位置,那裏的血管很大機會走入肌肉內位置,每當心臟泵血,血管就會不斷收縮和膨脹,相對第五代支架可以減少血管壓力,至於身體其他位置的血管可使用第三代支架。」最後,曾醫生叮囑術後病者,不論選擇哪一款支架,必須培養健康的生活習慣,戒煙戒酒及嚴控三高,才可有效減低復發風險。









