G.E.M.與前公司蜂鳥音樂因為版權問題對簿公堂。
G.E.M. 鄧紫棋與前公司蜂鳥音樂因為版權問題對簿公堂,官司擾攘近6年,日前G.E.M.表示與律師團隊有新的進展,自己終於可以重錄舊作,並形容自己可以同音樂的「孩子」重逢。
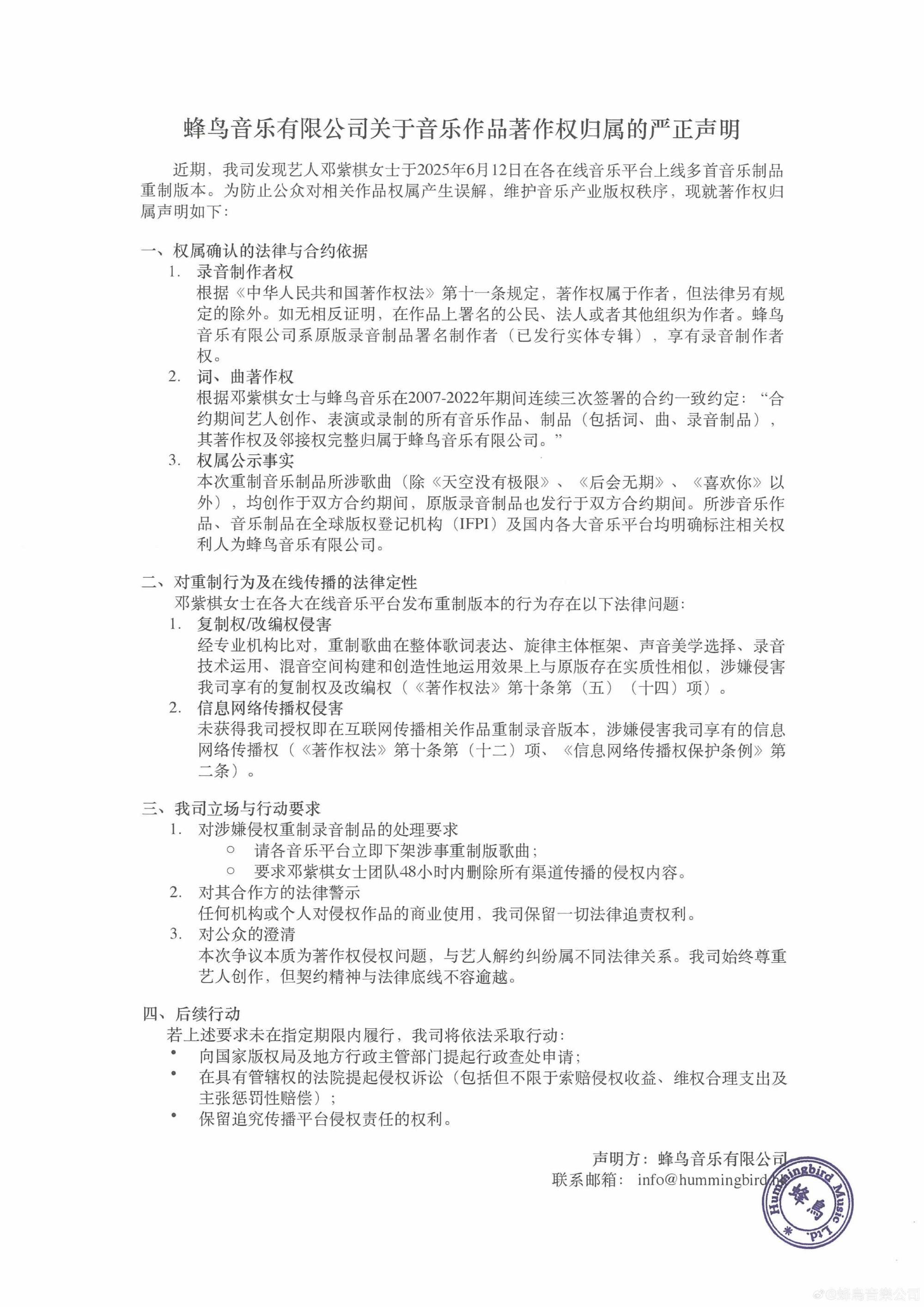
事隔多日,蜂鳥音樂今日發聲明,要求G.E.M.要將重錄的歌曲下架,並指公司享有錄音製作者權、詞曲著作權,指G.E.M.的重錄行為構成「複製權改編、信息網絡權侵犯」,要求她在48小時內下架所有重錄歌曲,否則將採取法律行動。G.E.M.亦很快回應對方,除了出聲明外,亦貼上一張由「香港作曲家及作詞家協會」(Cash)的信件,她留言說︰「與我的律師團隊聊完後,我們都無奈的攤手笑了。」
蜂鳥音樂出聲明。
G.E.M.指「這次的重錄,是嚴格依據我國的法定許可重錄的,我也依法支付報酬。更重要的是,我所有作品的公播權,自我14 歲起(這可是在遇見蜂鳥之前喔),就已讓 CASH 協會代為管理,所以這些重錄版本是合法地全球上架的。」
她強調不會下架歌曲,並反問對方「既然有一句提到這次本質為著作權問題的事情,與藝人解約糾紛屬不同法律關係,又有一句提到“法律底線”和“契約精神”,那麼,可否請蜂鳥音樂先結算給我自 2018 年 10 月到起,6 年 8 個月間,我所有的合法版稅呢?還有我 2019 年解約前 6 個月左右的合法勞務費至今也是還沒收到的,能否先結算給我呢?麻煩了,謝謝。」
至於Cash於2023年發出的信件,內容指G.E.M.的「公開播放權」已轉讓予CASH,並按照契約作出的契諾代為管理屬於她的公開播放版權。由於G.E.M.及蜂鳥雙方都用中國的法律去談今次的版權問題,然而有網民指蜂鳥是香港公司,與G.E.M.簽約應該是在香港,應該是用香港的法例去規管,能否用大陸的法例應用在香港的合約就表示抱懷疑應度。











