世界冰球錦標賽再出現播錯國歌事件。(資料圖片)
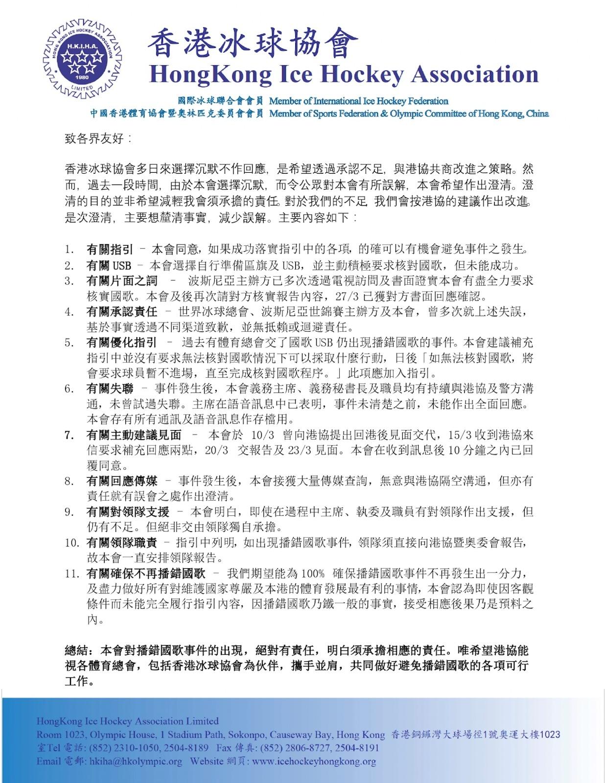
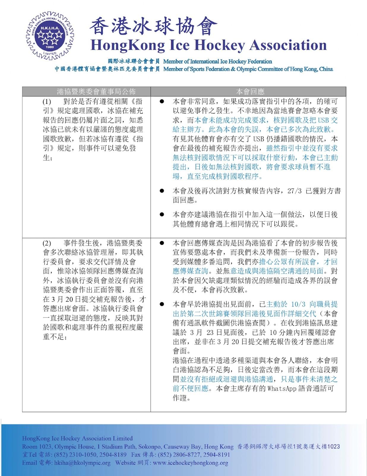
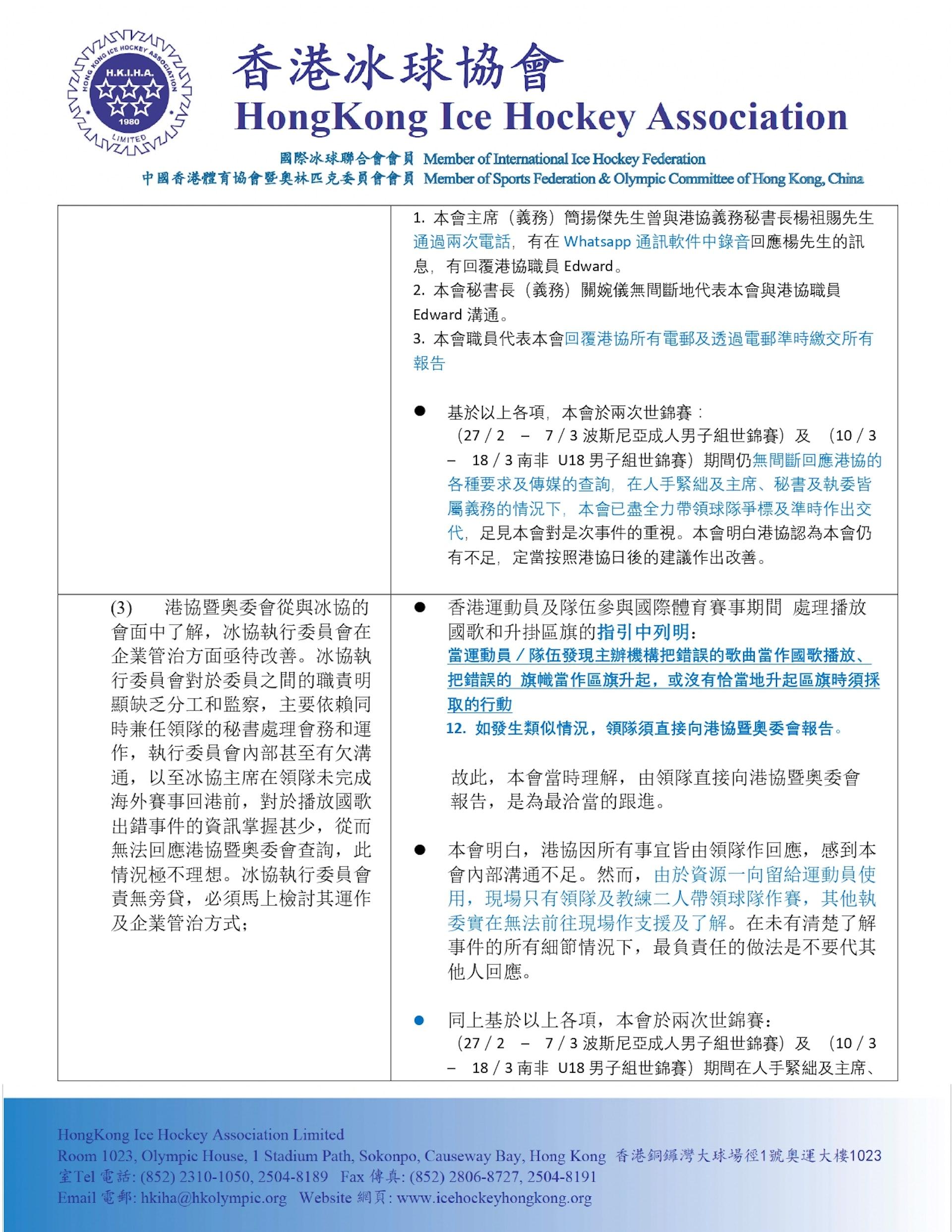
港隊上月在波斯尼亞舉行的世界冰球錦標賽作賽後,大會賽後播放國歌,引起軒然大波。香港冰球協會已交代事件,亦向港協暨奧委會提交報告。港協日前向文化體育及旅遊局提交詳細報告,冰協今日(28日)亦發表聲明指向港協提出避免再播錯國歌方案,要求未能在現場核實國歌時,球員暫不進場,同時亦希望香港各體育總會也跟隨冰協做法,以防重複犯錯。
冰協:無意造成與港協隔空溝通的局面
事件發生後,冰協曾於本月10日向港協提出回港後見面交代,五日後收到港協來信要求補充回應兩點,並於20日提交報告23日見面;回應傳媒查詢是因未準備好新一份報告,憂公眾產生誤會,無意造成與港協隔空溝通的局面,協會相關人員亦通過各種管道與港協溝通聯絡。對於冰協執委會企業管治方面的問題,冰協表示由於資源一向留給運動員使用,現場只有領隊及教練二人帶領球隊作賽,其它執委實在無法前往現場支援及瞭解,在人手緊張及主席、秘書、執委皆屬義務的情況下,冰協已盡全力帶領球隊爭標及準時作出交代。但承認明白港協認爲仍有不足,並將在未來做出改進。
最後,冰協強調,即使因客觀條件未能完全履行指引內容,因播錯國歌是鐵一般的事實,接受相應後果是預料之內,並就此次事件道歉,唯希望港協能視各體育總會為夥伴,攜手並肩,共同做好避免播錯國歌的各項可行工作。
冰協全文如下:








