渣打馬拉松2026封路安排|巴士小巴改道交通貸訊懶人包(am730製圖)
渣打香港馬拉松2026將於周日(18日)舉行,大會在1月12日舉行傳媒簡報會,交代馬拉松舉辦當日的交通安排及其他事項等。警方指,全港多處會分階段實施臨時封路安排,路線與去年相若。運輸署預計,粵車南下的車輛亦會受影響,籲駕駛人士透過香港出行易流動應用程式及運輸署網頁獲取特別交通安排資訊。
今屆渣馬賽事路線與往年大致相若,全馬及半馬均以尖沙咀彌敦道九龍公園外為起點,10公里及輪椅賽事就在港島東區走廊及灣仔運動場起步,所有賽事終點設於維多利亞公園。警方會在星期六(17日)晚11時半起,分階段封閉西九龍公路、中九龍繞道、青朗公路、彌敦道、會展及維園一帶、東區走廊等,在周日開跑後按賽事進度逐步解封,直至周日下午約2時。
▼點擊下圖查看渣打馬拉松2026封路安排▼
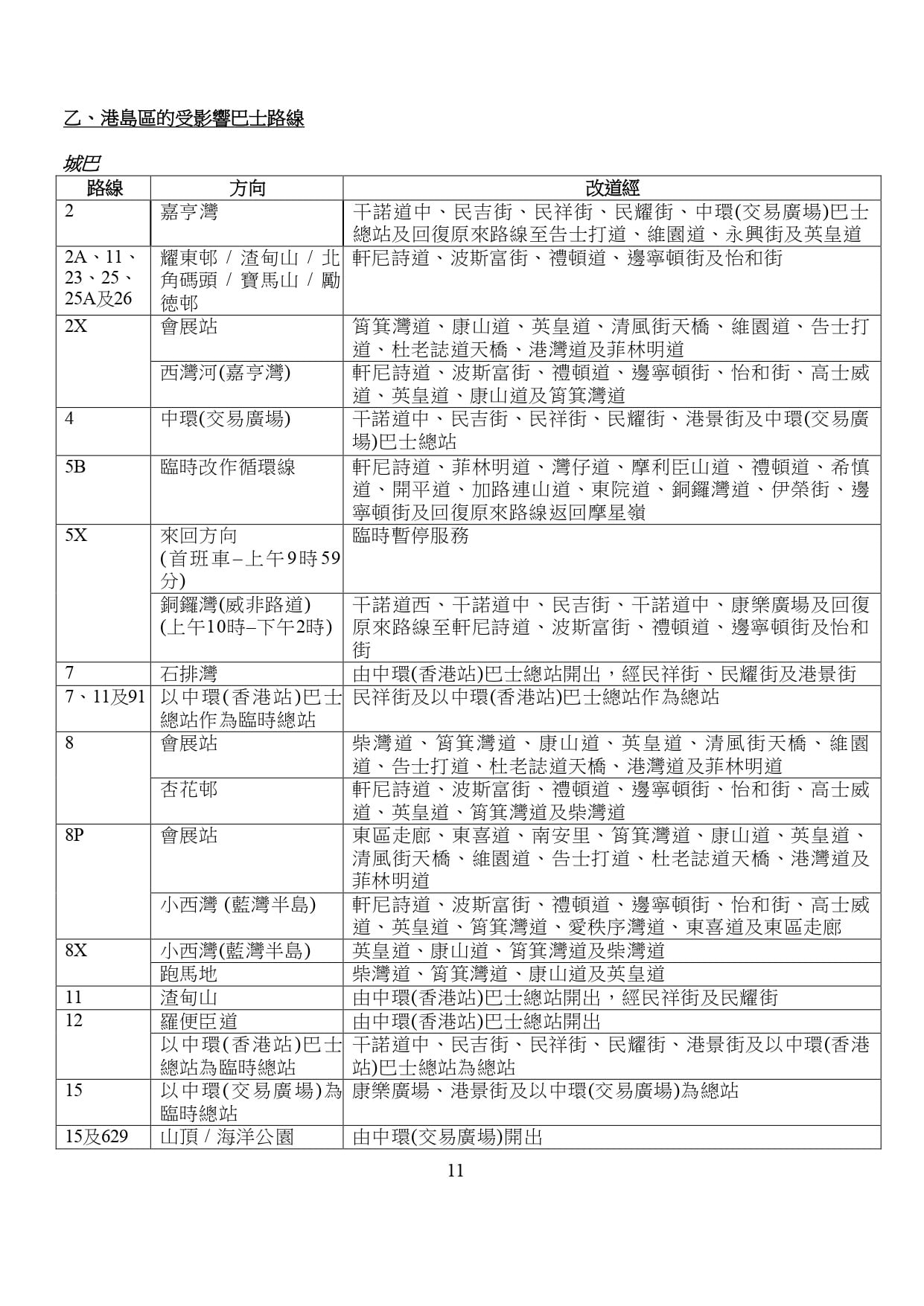
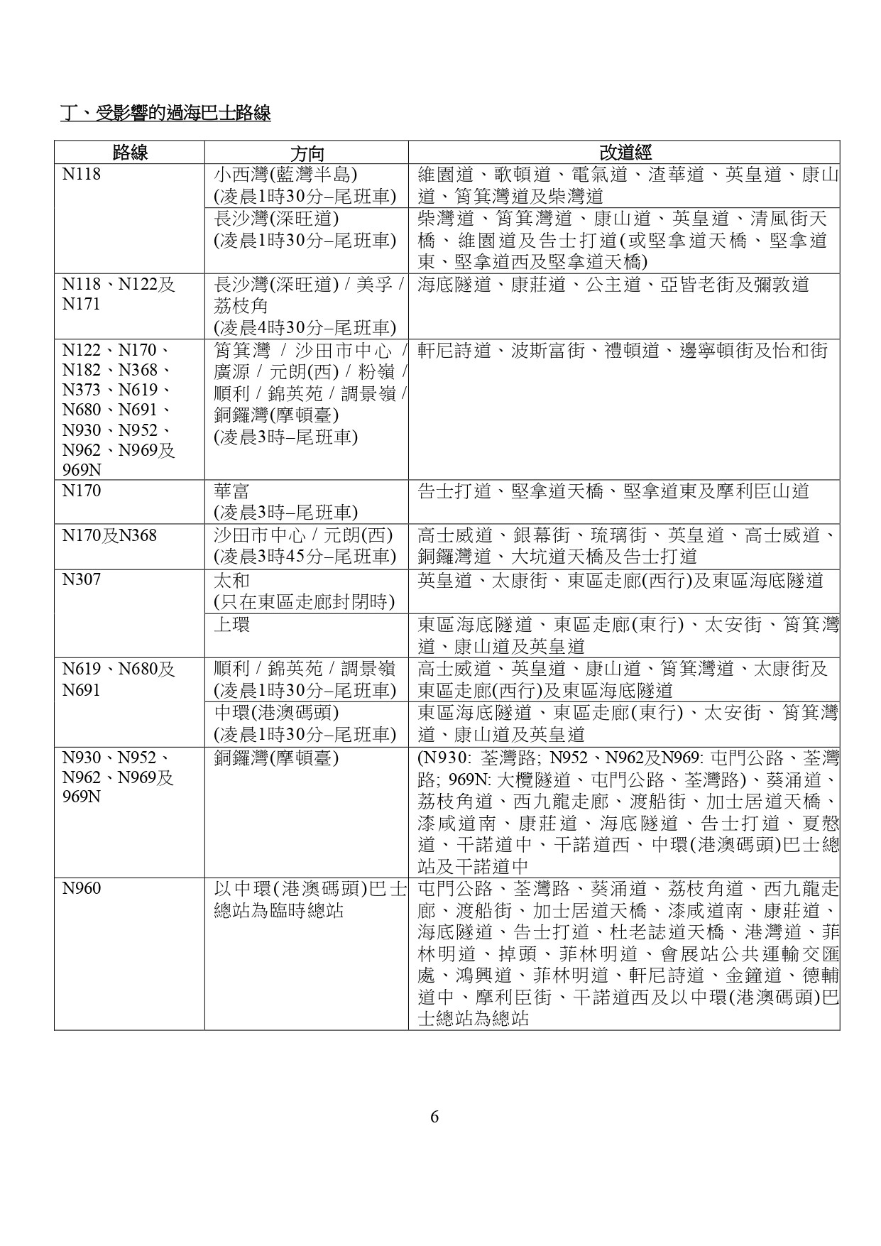
影響近270巴士線及40專線小巴線
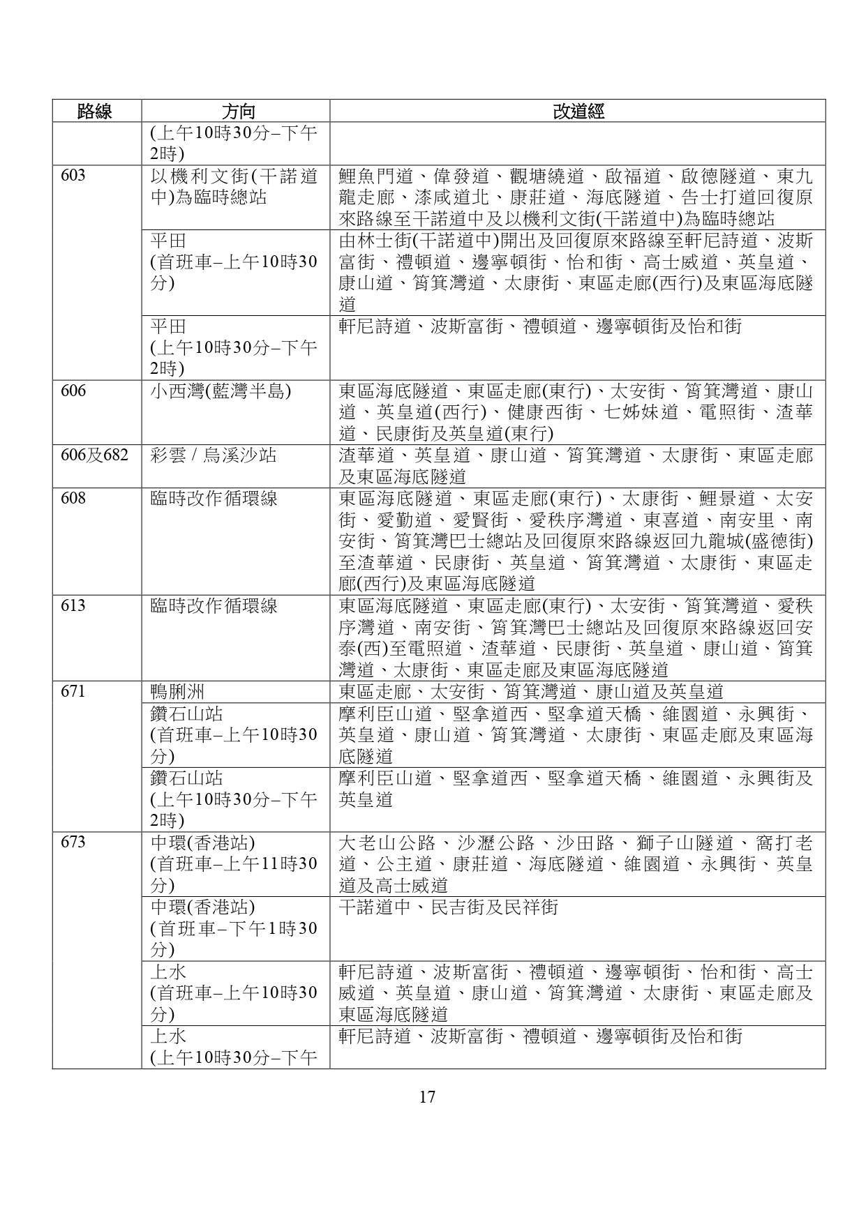
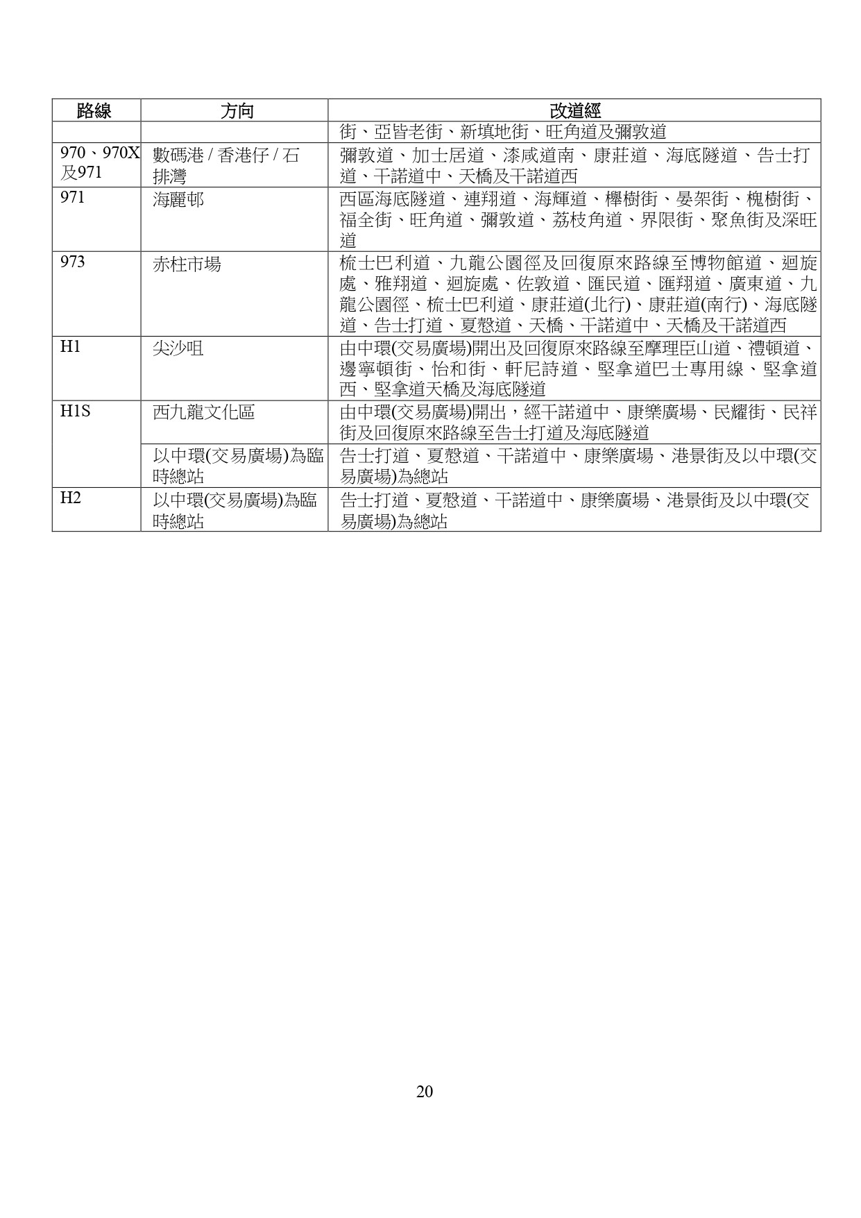
運輸署預料,約270條巴士路線及40條專線小巴路線將暫停服務或改道,當日8條地鐵路線亦會提早開出,另設28特別巴士路線方便參賽者前往起點。警方提醒,全港多處包括港島區、油尖旺等交通將較平時繁忙及擠塞,駕駛人士應避免前往受影響地區,及乘搭公共交通工具。運輸署預計,粵車南下的車輛亦會受影響,籲駕駛人士透過香港出行易流動應用程式及運輸署網頁獲取特別交通安排資訊。
今年首設於馬拉松賽前一日舉辦躍動少年跑,香港田徑總會行政總監伍于豪表示,參加躍動少年跑的跑手或家長可於網上預約時段領取跑手包;可選擇在1月14日至16日到渣打香港馬拉松博覽會,或於1月17號躍動少年跑賽事當日,所屬組別開賽前45分鐘至起跑前,到啟德體育園青年運動場領取。
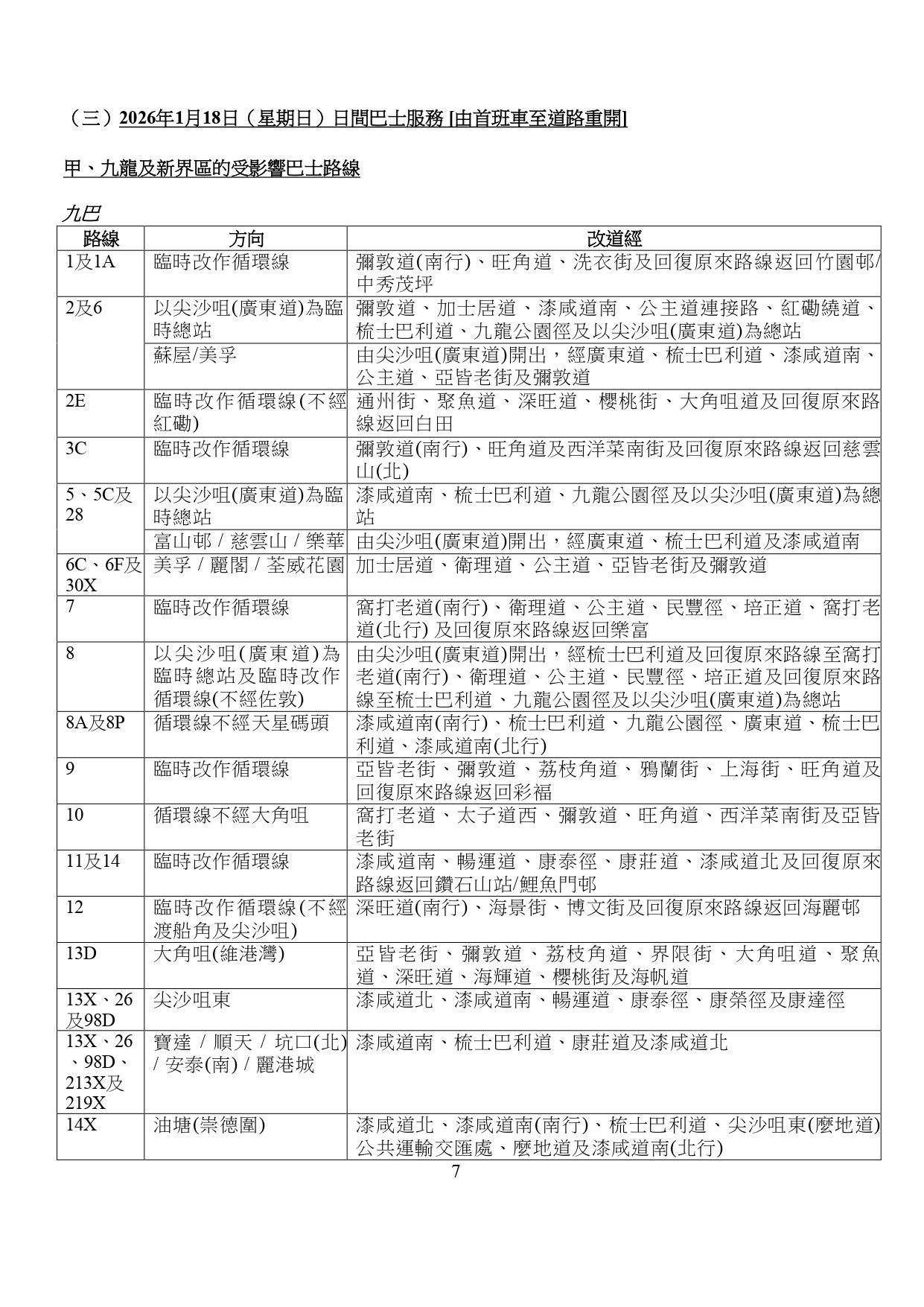
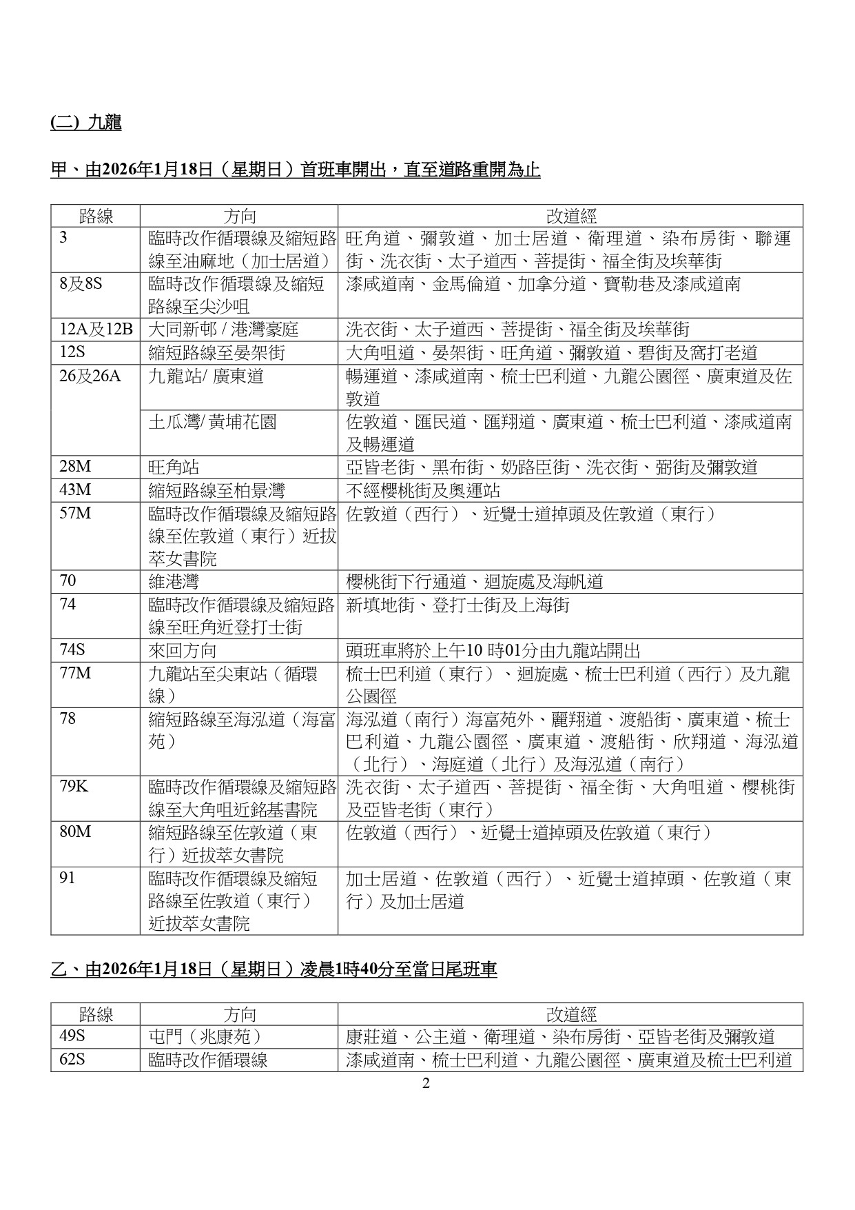
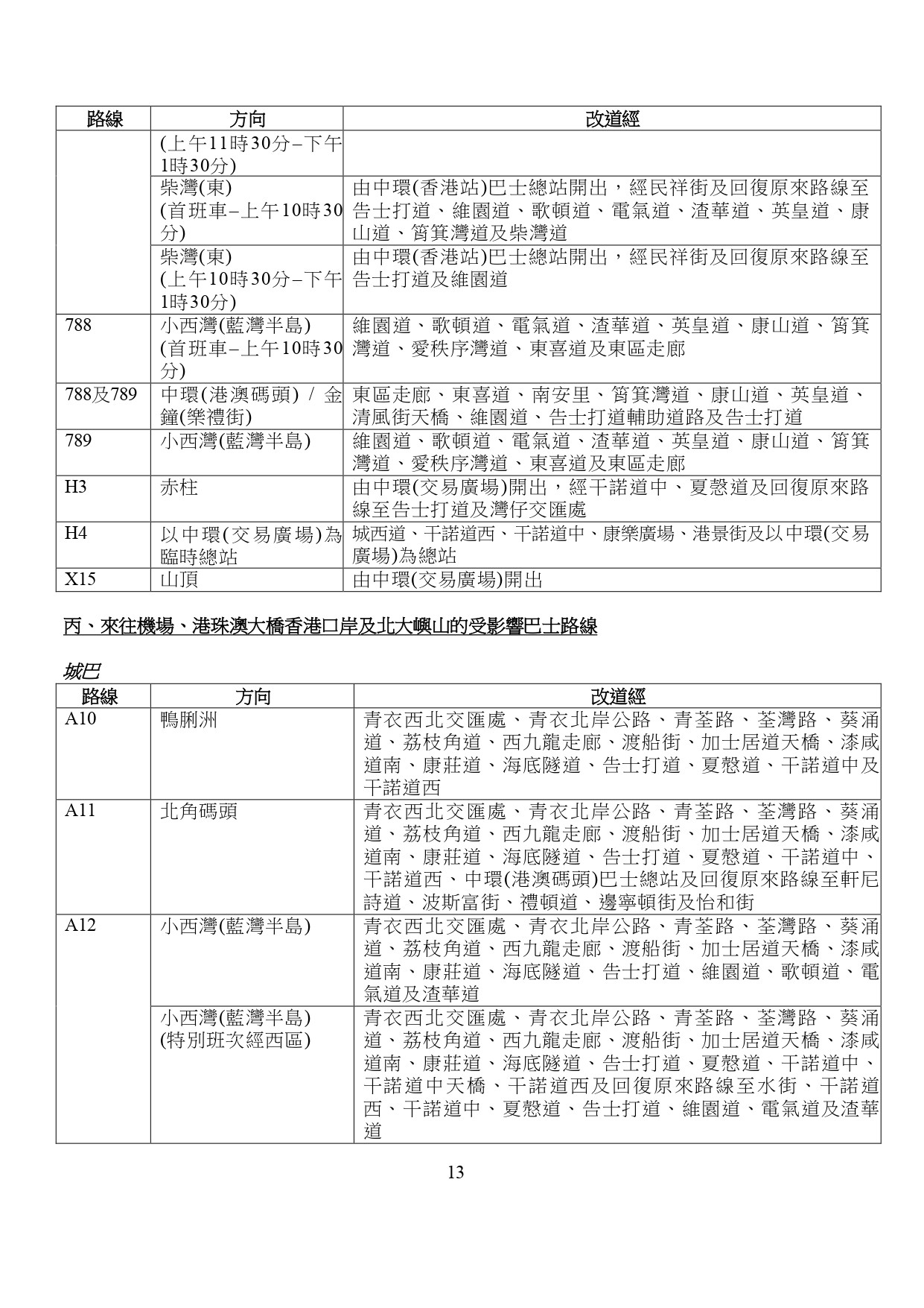
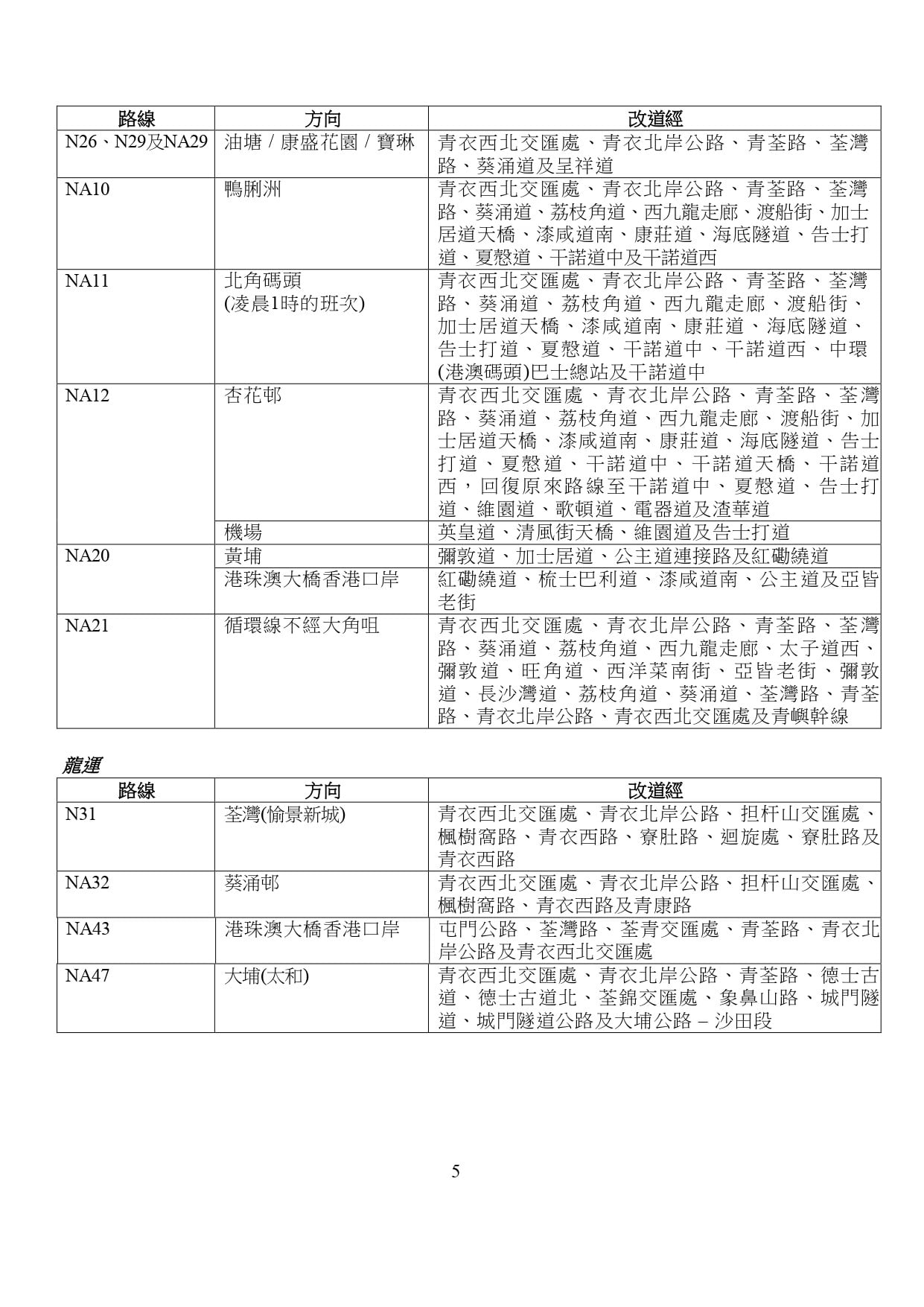
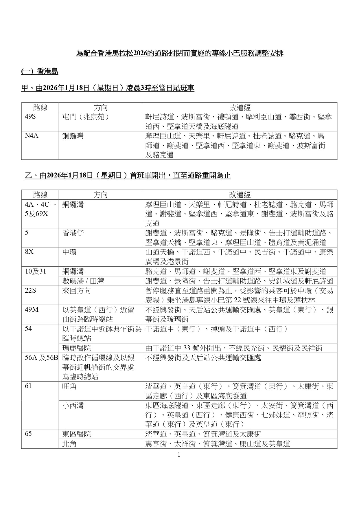
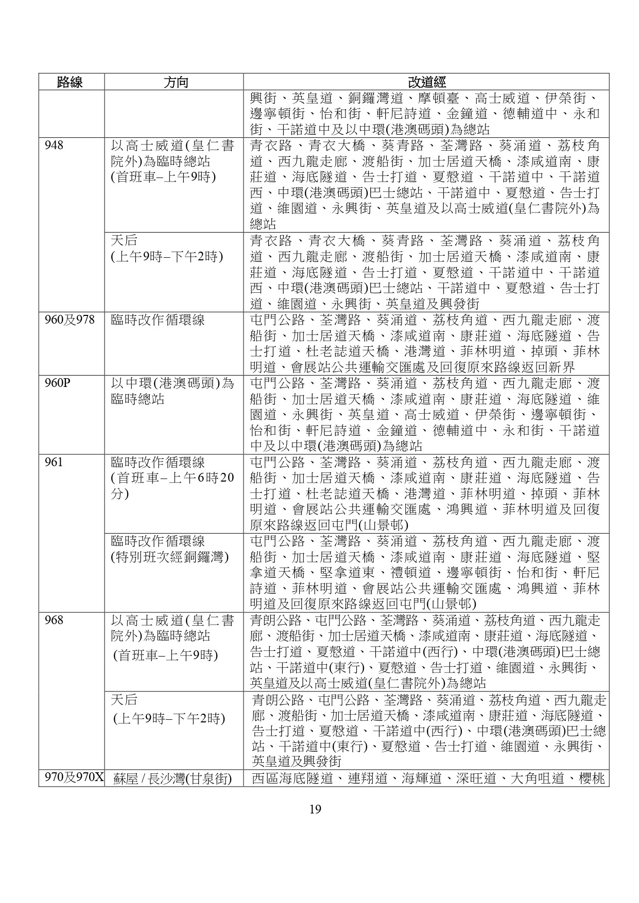
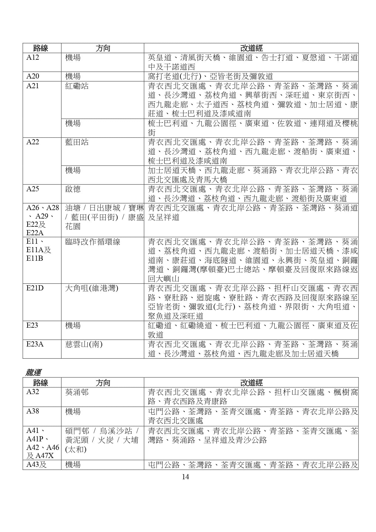
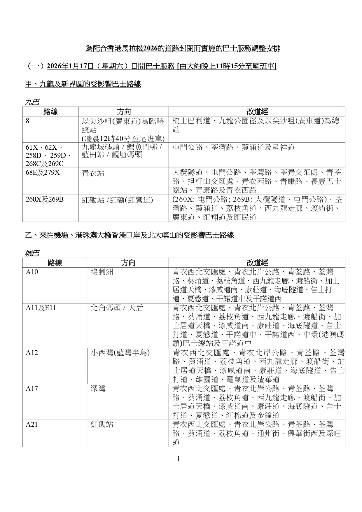
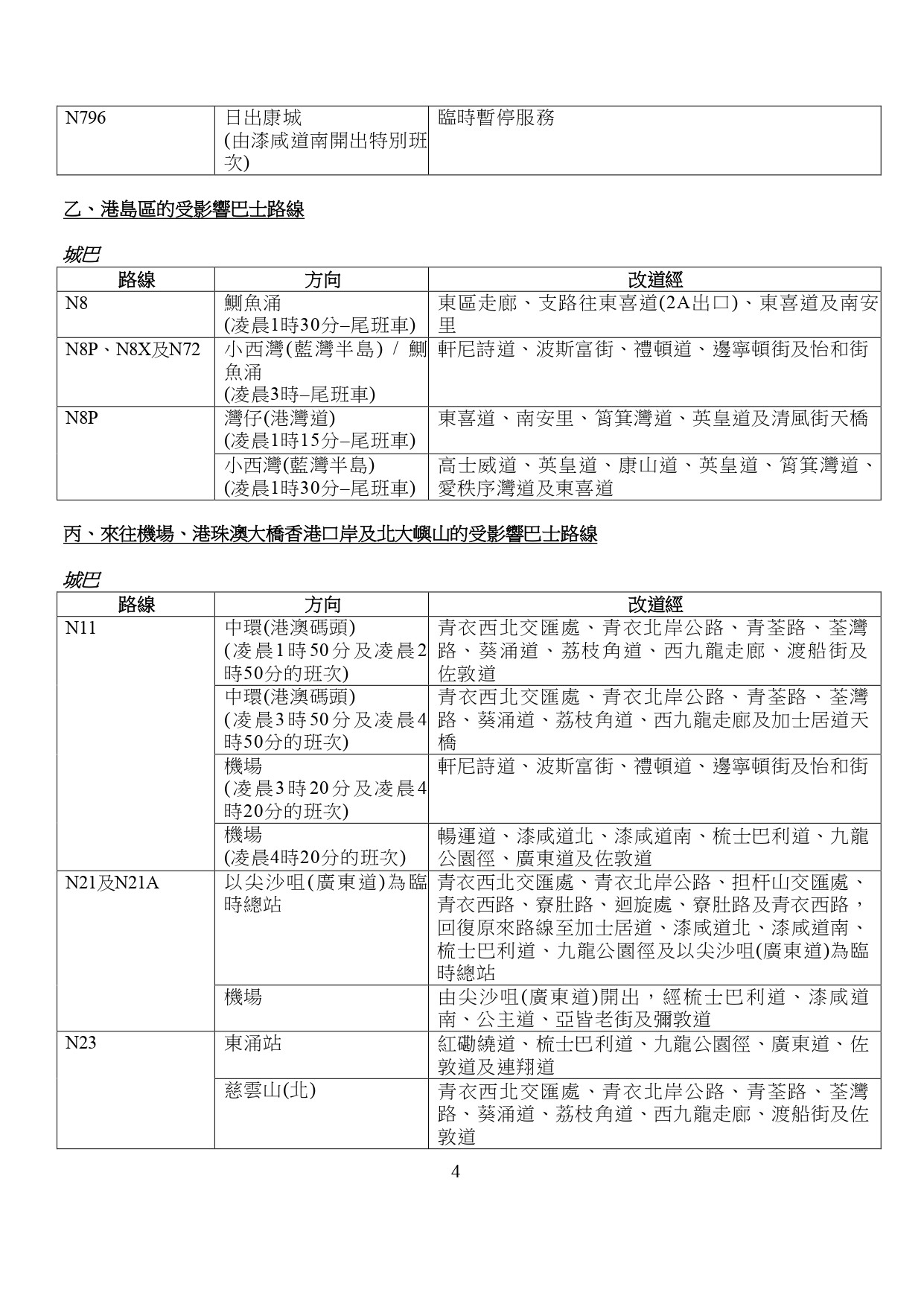
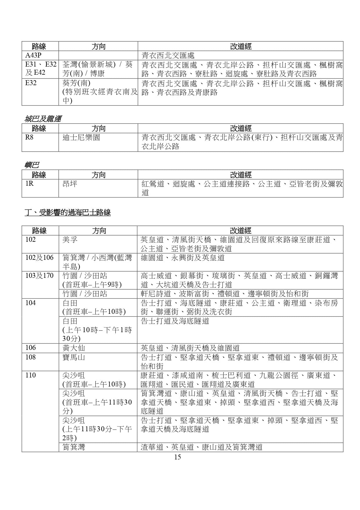
▼點擊下圖查看渣打馬拉松2026巴士及小巴改道安排▼
「香港馬拉松2026」周日(1月18日)舉行,城巴將於活動當日開辦共9條馬拉松特別路線
渣打馬拉松2026 組別及起跑時間
馬拉松挑戰組 (壯年組 / 先進一至八組)︰上午 6 時正
馬拉松一組︰上午 6 時 25 分
馬拉松二組︰上午 6 時 50 分
起點︰九龍尖沙咀彌敦道
終點︰香港維多利亞公園
半馬拉松挑戰組 (青年組 / 壯年組 / 先進一至八組)︰上午 5 時 30 分
半馬拉松一組︰上午 7 時 45 分
半馬拉松二組︰上午 8 時 10 分
半馬拉松三組︰上午 8 時 40 分
起點︰九龍尖沙咀彌敦道
終點︰香港維多利亞公園
渣打馬拉松2026 組別及起跑時間
十公里挑戰組 (青年組 / 壯年組 / 先進一至八組)︰上午 5 時 30 分
十公里一組︰上午 5 時 50 分
十公里二組︰上午 6 時 10 分
十公里三組︰上午 6 時 30 分
十公里四組︰上午 6 時 50 分
十公里五組︰上午 7 時 10 分
十公里六組︰上午 7 時 30 分
十公里七組︰上午 7 時 50 分
十公里八組︰上午 8 時 10 分
起點︰香港東區走廊
終點︰香港維多利亞公園
10公里輪椅賽︰上午 5 時 10 分
起點︰香港灣仔運動場
終點︰香港維多利亞公園
輪椅賽體驗組︰上午 6 時正
起點︰香港灣仔運動場
終點︰香港維多利亞公園
渣打香港馬拉松2026 預約領取跑手包方法
渣打香港馬拉松2026大會流動應用程式將為參賽者提供各種重要資訊,包括賽事資料、賽道路線圖及參賽者手冊等,讓參賽者更方便、快捷地獲得相關賽事資訊。
參賽者必須使用大會流動應用程式預約領取跑手包時段。成功預約後,跑手可透過大會流動應用程式獲取跑手包領取二維碼。






















