習近平昨在慶祝大會上發表講話。(新華社)
深圳經濟特區建立40周年慶祝大會昨在深圳前海國際會議中心舉行,8年來三度訪問深圳的國家主席習近平,在大會上讚揚深圳用40年走過外國一些國際化大都市要花上百年才走完的歷程,是中國人民創造的世界發展奇跡。他又強調,粵港澳大灣區建設是國家重大發展戰略,而「深圳是大灣區建設的重要引擎」,推進粵港澳大灣區建設,豐富「一國兩制」事業發展新實踐,率先實現社會主義現代化,「這是新時代黨中央賦予深圳的歷史使命」。
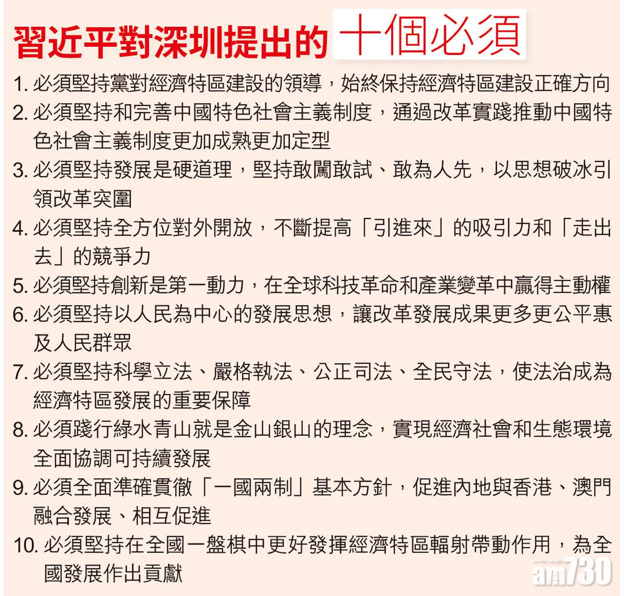
習近平表示,深圳等經濟特區成功實踐,證明黨中央相關戰略決策完全正確,「經濟特區不僅要繼續辦下去,而且要辦得更好、辦得水平更高」。他將深圳40年改革開放、創新發展所累積的寶貴經驗,綜合成「十個必須」(見表),形容它們「對新時代經濟特區建設具有重要指導意義」,當中除了重申「堅持全方位對外開放」外,還提到「必須全面準確貫徹『一國兩制』基本方針,促進內地與香港、澳門融合發展、相互促進」。
習近平又重申,中國經濟已由高速增長階段轉向高質素發展階段,「新形勢需要新擔當、呼喚新作為」,新時代經濟特區要「在更高起點上推進改革開放,推動經濟特區工作開創新局面」,而「黨中央對深圳改革開放、創新發展寄予厚望」。
冀「聚天下英才而用之」
他提出「六個寄望」(見表),強調深圳要實施創新驅動發展戰略,培育新動能,提升新勢能,建設具全球影響力的科技和產業創新高地,培育發展未來產業,發展數碼經濟;瞄準國際一流水平,大力發展金融、研發、設計、會計、法律、會展等現代服務業,並實施更加開放的人才政策,「聚天下英才而用之」。
他又提到,黨中央支持深圳實施綜合改革試點,以清單批量授權方式,賦予深圳在重要領域和關鍵環節改革上更多自主權,一籃子推出27條改革舉措和40條首批授權事項,冀深圳扛起責任、守正創新,「努力在重要領域推出一批重大改革措施,形成一批可複製、可推廣的重大制度創新成果」。
呼籲更多港澳青年北上融合
他同時寄望深圳積極作為,深入推進粵港澳大灣區建設,推動三地經濟運行的規則銜接、機制對接,加快粵港澳大灣區城際鐵路建設,提升市場一體化水平,並要充分運用粵港澳重大合作平台,吸引更多港澳青少年去內地學習、就業、生活,促進粵港澳青少年廣泛交往、全面交流、深度交融,增強對祖國的向心力;深化前海深港現代服務業合作區改革開放,規劃建設好河套深港科技創新合作區,加快橫琴粵澳深度合作區建設,並以大灣區綜合性國家科學中心先行啟動區建設為抓手,加強與港澳創新資源協同配合。
評論員:似要港配合深圳發展
習近平在講話中著力強調深圳在大灣區的領頭作用,不少輿論認為,這或顯示中央不信任香港,有意加強發展深圳。本港時事評論員劉銳紹分析,習近平今次講話有別於過往領導人南下,並無提及香港對深圳發展的貢獻,而且很少提及香港,似乎是想釋放出訊號,要香港配合深圳等地的大灣區發展。
至於深圳會否取代香港,劉認為要看香港的實力和價值剩下多少,「但香港自己本身的實力,在港府和北京摧殘下正在減弱」,特別是港區國安法實施後,外國將香港等同中國城市,香港特色愈來愈少,這樣發展下去,就算沒有內地城市競爭,香港也會慢慢衰敗。
財經事務及庫務局前局長陳家強則表示,不認為港澳融入內地發展,等同香港被規劃,並認為香港在大灣區仍有重要角色,特別是國際金融中心地位,可豐富大灣區的發展。他提到,過去海外資金進入內地有許多限制,「打開嗰道門呢,係有幫助啦,另外香港嘅財經界都希望一啲金融服務可以開放,例如財富通、保險通,都幫到香港嘅金融業」。
習近平昨午到深圳蓮花山公園,向鄧小平銅像獻花。(互聯網)
特首林鄭月娥(箭咀示)昨列席大會主禮台,坐在後排角落位置,但明顯與其他領導人隔得比較開。(新華社)









