維他奶集團執行主席羅友禮(中)稱「愛國愛港已經銘刻進維他奶的DNA」。(資料圖片)
今年七一,維他奶採購部主任梁健輝於銅鑼灣刺傷警員後自殺,維他奶其後發出內部慰問信,措詞激發內地網民罷買其產品,觸發香港區人力資源總監余艷芬離職。事件持續發酵,微博昨(6日)傳出集團執行主席羅友禮向員工發出的內部信件,透露已解雇私自撰寫及發布慰問信的員工,形容七一刺警事件是「公然挑戰法律的嚴重暴力行為」,違背集團的核心價值觀,又指「愛國愛港已經銘刻進維他奶的DNA」。
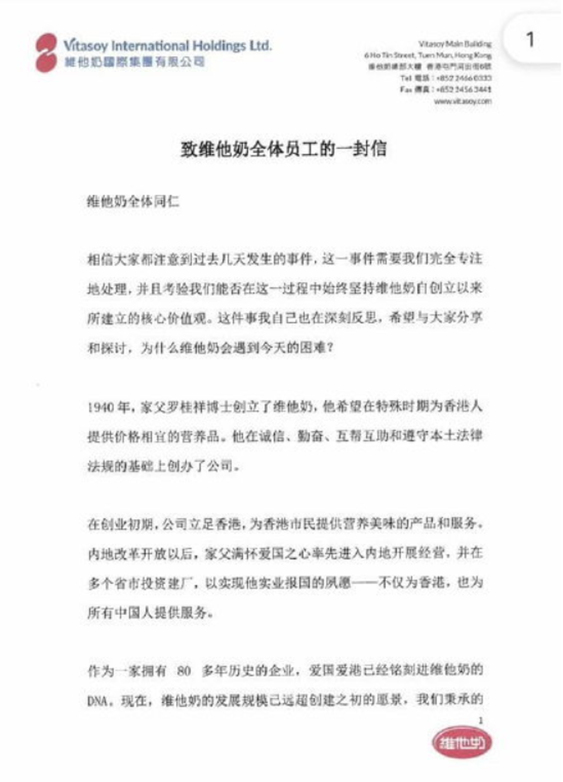
羅友禮的信件以簡體字撰寫,內容提及其父羅桂祥創立維他奶後,以「滿懷愛國之心」進入內地市場經營,實現他「實業報國的夙願」,為香港及中國人服務。他又指,「愛國愛港已經銘刻進維他奶的DNA」,對集團所在地的忠誠「也深刻融入維他奶的DNA」。
已辭退撰寫慰問信職員
羅友禮提及,近日發生的事件令他深刻反思,並會繼續嚴厲譴責破壞香港及中國安全與穩定的暴力行為,集團正配合特區政府與警方根據《國安法》徹底調查。羅又指,事後一名內部員工私自撰寫內部通告,並在未經標準流程及高層批准下擅自內部發布,形容通告措詞和該員工行為極不恰當,偏離維他奶的核心價值,自己完全不可接受,並已辭退該名員工,以及保留追究的權利。
網傳維他奶主席內部信件 (網絡圖片)
網傳維他奶主席內部信件 (網絡圖片)
網傳維他奶主席內部信件 (網絡圖片)









