除罩的中年婦站在港鐵列車門口,不斷把口水鼻涕抹在車門周圍,並舉中指指向現場其他乘客。(網片截圖)
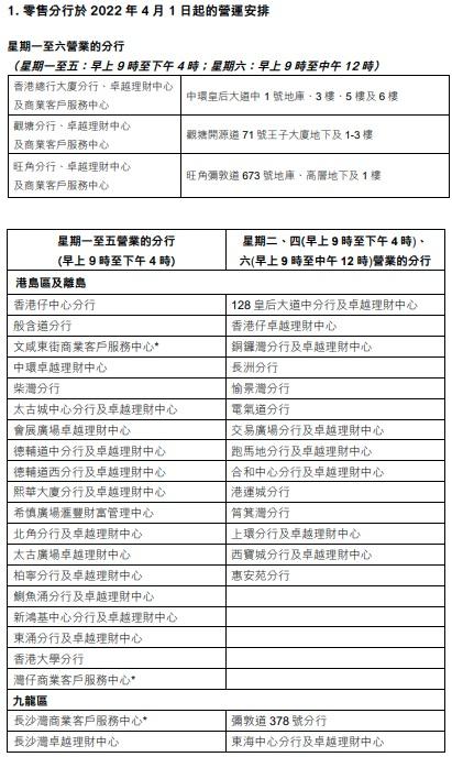
滙豐銀行表示,因應本港新冠疫情最新情況,再多50間分行將會恢復5天營業,分階段全面恢復正常分行服務作準備。
由本周五(4月1日)起,滙豐48間現時於星期一、三、五營業的零售分行,將恢復5天營業,星期六則暫停營業,至於3間分別位於滙豐總行大廈、旺角及觀塘的主要分行,會維持星期一至六營業,另有29間零售分行維持在星期二、四、六提供服務,直至另行通知。
多兩間中小企中心周五重開
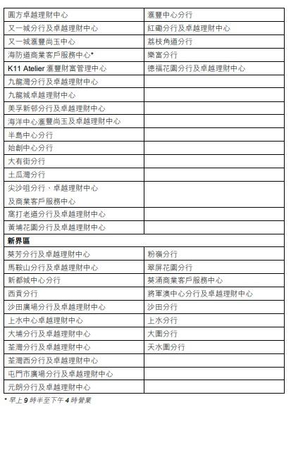
此外,除了5間現於星期一至五提供服務的滙豐中小企中心外,滙豐中上環及尖沙咀中小企中心亦會在本周五(4月1日)重開(見下圖2),其餘4間則繼續暫停營業至另行通知。
滙豐指,新安排是考慮到為大眾繼續提供基本銀行服務,及平衡客戶及員工的健康和安全後的決定。滙豐會繼續監察情況,並適時調整營運安排。












