政府今日開始放寬社交距離措施。(資料圖片)
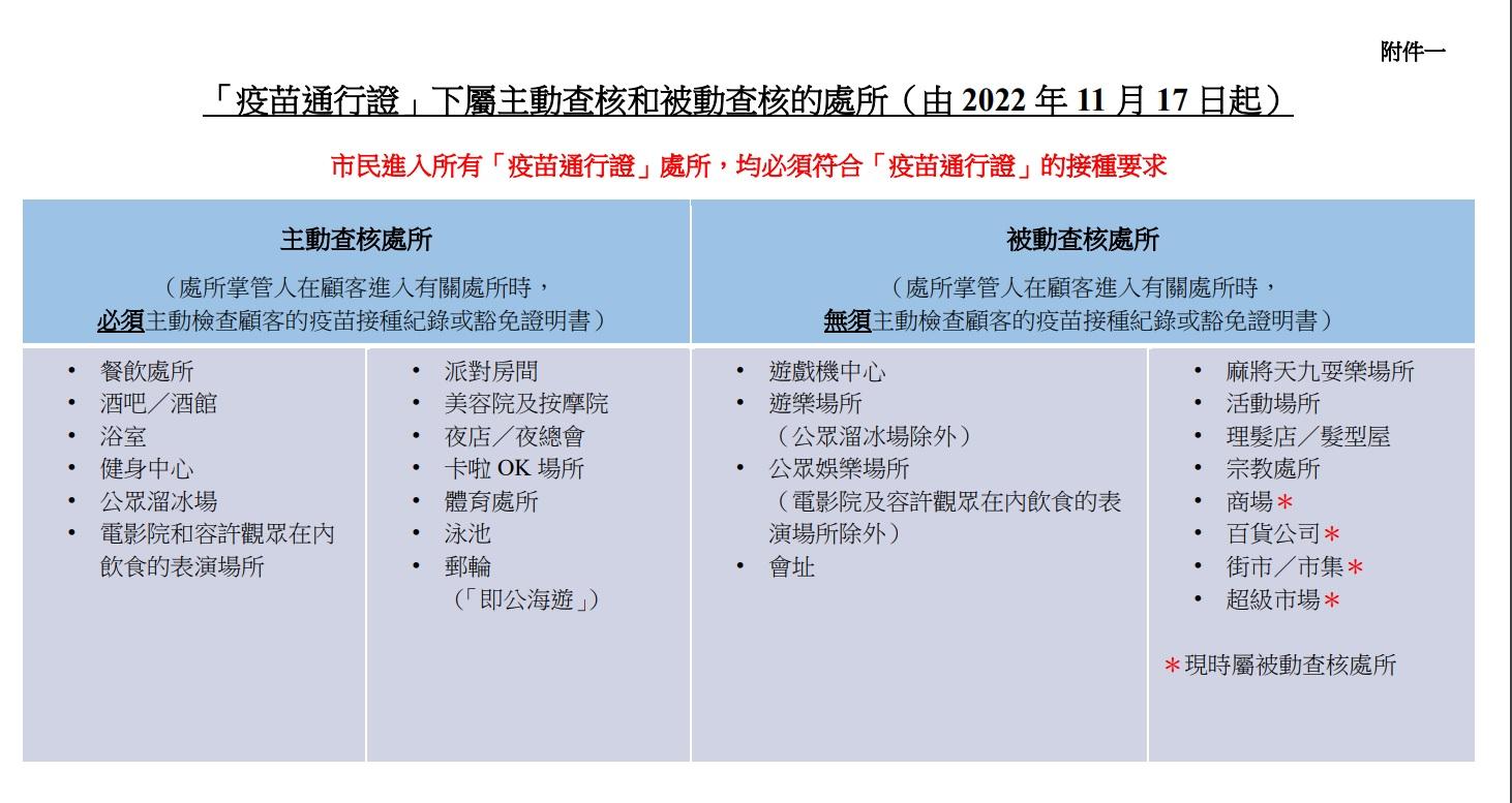
政府今日起進一步放寬社交距離措施,其中一般會佩戴口罩的處所,會由主動核查「疫苗通行證」改爲被動核查,即市民在進入時不用反掃針卡,而主動掃描「安心出行」的要求不變。政府強調,即使不用反掃針卡,亦要符合「疫苗通行證」接種要求才可進入處所,抽查時要出示有關證明。
「主動查核」改「被動查核」處所
- 遊戲機中心
- 博物館
- 主題公園
- 會址
- 麻將天九耍樂場所
- 活動場所
- 理髮店或髮型屋
- 宗教處所
- 政府街市
其他「被動查核」處所
- 商場
- 百貨公司
- 私營街市
- 超市
至於餐飲處所、酒吧、健身中心等則要繼續進行「主動查核」。
疫苗通行證|今起放寬社交距離措施 遊戲機中心主題公園等處所不用反掃針卡
公眾溜冰場戲院仍須主動掃針卡
另外,政府昨晚在新安排生效前不足兩小時,突然宣布為方便市民識別及避免產生混淆,決定不論是否容許除口罩或飲食,所有公眾溜冰場及戲院的安排維持不變,即訪客仍須出示「疫苗通行證」供負責人掃描、持「黃碼」者禁止進入。













