康文署轄下泳館4月1日起或完成年度維修後陸續開放。(資料圖片)
康文署今日(30日)宣布,轄下泳館4月1日起或完成年度維修後陸續開放,供市民在新泳季暢泳。
九龍仔游泳池料2024/25年度重開
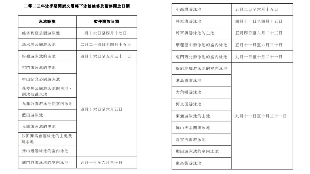
4月至10月期間,康文署轄下游泳池(除了梅窩游泳池)朝6時30分至晚上10時,分3節時段開放,期間有兩段各一小時的暫停開放時段;梅窩游泳池開放時間則由朝8時30分開始,以配合港外線渡輪班次,期間亦有兩段各一小時的暫停開放時段。而九龍城區的九龍仔游泳池現正進行改建工程需要暫停開放,預計於2024/25年度重開。
至於同時設有暖水及非暖水游泳設施的17個泳館,暖水游泳設施4月1日至15日會繼續開放,而非暖水游泳設施則於4月16日起開放。
康文署呼籲,市民在享受游泳樂趣之餘,要注意安全、顧己及人,保持公眾泳池清潔衛生。
上述17個泳館包括:
香港島:
分區 泳館
-- --
中西區 堅尼地城游泳池
灣仔區 摩理臣山游泳池
九龍:
分區 泳館
-- --
九龍城 何文田游泳池
黃大仙 斧山道游泳池
摩士公園游泳池
觀塘 觀塘游泳池
深水埗 荔枝角公園游泳池
油尖旺 九龍公園游泳池
新界:
分區 泳館
-- --
離島 東涌游泳池
北區 粉嶺游泳池
沙田 顯田游泳池
沙田賽馬會游泳池
荃灣 城門谷游泳池
屯門 屯門游泳池
屯門西北游泳池
元朗 元朗游泳池
西貢 將軍澳游泳池
康文署轄下泳館開放及暫停日一覽









