玫瑰崗學校中學部明年起停止收生。(資料圖片)
玫瑰崗學校的辦學團體道明會日前發表聲明,指學校津辦的中學部明年起停止收生,並將於2025至2026學年結束後停辦。玫瑰崗中學校長蘇佩婷今日下午在網上發表聲明,指學校的學生人數一直增加,學校規模正不斷擴大,未遇上招生困難的情況。此外,她又提到,近年學校添置了不少新設施,並沒有如辦學團體中所指的出現財務困難;又憂慮學校突然宣布停辦會為學生帶來壓力和負面情緒。惟該聲明其後已被移除。
蘇佩婷在聲明中表示,辦學團體指停辦中學的原因之一乃招生困難的說法並不真確,指學校的學生人數一直增加,學校持續在招收新生。23-24學年,不但像去年招收了三班中一級學生,而且維持了中四至中六三級各有四班,加上招收各級的插班生,學生規模正不斷擴大。她又指,學校近年添置了不少新設施,作為一所政府資助學校,「並沒有遇到辦學團體所謂關閉中學部的原因之一是財政困難的情況」。
憂為學生帶來壓力和負面情緒
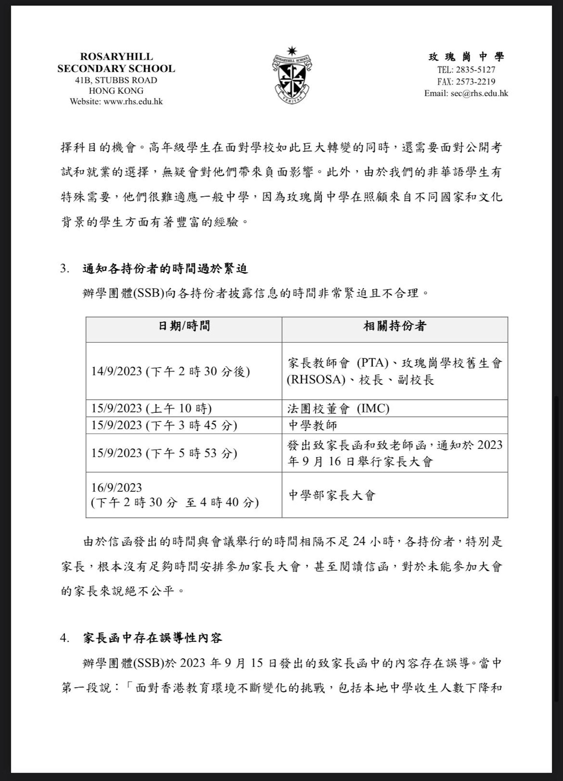
她又提到,突然終止在同一年招收中一和中四學生,會為學生帶來壓力和負面情緒;高年級學生面對學校巨大轉變同時,還需要面對公開考試和就業的選擇,無疑會對他們帶來負面影響。她又指,辦學團體向各持份者披露信息的時間非常緊迫且不合理,特別是長家,沒有足夠時間安排參加長家大會,甚至閱讀信函,對未能參與大會的家長來說絕不公平。
玫瑰崗中學的家長教師會亦向辦學團體和教育局發信,指學校並無學生人數下降問題,質疑停辦的決定並不符合學校和學生的最佳利益,師生和家長都對學校停辦的消息感到震驚,無法接受,並嚴重影響教職員的士氣,干預學生的正常生活;促請辦學團體考慮他們的要求,為師生和家長的利益,作出明智的決定。
教育局回覆《am730》查詢時表示,十分關注事件,並敦促辦學團體及校方要充分保障學生的福祉,與持份者保持良好溝通,按需要向學生提供適切的輔導和支援。局方會繼續與有關辦學團體和學校保持溝通,提供適切的協助。












