dadblk3 madblk3
adblk3
adblk3
本地
出版:2024-May-23 16:43
更新:2024-May-23 16:43

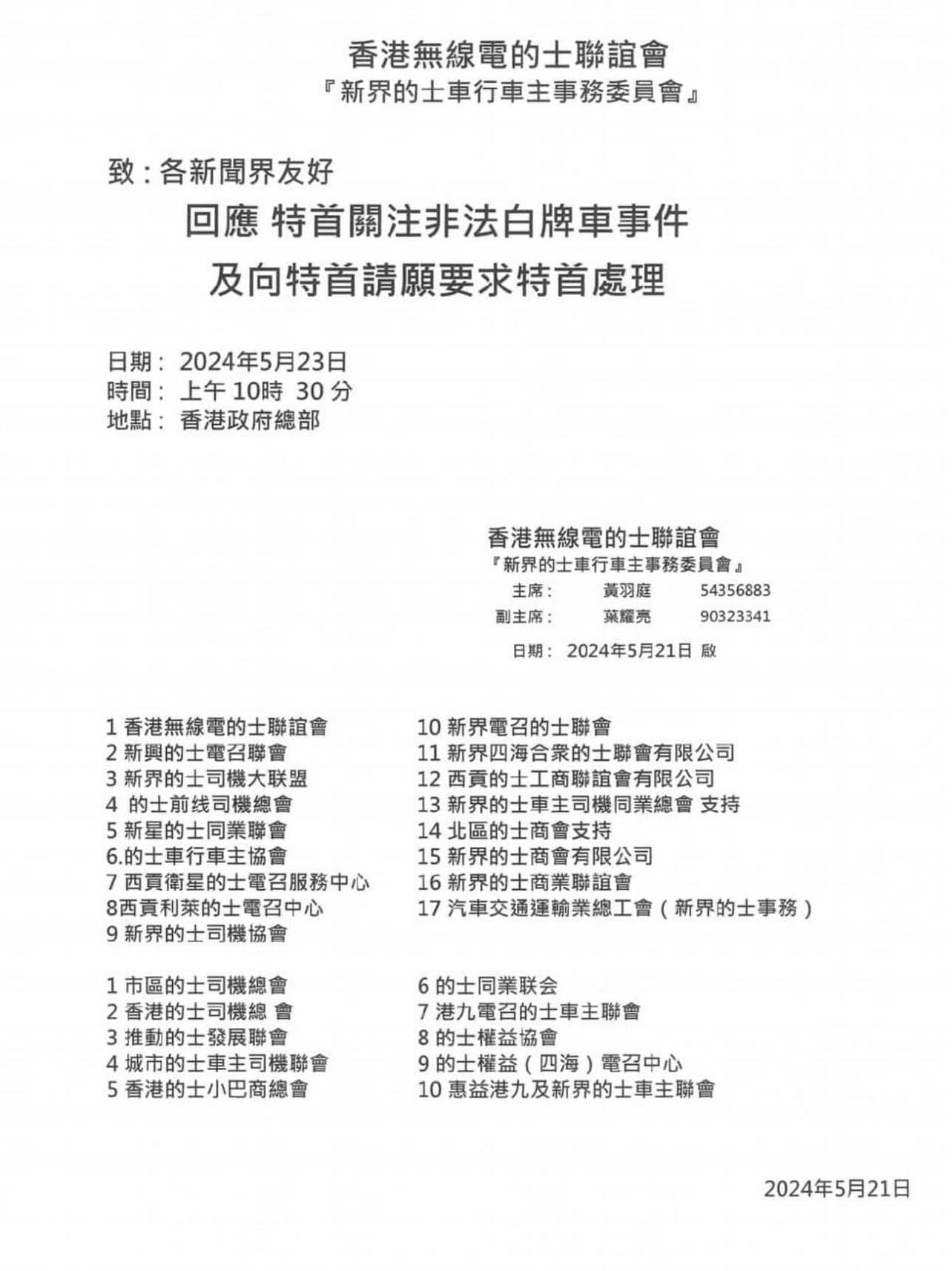
的士業向特首請願行動突取消 發起人:非收到部門「提示」

分享:
的士業界向特首李家超請願取消,發起人強調並非收到有關部門的「提示」。(資料圖片)

的士業界向特首李家超請願取消,發起人強調並非收到有關部門的「提示」。(資料圖片)

adblk4

的士業界近日自發放蛇捉Uber司機,惹來社會熱話,特首李家超勸奉切勿自行放蛇,否則可能誤墮法網。惟的士業界認為政府未回應訴求,原訂於今早(23日)10時半在政總請願,標題為《回應特首關注非法白牌車事件及向特首請願要求特首處理》,但活動最終取消。活動主辦方香港無線電的士聯誼會主席黃羽庭回應查詢時,強調取消請願並非收到有關部門的「提示」。

的士業界原訂今早在政總請願。 的士司機近日自發放蛇打擊白牌車舉動,成為社會話題。(資料圖片) 多輛懷疑白牌車在啟德郵輪碼頭接受警方調查。(車cam L(香港群組)@FB) 多輛懷疑白牌車在啟德郵輪碼頭接受警方調查。(車cam L(香港群組)@FB) 多輛懷疑白牌車在啟德郵輪碼頭接受警方調查。(車cam L(香港群組)@FB)

指李家超已回應訴求  無請願必要

黃羽庭說,取消請願並非收到有關部門的「提示」,而是特首李家超已回應業界訴求,問題已得到解決,故無請願的必要。他拒絕評論的士業界放蛇,但強調舉報違法行為屬於公民責任,正常的公民見到非法活動都應該舉報,所以「唔關的士事」。

adblk5

對於的士業界是否接受網約車合法化,黃羽庭未有正面回應,僅指在香港做生意應先申請牌照合法營運,認為「如果咩都得,咁販毒都得啦咁」。

亂過馬路罰款|違者可被罰2000元,注意交通安全使用行人四寶(am730製圖) 亂過馬路罰款|違者可被罰2000元,注意交通安全使用行人四寶(am730製圖) 亂過馬路罰款|違者可被罰2000元,注意交通安全使用行人四寶(am730製圖) 亂過馬路罰款|違者可被罰2000元,注意交通安全使用行人四寶(am730製圖) 亂過馬路罰款|違者可被罰2000元,注意交通安全使用行人四寶(am730製圖) 亂過馬路罰款|違者可被罰2000元,注意交通安全使用行人四寶(am730製圖)

ADVERTISEMENT

立即更新 /下載AM730手機APP 體驗升級功能

ad

恭喜你!獲取1分 !

更多積分任務