入境處 (資料圖片)
入境處表示,所有載有出生年份為1970年或之後的舊款智能身份證,將由5月12日起失效。而載有出生年份為1969年或之前的舊身份證,將由今年10月12日起失效。入境處呼籲仍持有舊身份證的市民,應盡快辦理換領新智能身份證手續。
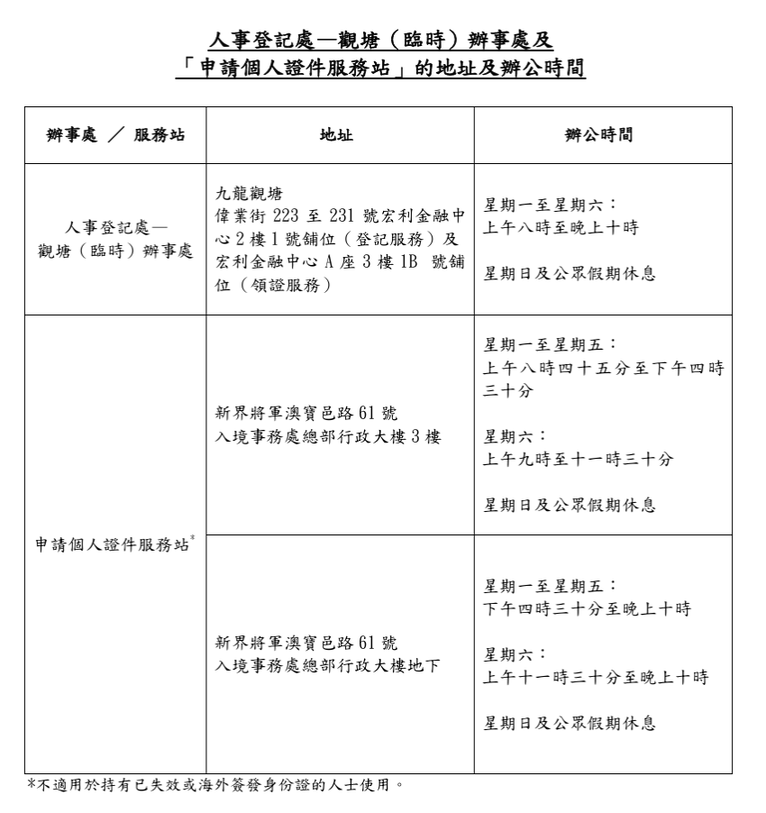
仍持有舊身份證的人士須預約於人事登記處─觀塘(臨時)辦事處辦理換證申請。市民可下載入境處流動應用程式、登入網站或致電24小時電話預約服務熱線2598 0888預約換證。
18歲或以上並持有有效本地簽發舊身份證的人士,亦可使用設置於將軍澳入境事務處總部的「申請個人證件服務站」,以全自助形式辦理換證申請,毋須預約。
入境處發言人表示,市民如因不在香港而未能在指定換證限期內換領新身份證,須在返港後30日內補辦換證手續。任何人士如無合理辯解而未能在指定換證限期內換領新身份證,即屬違法。違例者可被檢控,一經定罪,可被判罰款5000元。老年人、失明人或體弱人士如獲登記主任信納他們親身前往登記申領香港身份證會損害他們本人或其他人士的健康,可選擇申請《豁免登記證明書》,以獲豁免換領新身份證。




























