萬寧強骨健肌特派車走訪全港18區 送$700止痛防痛1+1禮品包
痛楚是港人最關注的健康問題,近七成港人都有痛楚煩惱,其中肌肉痛、關節痛、頭痛和胃痛是都市人常見的4種痛楚。為正視問題,萬寧將於5月13日至30日一連18日,首次出動「萬寧強骨健肌特派車」,走入全港18區,提供免費骨質及肌肉健康評估、身體成分分析以及個人化健康諮詢服務,讓大家了解自身骨質、肌肉健康和疼痛狀況,及早發現潛在痛楚問題,做好痛楚預防。完成測試後,更有機會即場獲得價值逾$700的「萬寧止痛防痛1+1禮品包」,集合各大健康品牌的止痛、防痛產品和優惠券。
萬寧強骨健肌特派車走訪全港18區 送$700止痛防痛1+1禮品包
免費骨質肌肉健康評估及諮詢服務
萬寧推出全新「止痛防痛1+1」痛症管理方案,提供多元化的止痛及防痛保健產品,及由萬寧註冊藥劑師、註冊營養師和健康大使組成的專業健康團隊,提供免費個人化健康諮詢。
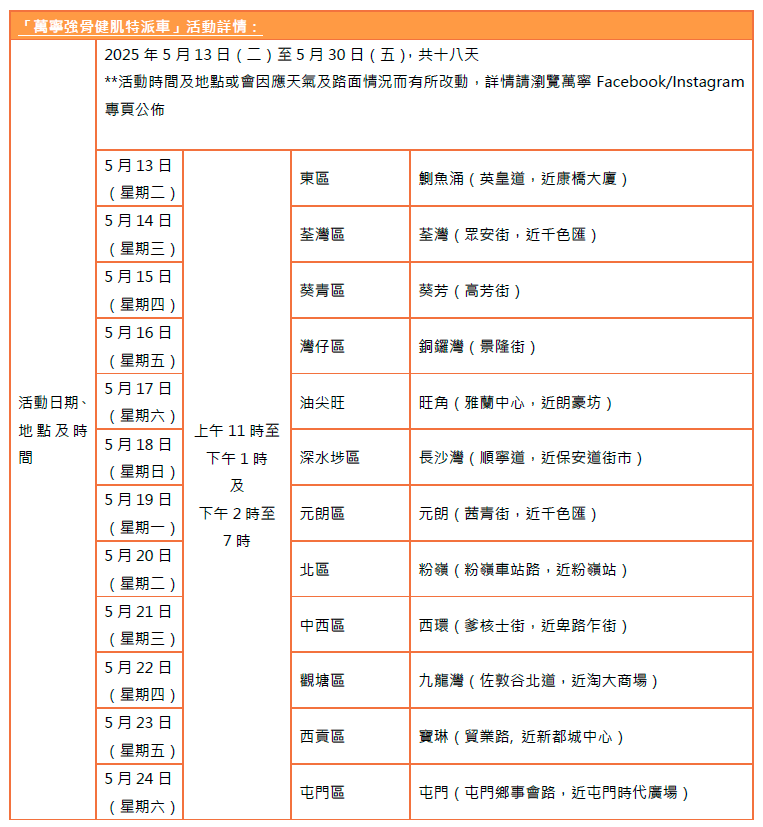
為讓大家認識打破痛楚循環的關鍵:即時藥效止痛及長效保健防痛雙管齊下,萬寧首次出動「萬寧強骨健肌特派車」,以流動車形式於5月13日至30日、一連18日深入全港18區,由萬寧專業健康團隊提供免費骨質肌肉健康評估及諮詢服務,包括身體成份分析、肌力測試、骨質密度量度,及個人化健康諮詢一站式健康服務。測試及諮詢過程約15分鐘,在萬寧註冊藥劑師或營養師協助下進行,完成後可即時透過掃描二維碼(QR Code)下載評估報告,藥劑師或營養師亦會根據報告結果,即場提供個人化諮詢和健康建議,及早發現潛在的關節與肌肉痛楚。特派車外亦設有互動形式的「止痛防痛1+1」健康資訊分享,讓大眾了解更多藥效止痛、長效防痛的小貼士。
萬寧止痛防痛1+1禮品包價值超過港幣$700
大派$700「萬寧止痛防痛1+1禮品包」
完成骨質肌肉健康評估和健康諮詢後,參加者有機會獲得價值超過$700的「萬寧止痛防痛1+1禮品包」,集合多個健康品牌的止痛、防痛好物,例如撒隆巴斯舒適貼、虎標鎮痛藥布(清涼)快速滲透,紓緩關節疼痛及肌肉酸痛;藏紅寧外用鎮痛劑及降龍十八虎蛇腰頸椎坐骨痛特靈助舒筋活絡、及時止痛。另有佳存成人鈣片、成人50+鈣片助維持理想骨質密度和肌肉强度,佳存UC-ll關節配方則可修護受損關節;Holdbody Bio-Active關節筋肌(特強止痛)配方修護關節勞損,提升活動能力;雅培低糖加營素為身體提供全面均衡營養有助維持及增強肌肉,長遠防止關節、肌肉痛楚再現。禮品包更含有多款止痛、防痛健康品牌及產品的優惠券,由內到外全方位打破痛楚循環。
送限量「止痛防痛1+1」優惠券及產品試用裝
為鼓勵大眾關注痛楚問題,由2025年5月9日起,於指定萬寧香港門市購買指定止痛產品,即獨家送限量「止痛防痛1+1」優惠券一套及產品試用裝一件,總值高達$600,數量有限,送完即止。優惠券集合近20款關節肌肉健康產品優惠。






