日本收緊入境|各大航空公司日本航線最新安排 樂桃航空取消香港來回大阪航班【持續更新】
針對中國內地放寬出入境檢疫,日本宣佈收緊入境措施。但今日政策有所更改,若現有港澳出發直航航班,航空公司確定機上並無過去七天曾逗留中國內地的旅客,可載客入境札幌新千歲、福岡、沖繩那霸機場。以下為大家整理各大航空公司日本航線最新安排,國泰航班由12月30日起將減少前往日本的航班,直至另起通知。
日本收緊入境|香港快運
HK Express表示,根據日本當局的最新資訊,HK Express確認東京(成田和羽田)、大阪-關西、名古屋、福岡和沖繩之日本航班將繼續運作。 然而,航空公司不可在12月23至29日該星期已運作航班數目的基礎上,再額外增加航班,因此HK Express每周只能營運合共60航班前往上述各航點。換言之,2023年1月由香港出發前往日本之航班將會減少41班。
由香港出發往日本之航班
-
2022年12月29日至2023年1月13日期間之航班將照常運作
- 由2023年1月14日至另行通知為止,我們將減少由日本前往香港的航班,而下列航班亦將會取消:
|
目的地:福岡 |
|
|
UO600 |
2023年1月14日、15日 |
|
UO668 |
2023年1月21日、24日、25日、26日、27日、28日、29日、30日、31 日 |
|
目的地:大阪-關西 |
|
|
UO898 |
2023年1月20日、25日、26日、31日 |
|
UO688 |
2023年1月27日 |
|
目的地:沖繩 |
|
|
UO820 |
2023年1月20日、24日、26日、29日、31日 |
|
目的地:東京-羽田 |
|
|
UO624 |
2023年1月20日 |
|
UO622 |
2023年1月25日、26日、27日、28日、29日、30日、31日 |
|
目的地:東京-成田 |
|
|
UO870 |
2023年1月20日 |
|
UO646 |
2023年1月24日、25日、26日、30日、31日 |
|
UO650 |
2023年1月25 日 |
|
目的地:名古屋 |
|
|
UO680 |
2023年1月21日、24日、26日、28日、30日 |
HK Express表示,2023年1月由香港出發前往日本之航班將會減少41班。
由日本出發往香港之航班
- 2023年1月所有航班將如常運作。
前往福岡和沖繩之旅客
因應日本當局要求,由2022年12月30日起,前往福岡及沖繩的顧客在出發前必須申報,確認於出發前7日內未曾在中國內地逗留。顧客在機場辦理登機手續時,需簽署相關的申報表,而未能乎合有關要求的顧客則可選擇退款或重新預訂航班。
機票安排
因航班取消而受影響之旅客將會收到電子郵件和短訊通知,並會獲提供下列選項:
- 選項1:原定目的地不變,更改出發日期/時間
- 需受機位供應限制
- 免費更改*
- 無需支付票價差額*
- 相關申請必須於原定出發日或之前遞交
- 必須於2023年6月30日或之前出發
* 有關安排只適用首次申請
- 選項 2:訂單全額退款
- 退款範圍包括航班相關之費用(已購買之寄艙行李限額、座位、機艙餐飲,以及U-First優先服務)
- 相關安排申請必須於2023年1月31日或之前遞交
如旅客於香港機場管理局發起的「COVID-19疫苗接種免費機票大抽獎」活動中贏取了機票禮券獎品,並經已用作兌換於2022年12月30日至2023年1月31日期間出發之航班機票,將可獲提供下列選擇:
- 選項1:更改原定目的地之出發日期/時間
- 需受機位供應限制
- 免費更改*
- 無需支付票價差額*
- 相關申請必須於原定出發日或之前遞交
- 必須於2023年6月30日或之前出發
* 有關安排只適用首次申請
- 選項 2:退還已繳付之費用
- 退款範圍只適用於航班相關之費用(已購買之寄艙行李限額、座位、機艙餐飲,以及U-First優先服務)
- 相關安排申請必須於2023年1月31日或之前遞交
日本收緊入境|國泰航空
國泰航空宣布,根據日本當局的最新資訊,國泰航空確認可繼續運作前往日本所有航點的航班,包括東京(成田及羽田)、大阪、名古屋、福岡*和札幌*。然而,航空公司不可在12月23至29日該星期已運作航班數目的基礎上,再額外增加航班,因此國泰航空每周只能營運合共65航班前往上述各航點。換言之,我們需要削減約兩成原定於2023年1月份運作的日本航班。為符合日本當局的要求,我們將作出以下的航班變更:
由香港前往日本航班:
· 由12月30日至另行通知為止,將減少由香港前往日本的航班,所有名古屋及福岡航班均會取消,而札幌航班班次則會由每周7班減至5班(週一及週三航班取消)。此外,若干日子的CX500東京成田及CX502大阪航班將會取消。
由日本前往香港航班:
· 由12月30日至2023年1月8日期間,所有定期航班將如常運作,包括安排不載客航機前往日本協助顧客返港。
· 由2023年1月9日至另行通知為止,將減少由日本前往香港的航班。所有由名古屋出發的航班均會取消,由札幌出發的航班班次則會由每周7班減至5班(星期一及星期三航班由1月11日起取消)。此外,若干日子的CX501東京成田、CX503大阪及福岡航班亦將取消。
受航班取消影響的顧客當中,國泰會安排原定往來東京、大阪及札幌的顧客,乘搭其他航班;而往來名古屋的顧客將會改為乘搭大阪的航班。因正值旅遊旺季其他航班滿座,國泰將為往來福岡的受影響顧客提供全額退款。
直接透過國泰航空預訂航班的顧客,將在數日內收到載有更改航班詳情的電郵。直接透過國泰航空預訂往來福岡機票的顧客,可直接透過電郵的連結辧理退款。如顧客透過第三方預訂航班,請直接聯絡相關的旅行代理跟進。顧客現階段毋須致電國泰顧客服務團隊直接查詢。
國泰 由12月30日起,減少由香港前往日本的航班。
日本收緊入境|香港航空
香港航空今天 (12月29日) 因應日本當局對航班的最新要求,對前往北海道及沖繩的航班作出了評估,並進行以下調整:
• 來往香港及沖繩:12月30日開始,全面恢復每日一班。
• 來往香港及北海道札幌:12月30、31日如常運作;1月1日開始有限度恢復服務,每星期三、五、日運作。
而來往東京及大阪的航班沒有受是次限制影響,繼續維持正常運作。
由於部份來往北海道的航班取消,香港航空會陸續透過電郵及手機短訊通知乘客作出全額退款安排。若乘客是透過第三方預訂航班,請聯絡相關旅行社代理跟進。
而因應日本當局要求,由2022年12月30日起,前往札幌和沖繩的乘客在辦理登機手續時,必須簽署相關聲明,確認於出發前7日內未曾於中國內地逗留。未能達到有關要求的乘客可選擇退款或重新預訂其他航班。
香港航空昨日按日本政府要求取消前往北海道和沖繩航班,並承諾盡力接載乘客回港,已即時向各界交代處理方案,公司感激顧客的理解及香港政府的大力支持。
如有查詢,可致電客戶服務部3916 3666、電郵到[email protected]、 亦可使用官網「在線諮詢」服務。
香港航空於官方Facebook公佈最新消息。
日本收緊入境|全日空
全日空表示,由於日本政府最新的入境管制措施,航空公司被要求不要增加中國(包括香港和澳門)與日本之間的客運航班班次,明年1月17日至31日期間香港往東京成田的周二、周四、周五、周日之NH812航班將會取消。受影響之乘客如有查詢,可致電ANA香港訂位部2810 7100查詢。
日本收緊入境|ANA取消1月17日至31日飛東京成田NH812航班
日本收緊入境|大灣區航空
另外,原定在明年1月12日開辦往日本成田機場的大灣區航空,因為日本政府收緊有關政策,要求中港澳旅客只准使用4個機場以及禁止增加航班影響,大灣區航空已決定推遲有關航線的啟航日期。大灣區航空原定每日一班往返日本成田機場,首航的航班預約原本已滿,然而目前已停止預訂。
大灣區航空推遲往成田啟航的日期。
日本收緊入境|樂桃航空
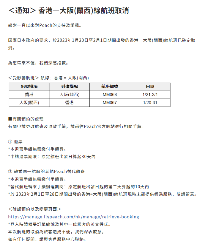
至於早前宣佈復航的樂桃航空,於官方網站宣佈,因應日本政府的要求,於2023年1月20日至2月1日期間出發的香港—大阪(關西)線航班已確定取消。有關申請更改航班及退款,可於Peach官方網站進行相關手續。申請退票手續無需繳付手續費,期限由原定航班出發日算起30天內。
樂桃航空取消香港來回大阪航班。









