佳寧案|《金手指》梁朝偉原型陳松青曾創股壇神話 改編自80年代最大詐騙案
改編自80年代最大詐騙案的電影《金手指》上映,大眾不但關心兩位主角影帝劉德華及梁朝偉外,亦掀起了解電影背後的故事取材—「香港十大奇案」之一的「佳寧詐騙案」;其創辦人陳松青亦一度於80年代,創下「股壇神話」。
電影《金手指》取材自80年代轟動國際的「佳寧案」,佳寧集團就是劇情中「嘉文集團」原型,由梁朝偉飾演的程一言,為影射集團創辦人陳松青。佳寧集團於當年能夠崛起,全靠一宗觸目的金鐘商廈交易。
佳寧案|炒美銀中心一舉成名
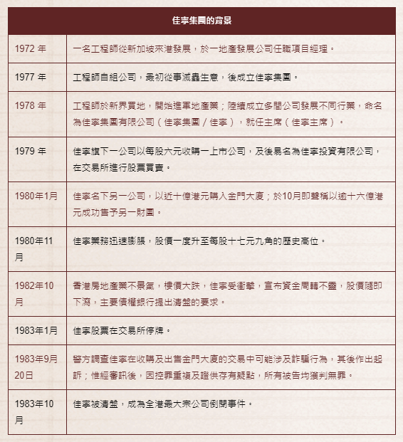
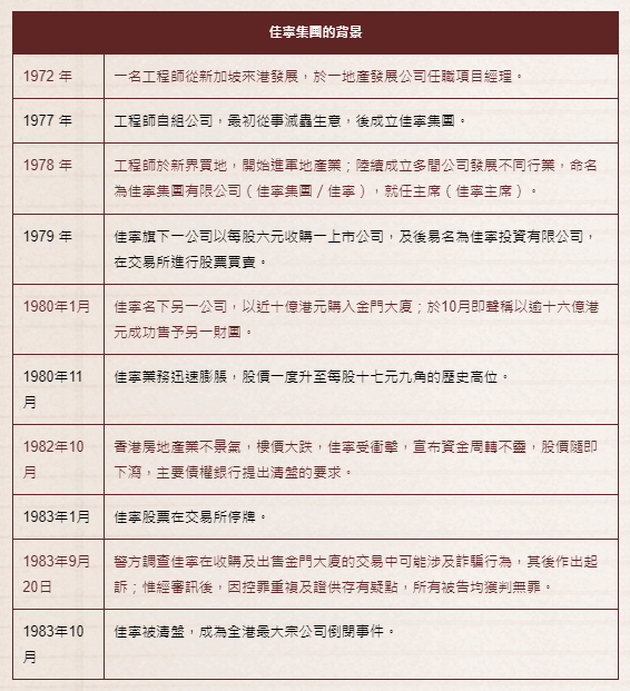
據資料顯示,陳松青72年來港,加入益新公司任項目經理,其後獲得該發展商的垂青,並一同合資組成公司,經營業務。75年他與老闆益新公司合組德力生公司,小試牛刀以250萬向養和醫院購入一幅地皮,翌年以620萬賣出大賺。與此同時,他開設佳寧滅蟲公司,「佳寧」這個公司標誌首度面世。
直至1977年底,他成立佳寧集團,成為集團主席,自此不斷拓展業務,遍及交通、航運、旅遊、保險、房地產、金融、飲食、酒店甚至娛樂事業;業務版圖從香港伸延至台灣、新加坡、馬來西亞、泰國、菲律賓、日本、澳洲、新西蘭及美國。佳寧集團不斷壯大,股價飆升,受到股民熱烈追捧。
佳寧案|靠詹培忠拉線借殼上市
1980年1月,佳寧主席透過一間自己佔有75%股權的公司,以9.98億港元購入位於中環的金門大廈(現為美國銀行中心);數月後,即宣稱以16.8億元成功將它轉售予另一財團,消息轟動地產及金融界。
報章引述佳寧主席當時聲稱收購行動所需的龐大資金是來自佳寧及一直支持他的幕後財團泰國鉅富黃創保,毋須向銀行借貸;佳寧另一時間,在「金牌莊家」詹培忠拉線下,以約3億港元現金收購一上市公司「美漢」,及易名為佳寧投資,成為佳寧第一間上市公司。
1980年11月,佳寧股價曾一度升至每股17.9元、市值逾70億的歷史高位,僅次於當年的滙豐(005)、香港電訊、置地和中電(002)。
佳寧案|背後金主為馬來西亞裕民銀行
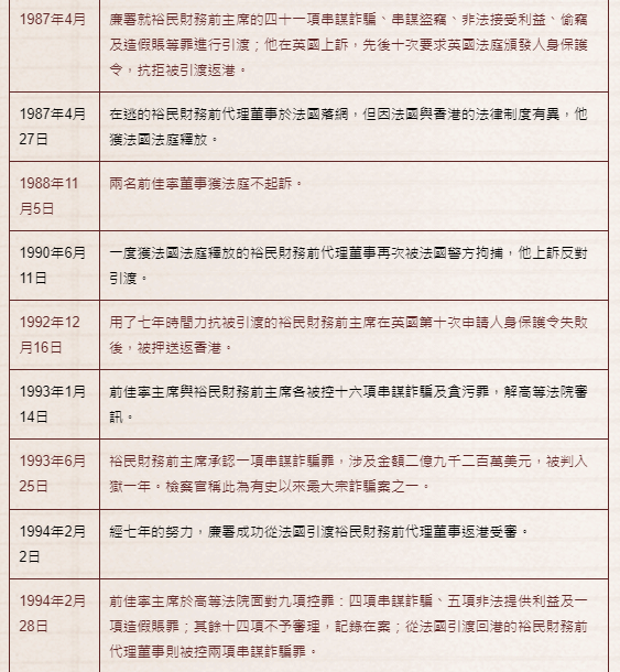
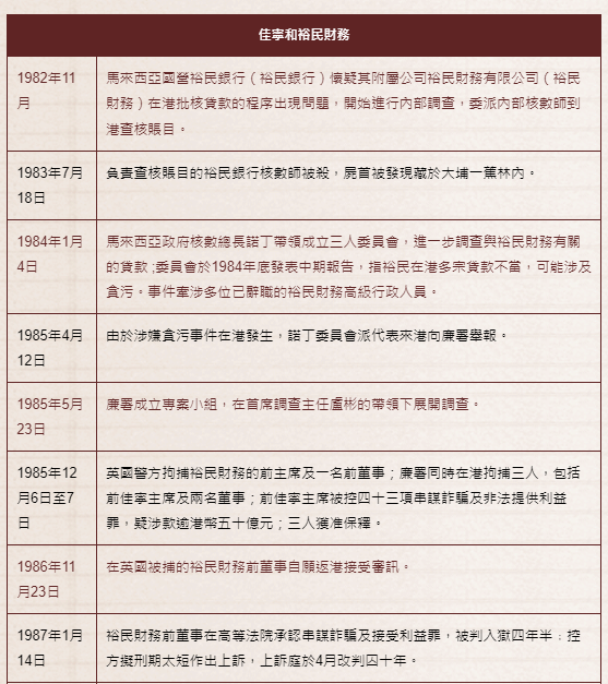
直至1982年,股市、地產受到「97回歸」議題衝擊,佳寧開始傳出周轉不靈,1983年1月停牌。其後廉署調查發現陳松青收購金門大廈,原來是馬來西亞國營裕民銀行旗下裕民財務提供貸款。裕民總公司於是派出裕民財務總經理來港調查,及後卻於麗晶酒店被勒死,棄屍大埔,令陳松青背後金主曝光。
陳松青其後被補,多名涉案疑犯相繼遭拘捕,其中替陳完成多宗交易的律師在落口供前一天,離奇在家泳池溺斃。廉署在調查期間,在歐、美、澳等13個國家,會見350名證人,出庭證人達160人,令案件成為有史以來最龐大複雜的商業詐騙及貪污案。
1987年主審法官柏嘉以控罪重複為由,裁定陳松青等6名被告無罪釋放,受到輿論非議;後來控方上訴,直至96年才審結,陳松青因兩項串謀訛騙罪被判入獄3年。






























