dadblk3 madblk3
adblk3
adblk3
財經
出版:2025-Oct-28 14:28
更新:2025-Oct-28 14:28

再有4新股撞期招股 旺山旺水、小馬智行、文遠知行及均勝電子實力如何?|新股IPO

分享:
再有4新股撞期上市,分別是旺山旺水、小馬智行、文遠知行及均勝電子。(資料圖片)

再有4新股撞期上市,分別是旺山旺水、小馬智行、文遠知行及均勝電子。(資料圖片)

adblk4

港股市場再度迎來4隻新股同步招股盛況,分別是生物醫藥公司旺山旺水-B(2630)、內地自動駕駛商小馬智行(2026)、自動駕駛公司文遠知行(800),以及智能汽車科技解決方案提供商均勝電子(699),合共集資最高約149億元,招股期由今日起至下周一(11 月3日),並將在下周四(11月6日)掛牌上市。

生物醫藥公司旺山旺水-B招股。(官網截圖) 旺山旺水集資最多近6億元,每手200股,一手入場費6,868.6元,中信証券為獨家保薦人。(招股書截圖) 旺山旺水集資最多近6億元,每手200股,一手入場費6,868.6元,中信証券為獨家保薦人。(招股書截圖) 旺山旺水集資最多近6億元,每手200股,一手入場費6,868.6元,中信証券為獨家保薦人。(招股書截圖) 旺山旺水去年收入1,183.2萬元(人民幣,下同),按年減少94.1%,公司擁有人應佔虧損2.1億元,相對2023年同期錄利潤1,208.9萬元。(招股書截圖)

旺山旺水集最多6億   中信為獨家保薦人

在4隻新股中,旺山旺水-B是唯一的生物醫藥股,公司計劃發行1,759.8萬股H股,招股價介乎32元至34元,集資最多近6億元。每手200股,入場費6,868.6元。中信証券擔任獨家保薦人,雖無基石投資者,但設有綠鞋機制。

旺山旺水成立於2013年,專注於神經精神及生殖健康領域的小分子藥物開發,擁有兩款核心產品LV232及TPN171。財務數據顯示,公司去年收入1,183.2萬元人民幣,按年減少94.1%,公司擁有人應佔虧損2.1億元,相對2023年同期錄利潤1,208.9萬元。

adblk5

資料來源:旺山旺水招股書

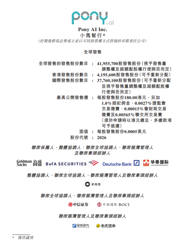
小馬智行每股100手,一手入場費18,181.5元,高盛等為聯席保薦人。(招股書截圖) 小馬智行每股100手,一手入場費18,181.5元,高盛等為聯席保薦人。(招股書截圖) 小馬智行每股100手,一手入場費18,181.5元,高盛等為聯席保薦人。(招股書截圖) 小馬智行去年收入7,502.5萬美元,按年升4.4%,Pony AI Inc.應佔虧損淨額2.7億美元,擴大119.6%。(招股書截圖) 小馬智行引入5名基石投資者。(招股書截圖)

小馬智行引入5基投   高盛等為聯席保薦人

小馬智行為自動駕駛平台開發商,擬發行4,195.6萬股,一成於香港公開發售,公開發售價將不會超過每股180元,集資最多75.6億元,每股100手,一手入場費18,181.5元。高盛、美銀證券、德銀和華泰國際為聯席保薦人,並引入Eastspring、Ghisallo、Hel Ved、Athos、Ocean Arete共5名基石投資者,投資金額1.2億美元,有綠鞋。

小馬智行是唯一一家獲得在北京、上海、廣州、深圳提供面向公眾的自動駕駛出行服務全部可得及所需監管許可的L4自動駕駛科技公司,運營一支由超過720輛自有自動駕駛出租車組成的車隊。去年,小馬智行收入7,502.5萬美元,按年升4.4%,Pony AI Inc.應佔虧損淨額2.7億美元,擴大119.6%。

adblk6

資料來源:小馬智行招股書

文遠知行計劃發行8,825萬股,5%於香港公開發售,每手100股,一手入場費3535.3元。(招股書截圖) 文遠知行計劃發行8,825萬股,5%於香港公開發售,每手100股,一手入場費3535.3元。(招股書截圖) 文遠知行部署的自動駕駛產品及解決方案覆蓋11個國家的30多個城市。(招股書截圖) 文遠知行去年收入3.6億元人民幣,按年跌10.1%。(招股書截圖)

文遠知行公開發售5%  中金大摩為聯席保薦人

文遠知行是L4級自動駕駛領域的全球先行者,今次計劃發行8,825萬股,5%於香港公開發售,發售價將不會高於每股35元,集資最多30.9億元,每手100股,一手入場費3,535.3元。中金公司、摩根士丹利為聯席保薦人,並無基石投資者,但有綠鞋。

目前,文遠知行部署的自動駕駛產品及解決方案覆蓋中國、阿聯酋、沙特阿拉伯、瑞士、法國、新加坡及日本等11個國家的30多個城市。去年,文遠知行收入3.6億元(人民幣,下同),按年跌10.1%,期內虧損25.2億元,擴大29.1%。

adblk7

資料來源:文遠知行招股書

均勝電子每手500股,一手入場費11,919元,中金公司、瑞銀為聯席保薦人。(招股書截圖) 均勝電子每手500股,一手入場費11,919元,中金公司、瑞銀為聯席保薦人。(招股書截圖) 均勝電子每手500股,一手入場費11,919元,中金公司、瑞銀為聯席保薦人。(招股書截圖) 均勝電子去年收入558.6億元人民幣,按年升0.2%,年度利潤13.3億元,升近7%。(招股書截圖)

均勝電子集最多逾36億  A股折讓逾三成

均勝電子擬發行1.6億股H股,一成於香港作公開發售,發售價將不超過23.6元,集資最多36.6億元,每手500股,一手入場費11,919元,中金公司、瑞銀為聯席保薦人,並引入JSC、寧波新質及Jump Trading等7名基石投資者,認購金額1億美元。

去年,均勝電子收入558.6億元人民幣,按年升0.2%,年度利潤13.3億元,升近7%。均勝電子(滬:600699)A股周一(27日)收報31.98元人民幣(折合約34.93港元),H股折讓32.4%,相當於A股溢價48%。

資料來源:均勝電子招股書

adblk8
工作太忙?3招日常活動就做到運動|(am730製圖) 工作太忙?3招日常活動就做到運動|家務如拖地(am730製圖) 工作太忙?3招日常活動就做到運動|修剪草坪(am730製圖) 工作太忙?3招日常活動就做到運動|將車停在較遠地方(am730製圖)

ADVERTISEMENT

立即更新 /下載AM730手機APP 體驗升級功能

ad

恭喜你!獲取1分 !

更多積分任務