WeChat Pay HK成為「跨境支付通」參與機構。
金管局已於昨日(22日)於網站列出WeChat Pay HK成為「跨境支付通」參與機構,並且為首家參與 FPS 跨境支付通的電子錢包
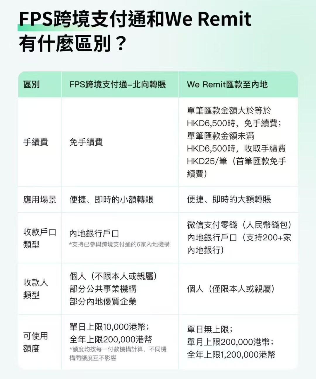
透過WeChat Pay HKFPS使用「跨境支付通」為免手續費,當中北向匯款(香港至內地)每人每日1萬港幣,每年上限20萬港幣,前述額度均按每一付款機構計算,不同機構間額度互不影響。
WeChat表示,「跨境支付通」與跨境匯款「We Remit」存在區別,若是向個人收款人的內地銀行賬戶,進行小額轉賬;或向內地公共事業機構進行繳費,應使用「跨境支付通」。
若是向親屬或本人進行大額匯款,例如家用或薪金匯款;或直接轉入親屬的微信支付賬戶(人民幣錢包),則使用「We Remit」。
「跨境支付通」由人民銀行與金管局聯手推動,於2025年6月22日正式啟動。服務將香港「轉數快」(FPS)與內地網上支付跨行清算系統(IBPS)無縫接軌。








