
元朗天水圍8條路線20日起行屯赤隧道。(資料圖片)
再多8條路線行屯赤隧道!龍運巴士公布屯門赤鱲角隧道第二階段巴士路線調整的最新安排,6月20日凌晨起,A36、A37、E36、E36A(全新開辦)、E37、NA36、NA37、N30號,共8條來往元朗/天水圍至機場/東涌的路線途經屯赤隧道。龍運表示,會加派外勤人員到主要站點協助乘客,並在各個巴士站張貼乘客通告,方便乘客了解路線及站位調動。
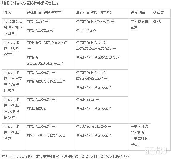
龍運表示,自屯赤隧道通車後,運作大致良好,經運輸署批准,落實第二階段8條元朗及天水圍區巴士路線的服務調整安排,元朗和天水圍區的機場巴士「A」線只需約15分鐘便抵達屯赤隧道轉車站,再行駛約10分鐘便可到達機場。而其中A36線會加密班次,上午繁忙時間班次會由30至60分鐘一班車,加密至15至20分鐘一班,並把原於朗屏站的總站遷往錦上路站。搬遷總站的還有A37線,由原先的洪水橋(洪元路)總站遷往朗屏站,因應行車路程減省,上述「A」線的車費均有所下調,由每程27.7元下調至18.9元。
「E」線方面,除全新開辦E36A線,亦重組E34B和E34A成分別E36及E37線,3條路線全程車費13.9元。詳情可參閱:http://www.lwb.hk/tc/news/press/archives/news20210602705.html

龍運元朗及天水圍路線轉乘優惠推介。

8條路線的詳情及收費。