海底撈上海外灘店於上月24日,有兩名男子在包間用餐後於火鍋鍋底中小便,引發熱議。 (影片截圖)
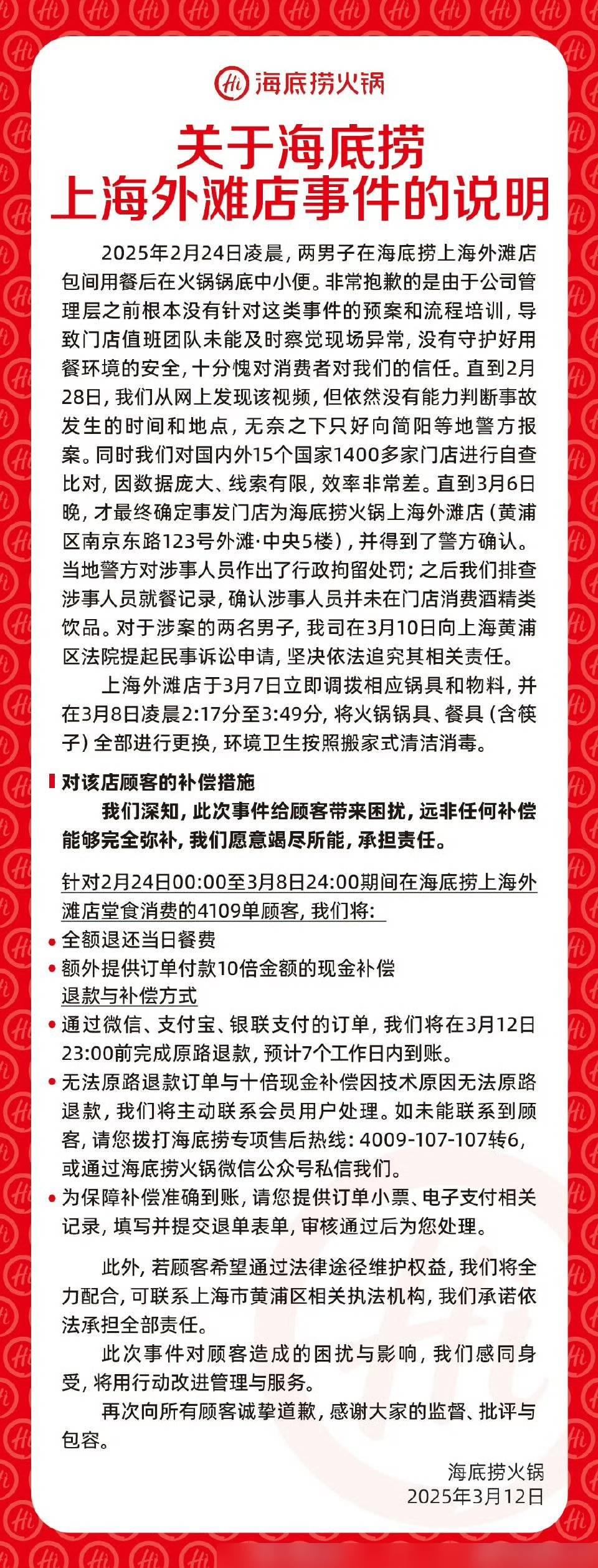
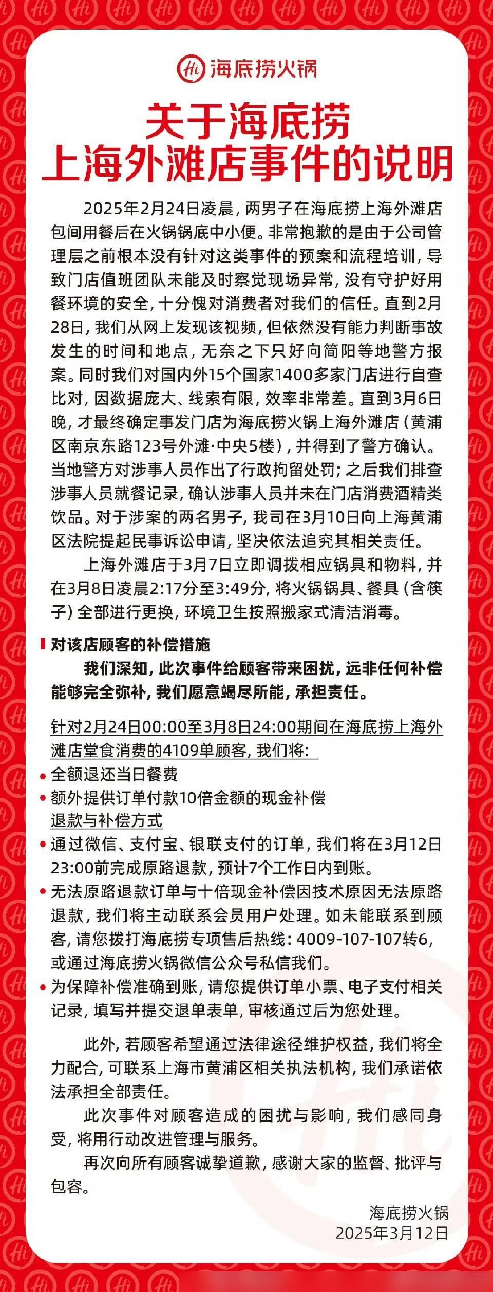
海底撈上海外灘店於上月24日,有兩名男子在包間用餐後於火鍋鍋底中小便,引發熱議。海底撈今日公布事件調查報告及補償方案,決定向2月24日00:00至3月8日24:00期間該店堂食消費的4,109單顧客,全額退還當日餐費,並額外提供訂單付款10倍現金補償,經了解補償金額超過千萬元人民幣。
2名17歲男子被行拘
海底撈的調查報告稱,2月28日,從網上發現有食客小便的視頻後,因沒有能力判斷事故發生時間和地點,只好向警方報案。同時對多家門店自查對比,因數據龐大、線索有限,效率非常差。直到3月6日,才最終確定事發門店,並得到警方確認。
海底撈依法追究相關責任
經警方調查,2月24日凌晨,兩名外省來上海的男子唐某(男、17歲)、吳某(男、17歲)等人進入火鍋店包間內用餐,醉酒後分別站上餐枱向火鍋內小便,吳某還將拍攝的視頻發布在網上。目前,警方已依法對唐某、吳某作出行政拘留處罰。
對於涉案的兩名男子,海底撈已在3月10日向上海黃浦區法院提起民事訴訟申請,堅決依法追究其相關責任。海底撈表示,對於門店值班團隊未能及時察覺現場異常,十分愧對消費者信任。目前,當事門店已將門店鍋具、餐具全部更換,按照搬家式清潔消毒。






