湖南長沙湘雅三醫院陷入醫療風暴,9名醫護人員聯名舉報呼吸科主任。(圖/翻攝微博@澎湃新聞)
記者陳怡伶/綜合報道
湖南長沙一大型綜合教學醫院陷入醫療風暴。該院呼吸科的主任遭到9名醫護人員聯名舉報,指控其「放任」無手術操作資格的學生單獨進行支氣管鏡檢查,導致3個月內發生2宗患者死亡事件,事發後該名主任更偽造文書,要求其他醫生簽字擔責。
據《澎湃新聞》報道,遭到舉報的是長沙湘雅三醫院呼吸與危重症醫學科(以下簡稱呼吸科)主任孟婕。根據醫院官網顯示,孟婕從事呼吸系統疾病臨床、科研、教學工作20餘年,醫療專長是間質性肺疾病、肺癌與肺臟介入、慢性阻塞性肺疾病等。
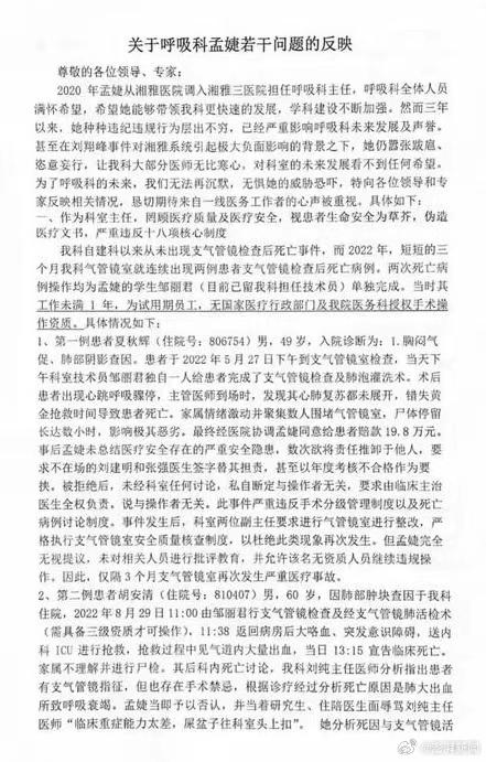
舉報信一共5頁並有9人簽名
這封題為《關於呼吸科孟婕若干問題的反映》的舉報信,8日在網上流傳。舉報信一共5頁,署名為「所有關心呼吸科發展的醫務工作人員」,並有9人簽名。該舉報信提到2020年孟婕任職湘雅三醫院擔任呼吸科主任以來,違紀違規行為層出不窮,嚴重影響呼吸科發展及聲譽。
舉報信稱,醫院呼吸科建科以來至2022年,從未出現支氣管鏡檢查後死亡案例。2022年5至8月卻連續出現2例支氣管鏡檢查後患者死亡事件,相關操作均由孟婕的學生鄒某單獨完成:「當時鄒某工作未滿1年,為試用期員工,無國家醫療行政部門及我院醫務科授權的手術操作資格」。
被指黑箱操作績效分配、私設小金庫
舉報信指出,其中一宗事件發生在2022年5月27日,鄒某獨自為患者夏某完成支氣管鏡檢查及肺泡灌洗術,術後患者心跳呼吸驟停而死亡。事後孟婕要求不在場的2名醫生簽字替其擔責,甚至威脅不簽字就讓對方年度考核不合格。孟婕被拒絕後,未經科室任何討論,其私自斷定與操作者無關,要求由臨床主治醫生全權負責。
除上述指控,舉報信還指出孟婕黑箱操作績效分配、私設小金庫、財務不透明、自己一份工作拿2份獎金,以及拉幫結派排擠同事等問題。
涉事的湘雅三醫院對此僅回應,正在核實舉報的情況。根據網上公開消息,湘雅三醫院位於湖南省長沙市岳麓區,該院是集醫療、教學、科研、預防、保健、康復於一體的三甲綜合醫院。
文章授權轉載自《中天新聞網》,按此查看原始文章











