澳門(中通社資料圖片)
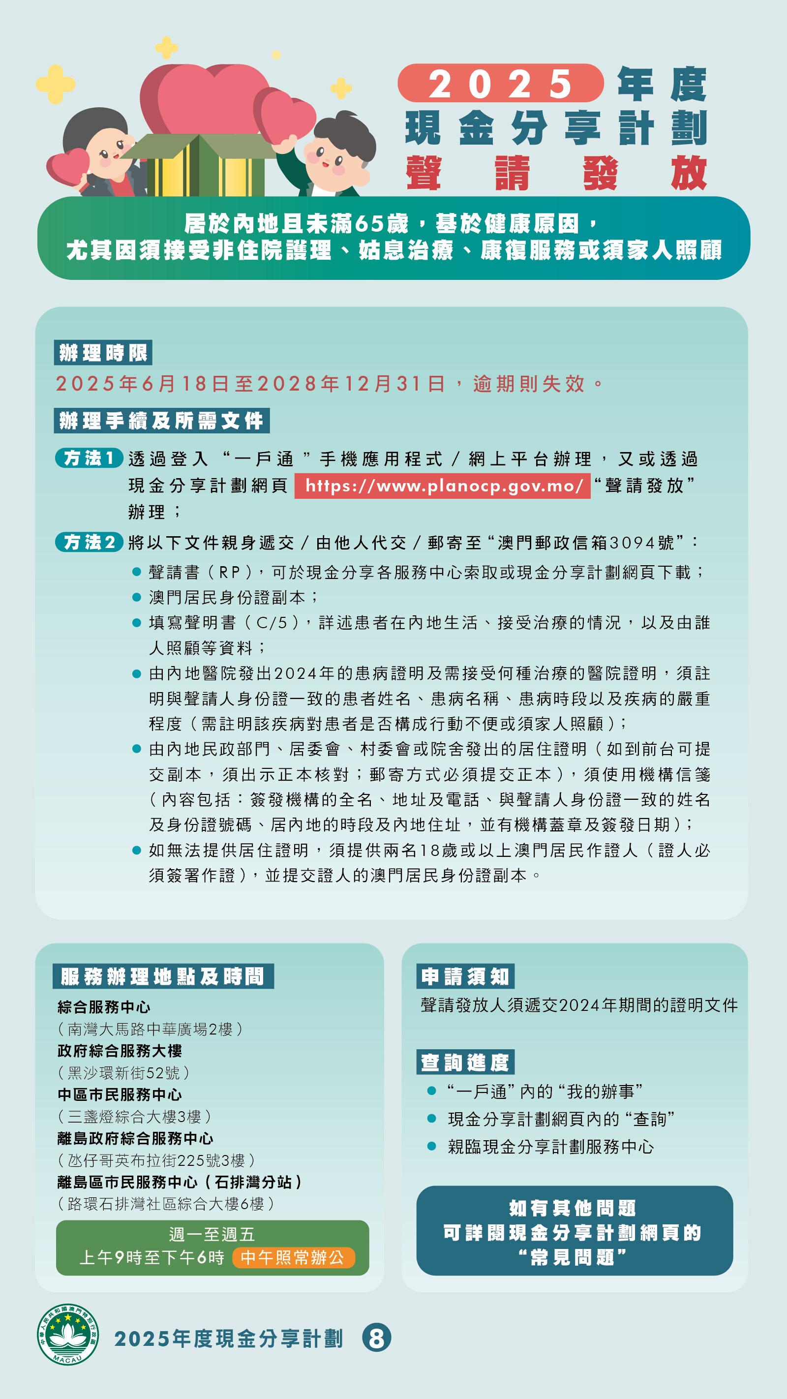
澳門連續19年派錢,本年度現金分享將於7月15日起發放,澳門特區政府新設去年全年逗留澳門至少183天的條件,3類人士可獲豁免計算在澳時間,分別是2024年未滿22歲且父母一方具備領取現金分享資格的人士、收取殘疾金或殘疾津貼人士。
另外,8種不在澳門的情況可視為身處澳門,可申請將有關期間計入在澳門期間,如經計算後符合183日的標準,則可獲發款項,包括居住橫琴深合區、在當地工作或讀書的居民;大灣區內地城市工作人士等,將可於下月18日至2028年12月31日向社保提交證明文件。澳門特區政府將開通電話查詢熱線28225000,並在5個政府服務中心設置專門櫃枱提供支援,協助有需要居民查詢發放資格和聲請發放款項的手續。
大灣區工作可獲豁免 惟香港不合資格
值得注意是,在粵港澳大灣區內地9個城市工作的人士視作身處澳門,但在大灣區城市之一的香港就不合資格。
行政法務司司長張永春表示,澳門經濟環境不樂觀,應把有限公共資源及公帑,精準地用於身處澳門的居民,透過本地消費促進經濟,節省公帑則會用於改善其他民生福利。他認為183天規定「冇咩意外」會延續到明年,如朋友不合資格「叫佢哋返嚟澳門啦」。他表示新制度是參照自2017年開始的央積金制度作出輕微修改,加入在橫琴深合區和大灣區內地城市可獲豁免,是因為配合政府,鼓勵和推動澳門居民在深合區或大灣區生活工作的施政方向。
本年度現金分享合資格永久居民每人10,000元,合資格非永久居民每人 6,000元。居民今日 (29日)下午3時起可透過一戶通查閱是否符合資格。
自2008年以來,澳門特區政府推行了多年現金分享計劃,向持有特區永久性和非永久性居民身份證的人士發放款項。行政會發言人、行政法務司司長張永春表示,社會各界近年提出意見,希望政府檢討和完善現金分享計劃,經聽取意見及參考央積金制度關於預算盈餘特別分配的規定,政府本年度現金分享的發放資格及聲請手續作出規範。
八種理由而不在澳門的情況視為身處澳門,並可申請將有關期間計入在澳期間,如經計算後符合183日的標準,則可獲發款項:
- 就讀當地認可的高等教育課程;
- 住院;
- 年滿65歲居於內地,或者未滿65歲因健康原因而居於內地;
- 在外地為已在社會保障基金登記的僱主工作;
- 為負擔居於澳門的家庭成員主要生活費而在外地工作;
- 履行公務;
- 居於橫琴粵澳深度合作區、在當地工作或就讀當地認可的高等或非高等教育課程;
- 在粵港澳大灣區內地城市工作。







































