一名叫鄭子健 (Chi Gian Cheng)的63歲法籍華人富豪在柬埔寨金邊機場被捕,其在香港的網紅女兒鄭芬妮(Stephanie Cheng)在社交媒體聲稱父親被綁架而引發關注。對於鄭芬妮呼籲總理洪瑪奈釋放父親。柬埔寨內政部稱,鄭子健涉透過假土地交易詐騙受害者116萬美元(約904萬港元)而被捕。(鄭芬妮ig)
近日,一名叫鄭子健 (Chi Gian Cheng)的63歲法籍華人富豪在柬埔寨金邊機場被捕,其在香港的網紅女兒鄭芬妮(Stephanie Cheng)在社交媒體聲稱父親被綁架而引發關注。對於鄭芬妮呼籲總理洪瑪奈釋放父親。柬埔寨內政部稱,鄭子健涉透過假土地交易詐騙受害者116萬美元(約904萬港元)而被捕。
稱被內政部高官「騙走一大筆錢」
《柬中時報》報道,鄭芬妮是香港一名社交媒體網紅,在TikTok上有兩百萬粉絲,IG亦有58萬粉絲。6月12日,鄭女在IG發帖稱父親於6月11日在金邊國際機場被「綁架」。帖文指,當時父親正計劃揭露一宗「高層腐敗案」,鄭芬妮:「我們認為這是蓄意的政治行動,目的是讓他噤聲。他的生命處於危險之中。」鄭芬妮又稱,父親被內政部高級官員謝索通(Chea Sothun)騙走一大筆錢,當天他到金邊後原本與內政部長會面,揭露謝索詐騙行為。
柬埔寨籲核實情況 避免濫用網絡影響力誤導公眾
柬埔寨移民局發言人上周五(13日)指,金邊法院法官於5月19日頒發針對鄭子健的逮捕令,他上周三被依法逮捕,並非綁架。柬埔寨媒體周日(15日)引述內政部發言人表示,鄭子健因涉嫌通過虛假土地交易詐騙受害者116萬美元而被捕,可能他的女兒對此不知情,呼籲核實情況,避免濫用網絡影響力,誤導公眾,顛倒是非,損害柬埔寨形象。
希望允許父親保釋
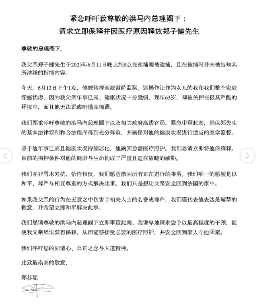
鄭子健持有法國護照和柬埔寨身份證,法國駐柬埔寨大使館表示已與對方取得聯繫。鄭芬妮上周六在網上發文向洪馬內求助,指63歲的父親收押在監獄,但因年事已高健康狀況堪憂,環境惡劣又語言不通,希望允許父親保釋,也為無意中傷害相關人士的名聲或尊嚴道歉,願和平解決此事。


























