無綫電視節目《東張西望》播出調查報道,指懷疑有人從內地偷運刺身及海鮮入港,更懷疑部分貨品流入本港一間大型壽司連鎖店,報道雖未直接點名,但因片段中出現印有分店編號的發泡膠箱,網民矛頭直指連鎖壽司店壽司郎。
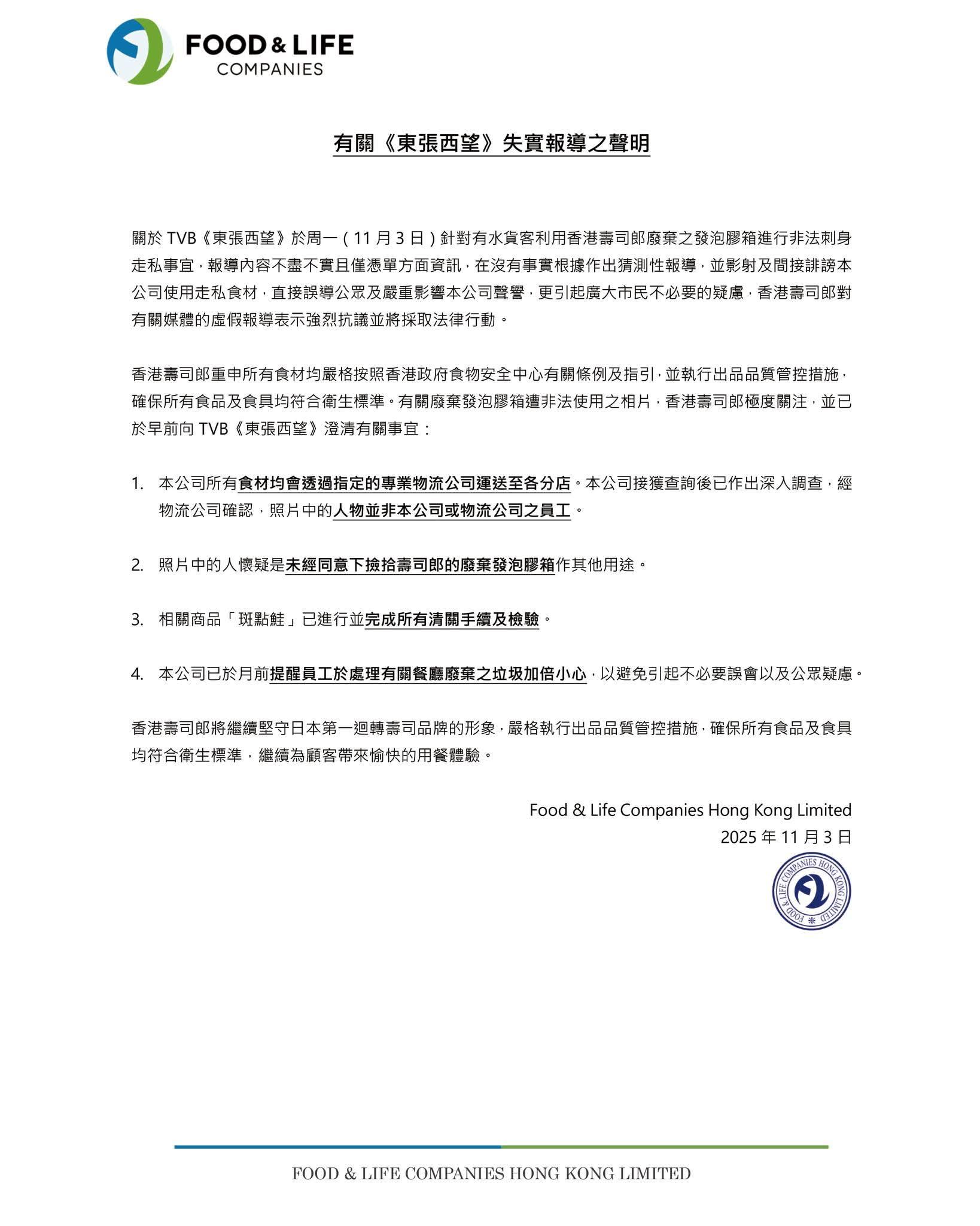
無綫電視節目《東張西望》周一(3日)晚上播出調查報道,指懷疑有人從內地偷運刺身及海鮮入港,更懷疑部分貨品流入本港一間大型壽司連鎖店,報道雖未直接點名,但因片段中出現印有分店編號的發泡膠箱,網民矛頭直指連鎖壽司店壽司郎。壽司郎母公司「FOOD & LIFE Companies」同晚火速發出嚴正聲明,批評報道不盡不失,僅憑單方面資訊,「在沒有事實根據作出猜測性報導,並影射及間接誹謗本公司使用走私食材」,強調有關內容直接誤導公眾及嚴重影響公司聲譽,引起市民疑慮,將採取法律行動。
發泡膠箱與分店代號相似 引起網民猜測
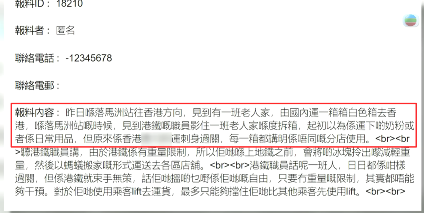
《東張西望》報道,有走私集團利用水貨客從內地偷運大量海鮮及濕貨到港,攝製隊追蹤落馬洲等地交收情況指整個過程欠缺食物安全監管,引發公眾對食物安全的疑慮。其後分別在節目及預告中多次提及懷疑涉及有大型連鎖壽司店,又聲言「黑心魚生走私入境,食咗隨時攞你命」。雖然節目並未點名壽司店名稱,但在一幕拍到一個裝有疑似走私濕貨的發泡膠箱,箱上貼有標籤被網民發現印有「上環店」及一組數字編號,與壽司郎分店代號相似,故引起猜測及矛頭直指壽司郎。
壽司郎提出4點澄清
Food & Life Companies Hong Kong Limited(壽司郎)昨晚隨即發出《有關〈東張西望〉失實報導之聲明》,批評報道不盡不失,僅憑單方面資訊,「在沒有事實根據作出猜測性報導,並影射及間接誹謗本公司使用走私食材」,強調有關內容直接誤導公眾及嚴重影響公司聲譽,引起市民不必要疑慮,對報道表示抗議及將採取法律行動。香港壽司郎強調所有食材均透過指定專業物流公司運送,且嚴格遵守政府食物安全指引,聲明中表示早前已向《東張西望》作出澄清有關棄置發泡膠遭非法使用,惟該節目團隊仍然作出偏頗的報道,間接誹謗其公司使用走私食材,嚴重影響品牌聲譽。
針對片段,壽司郎提出了四點澄清:
1. 食材運送: 公司所有食材均會透過指定的專業物流公司運送至各分店。經深入調查及物流公司確認,照片中的人物並非該公司或物流公司之員工。
2. 發泡膠箱: 照片中的人懷疑是未經同意下撿抬壽司郎的廢棄發泡膠箱作其他用途。
3. 清關檢驗: 相關商品「斑點鮭」已進行並完成所有清關手續及檢驗。
4. 內部管理: 公司已於月前提醒員工於處理有關餐廳廢棄之垃圾加倍小心。















