政府下周一放寬海外及台灣入境檢測要求 取消第四日及第六日核酸檢測。(陳奕釗攝)
本港疫情持續,醫務衞生局宣布由下周一起(21日)將放寬抵港人士檢測要求,將撤銷抵港後第4日及第6日的核酸檢測要求,抵港人士只需在抵港時及抵港後第2日做核酸檢測,並每日快測至第7日。
被問到是否有空間再放鬆由海外地區及台灣抵港人士的相關措施,李夏茵稱要視乎疫情發展,又指目前疫情反覆,當局要謹慎處理,希望做到疫情「軟着陸」。
過去一星期住院確診病人逾2,300人,每日有290多宗新增確診病人入院,當中有16%住院人士來自安老院,過去一星期確診嚴重及危殆病人逾90人。只有6成病人入院原因與新冠病毒有關,其餘3成雖然確診但因為其他醫療問題入院例如自身長期病患、心臟病、中風、骨折等。死亡個案方面,有6成死者死於新冠感染,其餘4成是因其他病而導致。
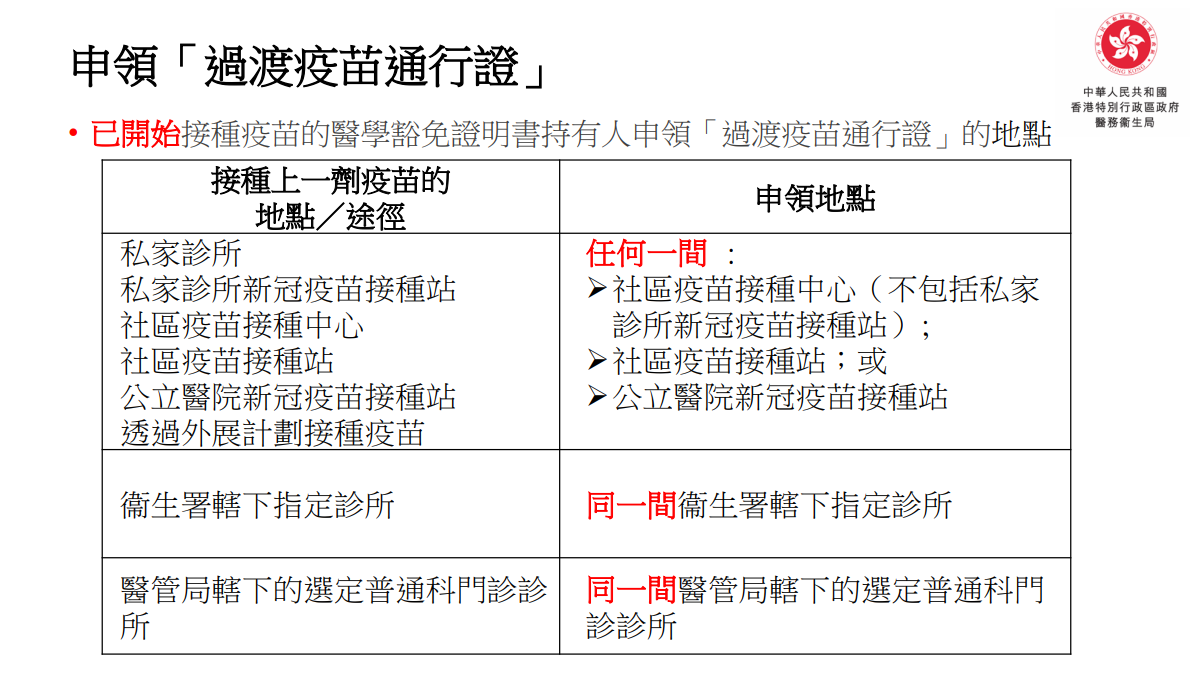
政府將推出「過渡疫苗通行證」
另外,當局將推出「過渡疫苗通行證」,將有兩類人士受惠,包括持有疫苗醫學豁免證明書、未曾接種疫苗並打算開始接種的人士;另外,已接種第1或第2針,未夠期接種第3針,並曾持有疫苗醫學豁免證明書的人士。李夏茵又說,當局已成功採購復星醫藥「復必泰」二價疫苗,最快本月底到港,料12月內可開始供有意打第4劑的市民接種。
從海外地區或台灣來港的抵港人士(抵港當天滿三歲或以上)經調整的檢測安排詳情如下:
- 登機前24小時:快速抗原測試
- 第零天(即抵港當天):機場抵港「檢測放行」核酸檢測
- 第二天:到社區檢測中心/檢測站、臨時流動採樣站或自費到獲政府認可的本地醫療檢測機構以專業拭子採樣進行核酸檢測;及
- 第一天至第七天:每天進行快速抗原測試,取得陰性結果後方可外出。
李夏茵指,如持有醫學豁免證明書的人士準備開始接種疫苗,由11月22日起,他們可攜同豁免證明書,前往指定地點接種第一或第二劑疫苗,其後會獲發「過渡疫苗通行證」;而在11月22日前已接種第一或第二劑疫苗,但未到期接種下一劑的醫學豁免證明書持有人,可由當日起攜同醫學豁免證明書及接種紀錄,申領「過渡疫苗通行證」。
至於當局會否強制市民接種第4劑疫苗,李夏茵指未有打算,但建議50歲或以上人士,或會做高風險活動、打算外遊的人士都打接種第4針。她又表示,現時疫情仍在上升,政府仍要多留日後疫情發展情況,所以放寬社交距離措施要謹慎,再次呼籲市民打疫苗,特別是一老一幼,她說,打針可減社會復常走回頭路的機會。她促市民盡快打新冠疫苗和流感疫苗。
發現5個通氣口樣本含「類鼻疽伯克氏菌」
衞生署衞生防護中心傳染病處首席醫生歐家榮稱,當局於石硤尾及蝴蝶谷配水庫採取約200個環境樣本,當中發現5個通氣口附近樣本含「類鼻疽伯克氏菌」,但拭子樣本發現並排活細菌,故判斷沒有實際證據,類鼻疽個案與配水庫供應的自來水有關。
歐家榮稱當局已在配水庫採取多項措施,包括增加全港供水區的食水餘氯含量、於深水埗區配水庫的通氣口加裝濾網,並陸續為轄下其餘175個食水配水庫的所有約2,400個通氣口加裝濾網,目標在兩個月內完成;當局亦在深水埗區配水庫的出水口位置加裝實時監察餘氧儀器。他又建議深水埗居民,特別是長者及長期病患者,開水喉的首1分鐘的水避免使用,飲用水前要先煮熟。
港大微生物學系講座教授袁國勇強調,綜合流行病學調查,無證據顯示感染個案與區內配水庫自來水有關,未確認類鼻疽傳播途徑。他又指,無法肯定泥土類鼻疽如何進入病人體內。他又多謝水務署做了很多功夫,包括收集很多樣本、加強食水水質安全,如增加含氯量等。
袁國勇指,類鼻疽感染在2021年已有增加趨勢,今年7月至11月出現高峰,高於以前2倍。團隊在87個在石硤尾及蝴蝶谷配水庫的泥土樣本、五個在石硤尾配水庫的通氣口拭子樣本及一個在通氣口附近採集的環境樣本對類鼻疽伯克氏菌核酸檢測呈陽性反應。但團隊在配水庫水體採集的全部水樣本及拭子樣本的核酸檢測均為陰性,顯示配水庫的水體沒有受到污染。







