賞你住明早10時接受預訂。(資料圖片)
旅發局帶動本地消費計劃中的「賞你住」計劃,明天10時起接受預訂,憑3月26日至5月31日的本地消費收據滿800元,可換取500元酒店住宿計劃折扣。名額2萬個,每間酒店獲不同配額,先到先得,旅發局舉出十問十答讓市民了解計劃玩法。
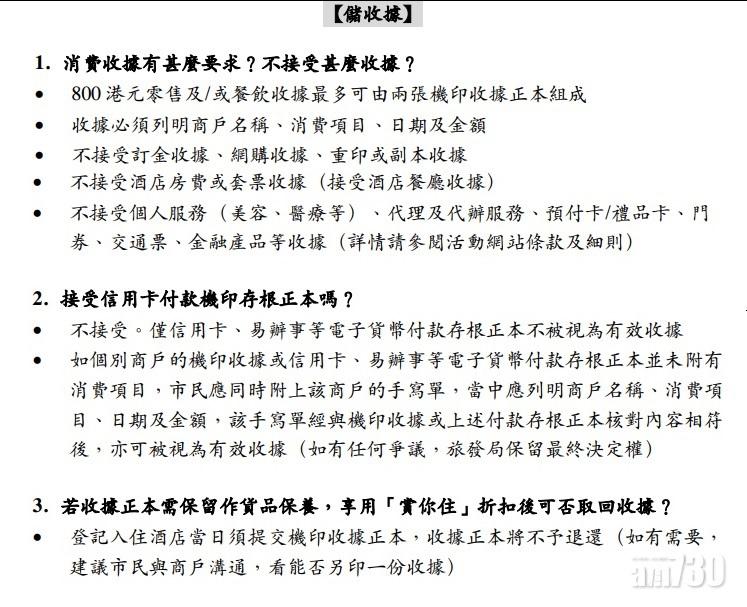
其中收據證明,800元零售或餐飲收據最多由兩張機印收據正本組成,不接受訂金、網購收據或副本等,亦不包括酒店房費或套票、個人服務如美容、醫療等收據。信用卡、易辦事等電子貨幣付款存根正不亦不視為有效收據。登記入住酒店當日須提交機印收據正本,亦不予退還,若市民須要用作貨品保養,建議與商戶溝通。
預訂時,市民須直接聯絡參與酒店預訂方可享用折扣,不可經旅遊產品平台、線上酒店預訂平台預訂。優惠亦不能僅用於酒店用餐,必須包括一晚或連續兩晚住宿。詳情可參閱旅發局「十問十答」、活動網站(HolidayHK.com/zh-hk/staycationdelights)、致電熱線電話2807 6500及電郵查詢[email protected]。







