18間郵政局下周一起提供登記支援服務。(資料圖片)
政府今日(27日)宣布,下周一(30日)起在18間指定郵政局設立服務櫃位,協助有需要的電話儲值卡個人用戶按《電訊(登記用戶識別卡)規例》完成實名登記。用戶亦可選擇透過所屬電訊商門市、流動應用程式或網頁完成登記。
按《規例》,所有現有電話儲值卡用戶須在2023年2月23日或之前,為其電話儲值卡完成實名登記,否則有關電話儲值卡將被停用。實名登記過程簡單、方便和快捷。政府呼籲所有現有電話儲值卡用戶,應盡快為其儲值卡完成實名登記,不要留待限期前一刻才匆忙處理。
實名登記費用全免
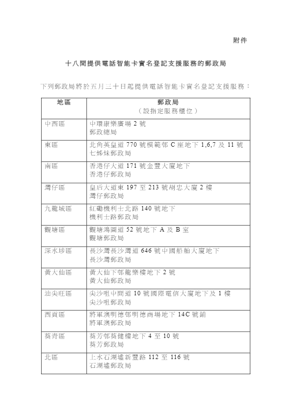
為進一步支援有需要的個人用戶,政府由下周一起將於18間指定郵政局設立服務櫃位,協助市民為其電話儲值卡進行實名登記,費用全免。有需要的市民可攜同香港身份證、需進行實名登記的電話儲值卡及可接收短訊的手機,親身前往登記。
16歲以下的人士進行登記時須與一名年滿18歲的成年人同行,並同時登記該名成年人的資料。各指定郵政局會視乎需要,設有每日名額並實施人流管制措施,以減低社交接觸及避免人群聚集。






