著名街頭藝術「紅球」來港 10個巡遊位置全公開/紅球主題美食及優惠
由美國藝術家Kurt Perschke創作的紅球計劃被譽為「世界上最有韌力的街頭藝術作品」,這件立體裝置將於12月6日至15日登陸香港,在展覽期間每日都將出現在一個新地點。觀眾可與紅球「親密互動」,主辦方不單邀請本地藝術家創造跨文化藝術體驗,本地多間多間餐廳推「紅球」主題的美食及下午茶,更有限定折扣優惠。
「紅球」曾於多個國家展出。
紅球於10天巡遊香港10個地標
紅球計劃即將登陸香港,成為巡展自2001年開始的第48站。紅球在10天巡展期間,每天出現在一個新地點,展出時間從早上11點至下午6點,全城將化身為藝術作品的舞台,邀請行人與紅球連結互動,創造紅球巡展香港的其中一幕。10個地標皆由紅球計劃藝術家親身到港實地勘察後挑選,他認為選址也是藝術作品創作的重要一環。
紅球將於香港10個地標巡遊展出。
.紅球將於12月6日(周五)在中環10號碼頭首度亮相,被巧妙地「塞」進碼頭的結構,與背後標誌性的維港海景相映成趣,邀請香港市民和遊客憶記歷史上不斷變化的香港海岸線。
.12月7日(周六),紅球將「彈」到對岸的九龍半島的尖沙咀,融入香港藝術館(HKMoA),並於12月8日(周日)在海旁的藝文聖地西九文化區藝術公園展示。紅球將跳出博物館至公共空間,深化紅球計劃背後令藝術變得觸手可及的理念,讓此站成為文化沉浸的目的地。
.隨後在12月9日(周一),紅球將出現在遮打道香港板球會原址——中環的遮打花園。觀眾們將準備重新認識這個曾為香港板球會運用了124年的場地,以及周遭環繞著過去、現在和未來的建築。
.12月10日(周二),紅球將再次越過海港,抵達位於尖沙咀的九龍公眾碼頭,此處壯觀的天際線幾乎每十年都會變化一次,讓參與者深思城市的發展。
.12月11日(周三),它將抵達位於金鐘的亞洲協會,這座建築猶如在垂直都市中的一片水平綠洲,同時突顯了這座推廣藝術、文化及公共藝術的文化地標在活化保育古蹟上的成果。
.12月12日(周四),紅球回歸中環,造訪怡和大廈,紅球將被「塞」進香港第一座以其圓形窗戶而聞名的摩天大樓。
.12月13日(周五),巡遊至赤柱,其名稱源自於「紅柱」。漁民、渡船乘客和戶外用餐者將在卜公碼頭遇見紅球。
.12月14日(周六),紅球將「移師」至香港最受歡迎的「城市巨肺」——維多利亞公園模型船池旁的八角亭。
.最後一天,紅球將停留在太平山頂的獅子亭,呈現一個猶如反地心吸力般的獨特城市景觀。
邀請本地藝術家參與創作
活動特別邀請本地藝術家參與創作,創造跨文化藝術體驗。由樣衰畫廊代理的藝術家含蓄將與中環奧華酒店(Ovolo Central)合作,以其獨特藝術風格,於12月4日至6日創作一幅以紅球巡展香港為靈感的壁畫。含蓄更將於12月8日中午12時至下午3時現身西九文化區藝術公園進行即席繪畫創作,與途人及顧客互動交流。參與的觀眾可將他親手繪製的作品帶回家作紀念。
本地數碼藝術家組合INNSVX將透過擴增實境(AR)技術,為紅球注入生命!參與者可本周起透過紅球計劃的Instagram帳號@redballproject,使用她們特別創作的AR濾鏡,在世界任何角落創作自己與虛擬紅球的互動。紅球巡展香港更與香港藝術中心(HKAC)、香港藝術學院(HKAS)、HKAS校友及本地當代藝術家曾昭琦合作,將在HKAC打造一個以紅球計劃為主題的特別裝置。
多間餐廳推「紅球」限定美食及下午茶 仲有折扣優惠
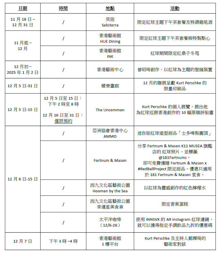
由即日起至12月31日,奕居(The Upper House)的Salisterra餐廳以紅球為靈感,推出下午茶套餐及特調雞尾酒。亞洲協會的AMMO餐廳則準備驚喜之作——迷你版紅球造型甜品「圓頂」,結合了士多啤梨慕絲、蛋白杏仁餅和巧克力捲,將於12月6日至15日限時供應。此外,位於K11 MUSEA的Fortnum & Mason也將在展覽期間推出紅球主題限定甜品。



















