福岡縣久留米市今早3小時內降下167毫米雨量,街道變河流。(路透社)
21:18更新
九州暴雨死亡人數增至5人。受影響地區包括香港人旅遊熱點福崗,在Facebook專頁「九州福岡地道情報站」,有不少在當地旅遊的港人都因大雨而行程受阻,甚至可能趕不及飛機返港。有人稱身在別府,但JR列車因雨災停駛,請教其他網友如何返回福岡市,要趕搭明早飛機離開。幸好他之後找到有特急列車服務可回福岡。另有人回應稱,要趕搭今日下午4時25分的飛機,但今早9時打算離開別府時,高速公路封了,「打算行山路落出福岡,點知有大石封埋」。另一港人則滯留鄰近福岡市的武雄温泉,未能返回福岡博多站。有周三往由布院的人也擔心交通問題。
來往福岡由布院列車「由布院之森」停駛至7月下旬
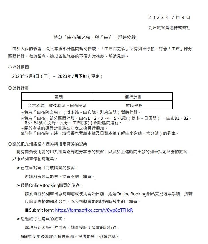
日本九州北部連日暴雨成災,福岡、佐賀和大分縣今早更發出大雨特別警報,福岡縣的警報為最高級別的5級。截止早上9時50分的24小時內,福岡縣英彦山降下423毫米雨量,同縣久留米市的耳納山地區在9時半前降下402.5毫米雨量,雨量驚人。氣象廳官員稱,「這是前所未見的大雨,可能早已形成災情。」暴雨觸發山泥傾瀉、河堤氾濫和街道遭水淹,增至最少4死、12人失蹤。由於踏入雨季,香港人遊福岡喜愛觀光活動之一、來往福岡市「博多站」與大分縣「由布院站」的觀光列車「由布院之森」從上周二起暫停行駛,預定直至7月下旬,確切恢復行駛日期有待公布。遊客前往由布院,仍可搭乘鹿兒島本線及日豐本線的列車,也可乘搭高速巴士。
九州暴雨成災|當局籲逾170萬人疏散
報道指,久留米市今早於3小時內降下167毫米雨量,打破當地紀錄;太宰府市雨量為156.5毫米,佐賀市為132.5毫米,大分縣宇佐市也降下104.5毫米雨量。當局呼籲受暴雨影響地區的逾170萬名居民到安全地方暫避,住在河邊和山邊的人要特別留意。災情嚴重的福岡縣,部分地區自上周五起降下逾600毫米雨量,超過往常整個7月份的雨量。久留米一名男子被發現伏屍河邊稻田上,目擊者稱見到一輛汽車浸在水裡,警方相信他遭洪水沖走。同縣廣川町,也有一名男子連人帶車遭洪水沖落運河,被救起送院證實死亡。
另外,福岡縣中部城鎮添田町一對七十多歲的夫婦遭山泥掩埋,丈夫獲救,妻子不幸遇難。久留米市亦發生山泥傾瀉,波及7間房屋,共有20人受困,已救出14男女,其餘6人情況未明。在佐賀縣唐津市,兩間房屋被山泥掩埋,一名五十多歲男子和兩名七十多歲男女失蹤。於大分縣中津市 ,一名女子駕車時被河水沖走後失聯。

























