氣球姐開直播反擊,在片中稱自己情緒病發。
因為熱氣球事件大受關注的何小姐(Botan又名Dreamy、Cody、Doris)人紅是非多,與何小姐有勞資糾紛的司機向傳媒爆料,指何小姐口中走佬的前夫,十年無見的阿媽全是大話,同時對方又指何小姐有一「密友」郭生(Beeson),更有提供對話截圖予傳媒,見到何小姐頭像向司機說:「阿明你系(係)咪想死啊,我都未同阿son goodbye kiss,你就車佢走,你想佢死系(係)嘛。」
由於傳媒找來照片、影片等質疑何小姐在《會八十》的說法有出入,加上又有司機提供的對話截圖,何小姐在報道出街後,亦急急開直播澄清,但見到有不少網民留言指她大話連篇。
何小姐開直播回應,期間提及與陳佩思搞零食店一事。
網上指控令情緒病復發
何小姐指因為近日網上指控,已嚴重影響她的精神,令其情緒病復發。她續說:「在生意立場,如因之前疏忽,我願意道歉。可能某個夥伴,令佢有損失,我絕對願意承擔呢個責任,所以作出正面回應。而前partner願意承擔返佢需要承擔嘅責任。因當其時佢攞咗公司嘅錢,亦借咗我嘅錢,但由於我哋同嗰位小姐,係商業上合作,所以唔應該由本人承擔責任。所有事件,已交由我代表律師跟進。而對於一啲某部分失實誤導性評論,對本人造成名譽、金錢、精神上傷害,我亦交由律師出信跟進。」
自我推翻《會八十》言論
她又說:「當年我先生離港,係有離港紀錄,另我一個帶住小朋友,當時有社工跟進,亦有社署相關紀錄。我小朋友兩歲讀N班時候佢返嚟,我為咗小朋友健康成長,為小朋友著想,我係接受佢一齊照顧小朋友,但係我亦都簽咗離婚協議,為咗小朋友,無同佢講呢件事,我哋依然想做父母角色,我好想我個仔有個快樂童年。佢哋指出我媽媽又去睇小朋友,我覺得無論我同父母十年無見,同我媽媽關係一向疏離,但唔代表我媽媽無權見個孫,我同媽媽關係幾惡劣,我哋之間幾唔想見面都好,都唔應該影響老人家見小朋友權利。」
陳佩思成為何小姐口中的「同嗰位小姐」。
出聲明指陳佩思等言論誤導
直播中有不少篇幅回應陳佩思、前司機的指控,及後她強調網上出現對兒子惡毒留言,令她不得不回應:「我個仔係我底線,我唔容許任何人為一已私利,去傷害到細路仔,無論我年青時候,在生意上商業上,有過咩糾紛,或疏忽事情,我願一力承擔,我願意承擔應該負嘅責任。」最後她說到:「我覺得自己好冤枉,因為真金白銀俾咗錢人哋,去提供一個服務,最後仲要俾人冤枉作故事。我唔想再喺社交媒體......浪費公眾資源,因為呢啲真係個人糾紛。」
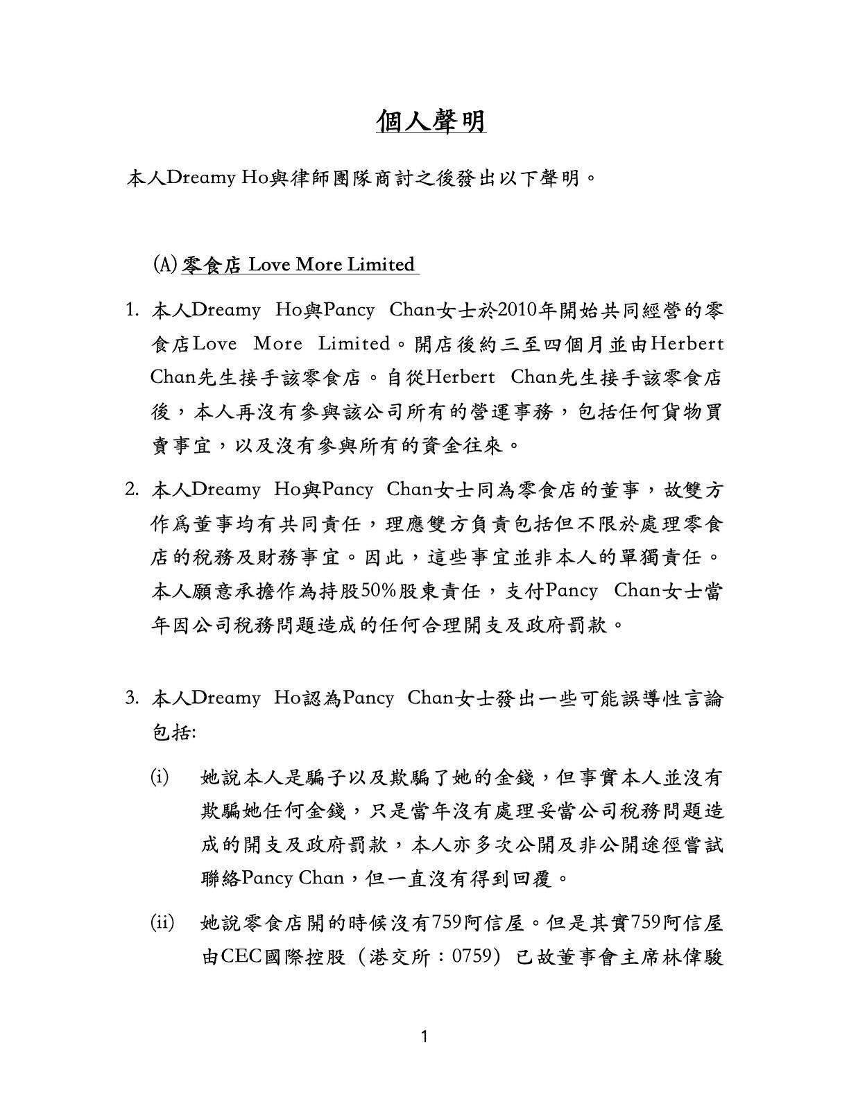
去到深夜時份,何小姐在社交平台發出「個人聲明」,就陳佩思的零食店、Josephine及兩位司機的指控作回應,而當中的内容跟她早前在網上的留言回應差不多,只是比較詳細少少列出年份。她在聲明中先後指陳佩思、兩位司機的言論有誤導之嫌。此外,她亦將其私人帳號的照片全刪除,因帳號曾有跟前夫一齊賣口罩的照片、前夫的帳號亦已搜尋不到。












