香港廁所協會公布第九屆「2025香港最佳公廁選舉」結果,圖為被評為「最急待改善」的3個公廁。
香港廁所協會公布第九屆「2025香港最佳公廁選舉」結果,以響應每年11月19日由聯合國定立「世界廁所日」。今年除了公佈得獎名單外,亦有列舉「香港急待改善廁所」。當中,中環蘭桂坊公廁奪得金獎,錦田市公廁獲銀獎,以及西環吉席街花園洗手間獲銅獎。另外,九龍城道公廁、啟田商場4樓廁所及西營盤街市公廁則被評為「最急待改善」的3個公廁。
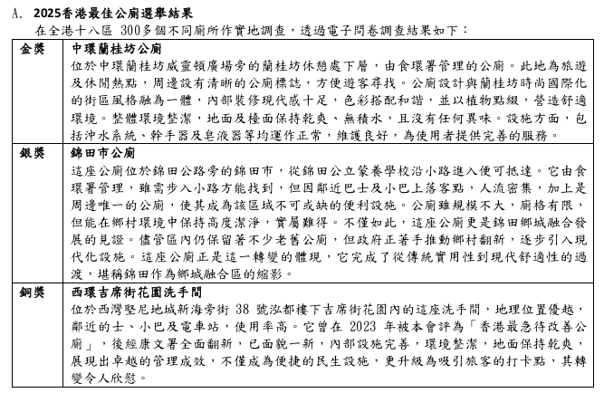
中環蘭桂坊公廁與社區風格融合
協會在全港18區300多個公廁作實地調查。奪得金獎的中環蘭桂坊公廁,協會指,蘭桂坊公廁附近設有清晰指示,廁所設計亦與社區風格融合,內部環境整潔,以及無積水,能為使用者提供良好體驗。
錦田市公廁反映鄉城交融
獲銀獎的錦田市公廁,協會表示,錦田市公廁在鄉村環境中保持高度整潔,亦反映鄉城交融的一個例子,可見推動鄉村翻新,逐步引入現代化設施。
吉席街花園曾被評為「最急待改善」
獲銅獎的吉席街花園洗手間曾於2023年被評為「最急待改善」的公廁,協會指,經康文署翻新後,內部設施及環境大幅改善。協會更形容其成為區內新「打卡點」。
九龍城道公廁內部環境污穢
被評為「最急待改善」的九龍城道公廁,協會提及,九龍城道公廁內部環境污穢,特別是傷殘人士廁所,以多個廁格及洗手設施均出現損壞。
啟田商場4樓與其他樓層有鮮明對比
另一被評為「最急待改善」為啟田商場4樓廁所,協會指,該廁所與商場內其他樓層的廁所形成鮮明對比,該廁所不只衛生狀況欠佳,且存在多項設施待修的問題,反映出明顯的管理落差。
西營盤街市公廁狀況極不理想
最後一個被評為「最急待改善」是西營盤街市公廁,協會表示,該廁所設施嚴重老化,地面潮濕,沖水系統無法正常使用,形容狀況極不理想。





















































