公屋申請入息/資產限額資格是甚麼?網上申請連結/所需文件/進度電子查詢整合(am730製圖)
公屋申請2024|香港房屋問題嚴重,排隊輪候公屋平均時間要近5.5年,而長者一人申請者的平均輪候時間亦要3.9年。時間長加上香港公共屋邨供應短缺,如果不想申請公屋填錯資料或不知道從何入手的話,以下就為大家整合2024年最新的申請公屋步驟、資格及入息及資產限額,另附申請文件詳情、表格連結、網上申請連結及申請方法及後續跟進,希望大家申請的時候可以更加順暢!
公屋申請2024|公屋申請步驟
如果想申請公屋的話,最重要便是了解其申請步驟,這樣才可以更快更有效率地獲分配房屋,而房署所製定的申請步驟如下:
- 了解申請資格
- 索取申請表及申請須知
- 填寫及遞交申請表,若合乎申請資格,申請人在3個月內會收到帶有申請編號的「藍卡」;若不合乎資格,申請人可以重新遞交申請
- 初步審核及獲登記的公屋申請
- 出席詳細資格審查面晤
- 接受獲配公屋單位
公屋申請2024|公屋申請資格
公屋一般可以分為一人或家庭申請,而一般家庭申請及非長者的一人申請都須符合以下的申請資格:
- 申請人必須年滿18歲
- 申請者及所有家庭成員必須現居於香港並擁有香港入境權,且在香港的居留不受附帶逗留條件所限制 (與逗留期限有關的條件除外)
- 配屋時申請表內必須有至少一半成員在香港居住滿七年及所有成員仍在香港居住
- 申請者與家庭成員的關係,及家庭成員之間的關係,必須為夫婦、父母、子女、祖父母、孫
- 申請表內所有已婚人士必須與配偶一同申請(已向法庭申請離婚、配偶未獲香港入境權或已去世者除外)
- 申請者(及其家庭成員)的每月總入息和總資產淨值不得超過房委會訂定的有關限額(限額會按年修訂)
如果不清楚自己是否符合資格或想了解申請類別,可以嘗試使用房署提供的公屋資格驗算工具,約10至20分鐘便可以知道自己是否符合資格。
公屋申請2024|公屋入息及資產淨值限額
公屋的入息及資產淨值限額會按年修定,而一般申請與非親屬關係之長者住戶入息及資產淨值限額亦會有所不同,申請者的入息及資產限額及非親屬關係之長者住戶入息及資產淨值限額(2024年4月1日起生效),當中一人家庭的公屋入息限額為12,940元,資產限額為286,000元,而2人家庭的公屋入息限額為為19,730元,資產限額為387,000元。
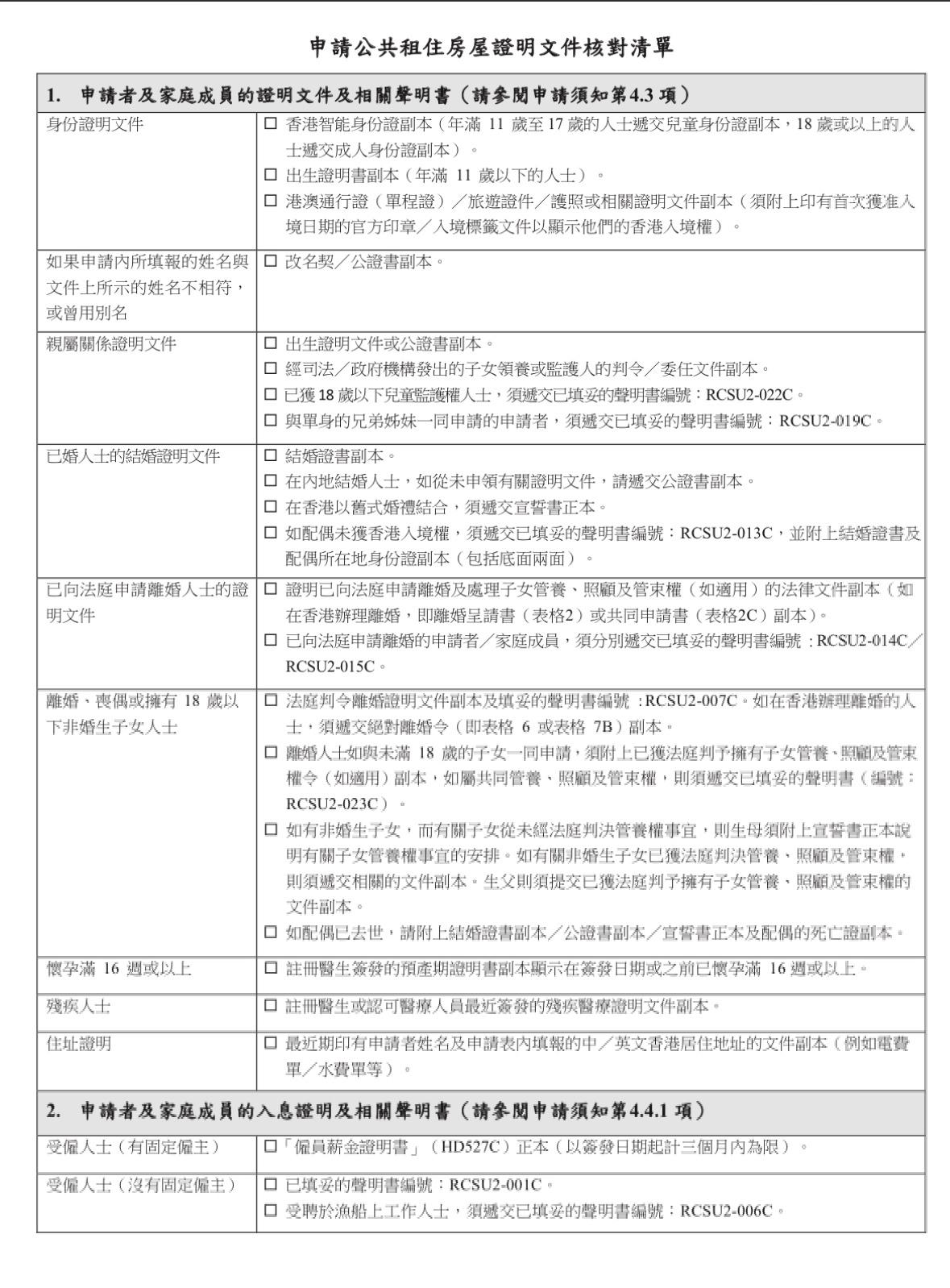
公屋申請2024|公屋申請所需文件
申請公屋時,申請者及所有家庭成員須根據其狀況遞交有關的證明文件和聲明書,若提交的證明文件並非以中文或英文書寫,必須附上中文或英 文認證譯本,而有關譯本也必須獲當地政府機構或領事館認證。
公屋申請2024|公屋申請所需文件
申請公屋時,申請者及所有家庭成員須根據其狀況遞交有關的證明文件和聲明書,若提交的證明文件並非以中文或英文書寫,必須附上中文或英 文認證譯本,而有關譯本也必須獲當地政府機構或領事館認證。
公屋申請2024|公屋申請表格
除了準備申請所需表格外,還要填妥申請表格,而申請表格及申請須知可在以下地點免費索取及遞交:
各公共屋邨辦事處
房屋署申請分組 (九龍橫頭磡南道3號香港房屋委員會客務中心第二層平台)
如果不想親身到場,也可以通過以下連結下載申請表及申請須知:
• 公共租住房屋(公屋)申請表 [HD300C] (PDF 格式)
• 網上申請公屋 「公屋申請填表易」(適用於「公屋申請電子服務」用戶)
• 公屋申請聲明書
公屋申請2024|公屋申請方法
無論使用實體表格或網上表格(公屋申請填表易),申請人都需要表格內容填妥清楚,而使用「公屋申請填表易」的申請人更需要需要列印填妥的表格及簽署,連同所有有關證明文件和聲明書,在三個月內一起寄回或遞交至房屋署的申請分組 (九龍橫頭磡南道3號香港房屋委員會客務中心第二層平台)。如果選擇郵寄,記得一定要貼上足夠郵費,以免因郵費不足而被退回郵件,令申請時間變長。
公屋申請2024|後續跟進
遞交申請表格後,房署便會進行初步審核,如果沒有妥當填寫或簽署申請表及聲明書╱未能提供所需有關證明文件和聲明書╱申請被審核為不符合資格,申請表和文件便會與退表解釋信一起退回,而申請個案便會因此完結,需要重新申請。如果通過初步核實資格而獲得登記,申請人便會收到由房署發出印有申請編號及登記日期的藍卡作確認。若申請人在收到收件確認書的三個月後仍未收到藍卡或退表,申請人則可以透過以下方式查詢:
- 透過書面向申請分組(郵寄地址:九龍城郵政局郵箱89192號);或
- 親身到申請分組 (地址:九龍橫頭磡南道3號香港房屋委員會客務中心第二層平台);或
- 致電房委會熱線 2712 2712
公屋申請2024|查閱編配進度
如果已經成功登記輪候入住公屋,可以直接在房署的網站上查閱編配進度,一般申請、高齡人士優先配屋計劃及非長者一人申請共3個類別均可查詢,一般可以透過最高詳細資格審查及配房編號或「配額及計分制」的分數來了解進度。而除了在網上查閱,也可以致電房委會熱線(2712 2712)與客戶服務主任聯絡或透過傳真方式索取,同時也可在房署申請分組的電視屏幕布告觀看編配進度,以了解自己申請的進程。















