廣東話被禁?網傳佛山3人講粵語遭公司罰款兼警告。(微博)
【14:15更新】內地社交平台昨日(21日)網傳「廣東佛山一公司有員工因講粵語被罰款」的消息,引發網友熱議。佛山公安高度重視,迅速對相關情況開展核查工作。經查,網傳消息為不實訊息,是劉X杰(男,21歲,網傳涉事公司負責人)為吸引眼球、博取流量而編造並傳播。
公安指出,劉X杰的公司只有其一人,沒有其他員工,不存在所謂員工因講粵語被罰款的情況。日前,犯罪嫌疑人劉X杰因在多個平台散播不實訊息,造成惡劣社會影響,嚴重擾亂網路公共秩序,已被公安機關依法刑事拘留。
內地有網民周二(20日)於網上爆料,指廣東佛山一間公司有3名員工,疑因用粵語交流被罰款,其中一名主管被罰3,000元人民幣(下同),另外2名員工各罰款1,000元,3人更被警告,如有再犯將「燉冬菇」處理。
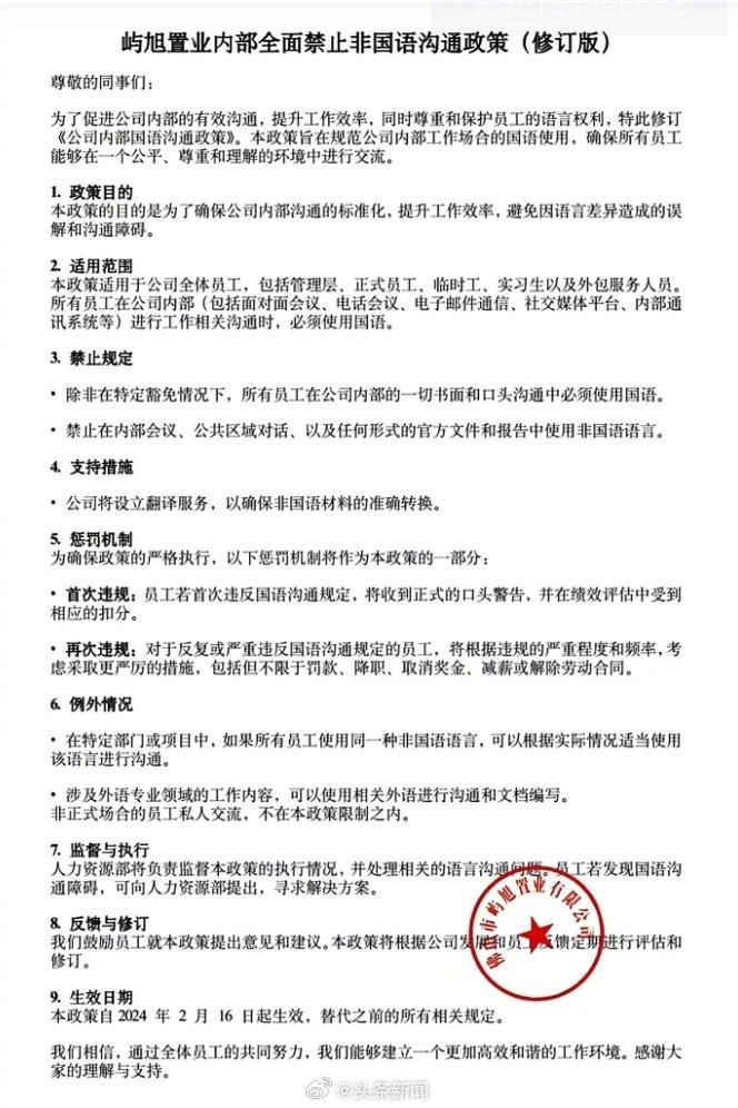
網上有截圖顯示,該公司一名領導表示,公司實施國語溝通政策,公司內部應優先使用普通話作為工作語言,禁止非國語溝通,3名員工在規定工作時間內使用粵語交流,因此作出罰款處罰,起到警示作用。有人曾發語音稱:「何某才身為主管犯這種低級錯誤,這次罰款3,000元,下次就直接降級處理。」
涉事公司:為博眼球用違法的罰款方法
據內地媒體於21日的報道,佛山市當地勞動保障監察部門已關注到網上截圖信息,指此類罰款違法,工作人員已前往公司申報地實地調查核實。有內地律師認為,用人單位沒有罰款權,且公司內部管理規定出台,需按照相應程序,與工會或者職工代表平等協商確定才能對員工適用。
涉事公司於同日深夜發公告,承認公司禁止非國語溝通屬一人全權策劃,在文中提及「開會時都在講粵語,讓我這個外地人感到被孤立」以及「我知道罰款3,000、1,000 的行為是違法,但為博眼球還是用了不現實罰款金額,目前已主動坦白這次烏龍並積極配合警方調查」。






