教育局公布初中公經社科課程指引,當中包含愛國主義教育,涵蓋「習近平思想」。(資料圖片)
教育局公布將於9月新學年推行的初中「公民、經濟與社會科」(下稱公經社科)課程指引,當中包括與「愛國主義教育」相關的學習內容,涵蓋「習近平新時代中國特色社會主義思想」等。被取代的初中生活與社會科,原屬必讀的「世界公民意識」及「國際政治格局」等內容被刪去。教育局建議教師可設計不同難度的題目,例如「記憶類」多項選擇題(MC)及填充題等,以評估學生是否掌握《香港國安法》所規限的4類危害國家安全的行為。
倡設MC題等 考危害國安4行為
《指引》一共有6章,包括概論、課程規劃、學與教及評估等,當中概論強調,課程目標是「立德樹人」,幫助學生認識國家和社會,培養國家觀念、國民身份認同及家國情懷,以落實愛國主義教育。至於公經社科涵蓋3個必學範疇,包括「個人與群性發展」、「資源與經濟活動」以及「社會體系與公民精神」,後兩項是「幫助學生知道自己既是社會一份子,亦是中國人的身份,並以社會一份子的角度來認識自我和探索發展機遇。」
必修內容刪「世界公民意識和素養」
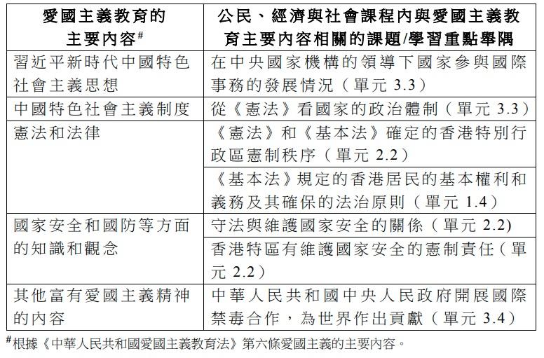
《指引》列明公經社科包含與愛國主義教育相關的學習內容,以培養學生的國家觀念、家國情懷和國民身份認同,當中主要內容有「習近平新時代中國特色社會主義思想」、「中國特色社會主義制度」、「憲法和法律」、「國家安全和國防等方面的知識和觀念」以及「其他富有愛國主義精神的內容」,以上相關內容是根據《中華人民共和國愛國主義教育法》第六條愛國主義的主要內容。
相比起原本的《初中生活與社會科》,公經社科刪去「國際政治的基本格局」及「世界公民的意識和素養」等。學習時數方面,公經社科初中三年的總課時為100小時,共150節40分鐘的課堂,中一、中二和中三的課時分配大致相等,各佔50節。
















