政府公布2025年授勳及委任太平紳士名單,行政長官今年共頒授427個勳銜及獎狀,授勳人數較去年減少75人。獲得大紫荊勳章和金、銀、銅紫荊星章共98人,其中3人獲頒最高榮譽大紫荊勳章,包括《香港經濟日報》集團主席兼創辦人馮紹波、商人楊釗,以及前香港公開大學校長、醫管局前主席梁智仁。至於在去年巴黎奧運會女子重劍個人項目中勇奪金牌的「微笑劍后」江旻憓獲得銀紫荊星章,前海關關長何珮珊等亦獲得同等榮譽。
而在去年佐敦華豐大廈發生的三級奪命火中,兩名協助救出多名受困居民的市民獲頒銅英勇勳章。另一方面,今年3月赴緬甸地震災區協助搜救工作的特區救援隊人員,則獲頒行政長官社區服務獎狀及行政長官公共服務獎狀。
人數方面,今年427名獲授勳和嘉奬人士中,包括大紫荊勳章3人、金紫荊星章20人、銀紫荊星章29人、紀律部隊及廉政公署卓越獎章12人、銅紫荊星章46人、銅英勇勳章3人、紀律部隊及廉政公署榮譽獎章46人、榮譽勳章111人、行政長官社區服務獎狀76人,以及行政長官公共服務獎狀81人。
李家超:9維護國安人士授勳 面對外力堅定履職
值得關注的是,特首李家超表示,感謝9位為維護國家安全貢獻卓越的人士,表揚他們在面對外部勢力的惡意攻擊下,堅定履行職責,積極推動《香港國安法》和《維護國家安全條例》的實施。這9位獲勳人士包括:
- 金紫荊:律政司司長林定國、警務處前處長蕭澤頤、警務處前副處長(國家安全)劉賜蕙、維護國家安全委員會秘書長區志光、警務處副處長(國家安全)簡啟恩
- 銀紫荊:警務處高級助理處長江學禮
- 銅紫荊:警務處國家安全處總警司李桂華、警務處助理處長(國家安全)王忠巡、曾任警務處助理處長的趙詠蘭
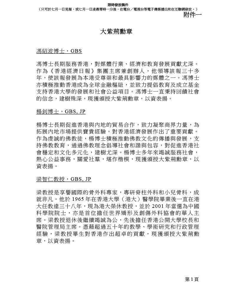
梁智仁等3人獲大紫荊勳章
獲頒最高榮譽大紫荊勳章有3人,分別為《香港經濟日報》集團主席兼創辦人馮紹波、商人楊釗,以及前香港公開大學校長梁智仁。
政府在嘉許語中指出,馮紹波長期服務香港,對媒體、經濟和教育的貢獻深遠。作為《香港經濟日報》集團的主席,他領導該報超過30年,使其成為本港最具影響力的媒體之一。他積極推動香港成為全球金融樞紐,並支持教育和社會公益,始終秉持回饋社會的信念。
至於楊釗,政府提到他長期促進香港與內地的貿易合作,凝聚商界力量,對香港經濟發展作出重要貢獻,並熱心公益,關愛社群。
梁智仁則被讚揚為國際知名的骨外科專家,專研脊柱外科和小兒骨科。自1965年畢業以來,他在香港大學任教38年,退休後擔任香港公開大學校長及醫管局主席,擁有超過50年的教學和管理經驗,對香港作出卓越貢獻。
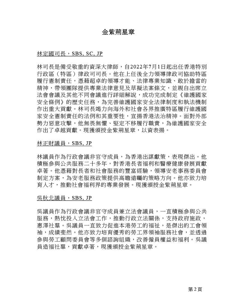
林定國、林正財及蕭澤頤等獲金紫荊星章
金紫荊星章共頒發給20人,包括律政司司長林定國、行政會議非官守成員林正財及吳秋北、警務處前處長蕭澤頤、法官彭寶琴及警務處前副處長(國家安全)劉賜蕙等。
政府在嘉許語中指出,林定國司長作為資深大律師,全力領導律政司,成功制定《維護國家安全條例》,推廣法例,宣揚香港法治精神。他在面對外部攻擊時,堅定履行職責,為維護國家安全作出卓越貢獻。林正財作為行政會議非官守成員,表現傑出,為香港出謀獻策。他有超過30年的公共服務經驗,對長者福利和醫療健康發展貢獻卓著。蕭澤頤服務警隊36年,致力止暴制亂、恢復社會秩序,並打擊犯罪,使香港成為全球最安全的城市之一。在外部勢力攻擊下,他無畏無懼地履行職責,為維護國家安全作出卓越貢獻。
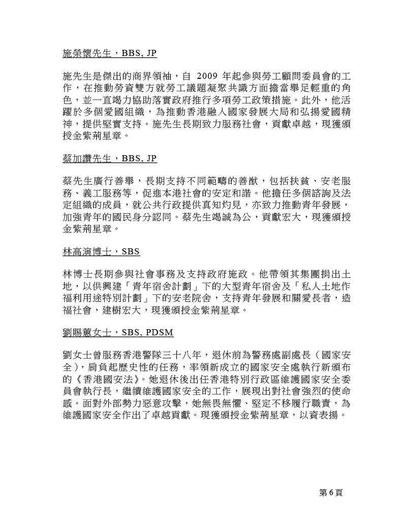
金紫荊星章其他得主包括多名政務官,如公務員事務局常任秘書長梁卓文、即將退休的教育局常秘李美嫦、已退休的環境及生態局常秘劉利群和謝小華,商界則有廠商會前會長施榮懷、恒基兆業副主席林高演,以及高等法院上訴法庭法官潘敏琦、彭寶琴。
▼大紫荊勳章及金紫荊星章名單▼
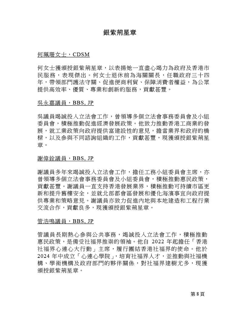
何珮珊、江旻憓及管浩鳴等獲頒銀紫荊星章
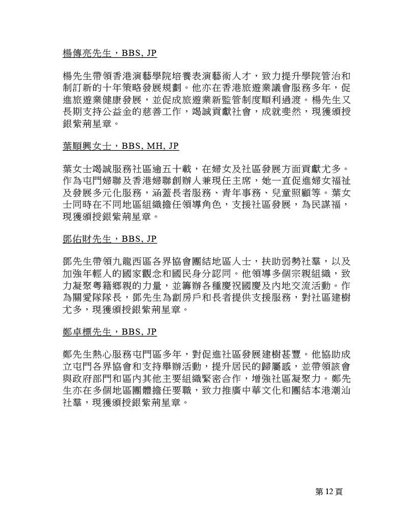
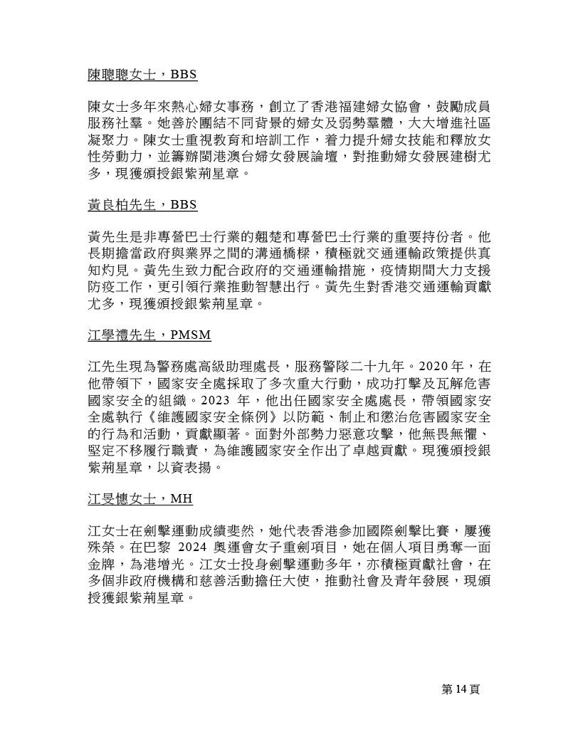
獲銀紫荊星章就有29人,包括前海關關長何珮珊,在去年巴黎奧運會女子重劍個人項目中勇奪金牌的「微笑劍后」江旻憓、立法會議員謝偉銓和管浩鳴、警務處高級助理處長江學禮,以及康文署前署長劉明光、民政事務總署前署長張趙凱渝等、前資深區議員周潔冰、冠忠巴士集團主席黃良柏等。
政府讚揚何珮珊一直盡心竭力為政府及香港市民服務,表現傑出,任職政府34年,帶領部門護法守關、促進便商利貿、保障消費者權益,為公眾提供高效率、優質、專業和創新的服務。
「微笑劍后」江旻憓,政府嘉許語指她在劍擊運動成績斐然,代表香港參加國際劍擊比賽,屢獲殊榮。在巴黎2024奧運會女子重劍項目,她在個人項目勇奪一面金牌,為港增光。江旻憓投身劍擊運動多年,亦積極貢獻社會,在多個非政府機構和慈善活動擔任大使,推動社會及青年發展。至於管浩鳴,政府指長期熱心參與公共事務,竭誠投入立法會工作,積極推動惠民政策,是備受社福界推崇的領袖。
嘉許語提到,身兼公共巴士同業聯會主席的黃良柏是非專營巴士行業的翹楚和專營巴士行業的重要持份者,長期擔當政府與業界之間的溝通橋樑,積極就交通運輸政策提供真知灼見,並配合政府的交通運輸措施,疫情期間大力支援防疫工作,更引領行業推動智慧出行。
▼銀紫荊星章名單▼
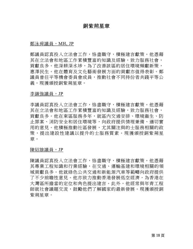
鄭泳舜、霍啟剛及李桂華等獲銅紫荊
獲頒銅紫荊星章有46人,包括立法會議員鄭泳舜、霍啟剛、法師釋寬運、警務處國家安全處總警司李桂華、警務處助理處長(國家安全)王忠巡,以及曾任警務處助理處長的趙詠蘭等。
政府嘉許語指霍啟剛在體育、文化藝術,以及青少年服務發展方面,建樹良多。作為中國香港體育協會暨奧林匹克委員會副會長,他大力支持香港運動員,有助他們在多個運動會上取得佳績。
至於李桂華,政府指他服務警隊31年。在2019年,他負責處理多宗重大刑事調查,展現卓越領導能力。面對誹謗和「起底」,他堅守崗位,從不退縮。自2020年調任國家安全處以來,他全力防範和懲治危害國家安全的行為。面對外部攻擊,他無畏無懼、堅定履行職責,為維護國家安全作出卓越貢獻,現獲頒銅紫荊星章以資表揚。
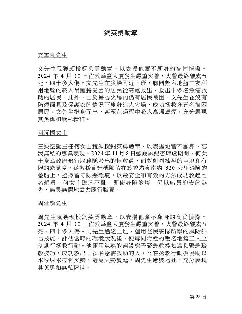
華豐大廈火警兩救人市民獲銅英勇勳章
政府頒發3個銅英勇勳章,以表揚在危險情況下展現勇氣的市民。其中,文雪良在去年佐敦華豐大廈的三級火災中,無防護裝備獨自進入火場,成功救出5名被困居民,展現了無私的英勇精神。周沚諭則迅速反應,救出十多名急需救助的人,並協助控制火勢,避免蔓延。
此外,三級空勤主任何沅桐也獲頒銅英勇勳章。她在2024年強颱風銀杏期間,作為救援直升機的成員,面對惡劣氣候,成功在距香港320公里的海域救起7名船員,充分體現了專業與勇氣。
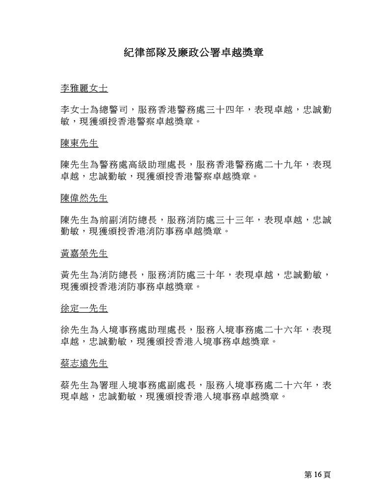
▼紀律部隊及廉政公署卓越獎章、銅紫荊星章、銅英勇勳章、紀律部隊及廉政公署榮譽獎章名單▼
緬甸地震特區救援隊獲行政長官社服獎及公共服務獎
李家超亦表示,機會感謝於今年3月至4月前赴緬甸地震災區協助搜救工作的香港特別行政區救援隊人員的貢獻,因此向他們頒授行政長官社區服務獎狀及行政長官公共服務獎狀。
另外,共66人獲行政長官委任為太平紳士,當中48人獲委任為非官守太平紳士、18人獲委任官守太平紳士。






































































































