易通行|香港仔隧道12月24日上午5時起實施
運輸署今日宣布,香港仔隧道將於本月24日(星期日)上午5時起實施「易通行」,屆時會取消所有人手收費亭及快易通車道,駕駛者可直接駛過收費廣場,透過「易通行」繳交隧道費,無須停車或排隊付款。
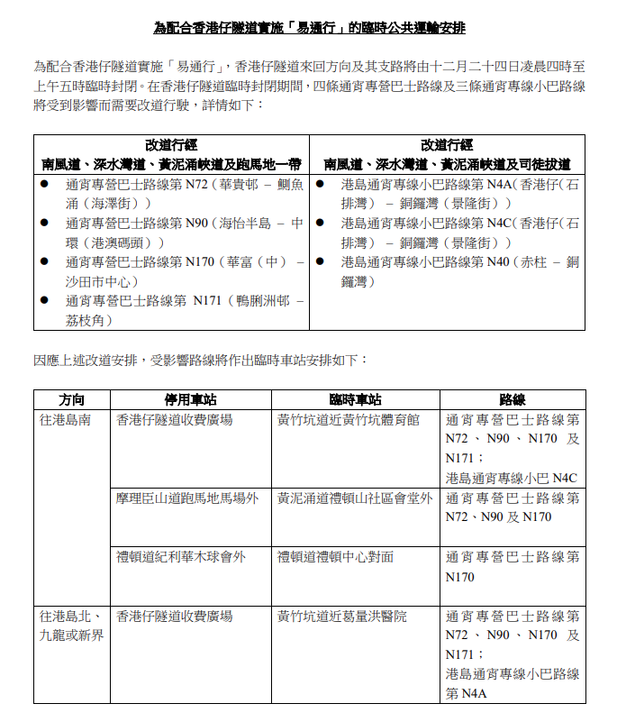
為配合實施「易通行」,香港仔隧道一帶會由本月24日凌晨1時起分階段實施臨時交通及運輸安排。香港仔隧道來回方向及其支路將會由凌晨4時至上午5時臨時封閉。隧道臨時封閉期間,4條通宵專營巴士路線(包括N72、N90、N170及N171號線)需改經南風道、深水灣道、黃泥涌峽道及跑馬地一帶,以及3條港島通宵專線小巴路線(包括N4A、N4C及N40號線)會改經南風道、深水灣道、黃泥涌峽道及司徒拔道。
已發出逾81萬張車輛貼
截至本月18日,當局發出的車輛貼數目超過81萬張,佔全港已領牌的車輛超過99%,約92%的車輛已開立「易通行」戶口。現時「易通行」在青沙管制區、城門隧道、獅子山隧道、三條過海隧道及大老山隧道平均每日收取約51萬架次的隧道費。
政府收費隧道已相繼實施「易通行」,運輸署再次呼籲車主盡快完成「易通行」三步曲,即是安裝車輛貼、開立「易通行」戶口及設定自動繳費方式,以盡享「易通行」帶來的便利。車主可按個人需要在「易通行」網站及流動應用程式,選擇收取電子通知的方式,以管理所接收的電子信息。
另外,運輸署提醒尚未繳交隧道費的車主必須在駛經隧道後的14個工作天內繳交。他們可以登入「易通行」網站或流動應用程式,查閱和繳交應繳付的隧道費。駕駛者須注意,逾期繳交會被徵收$175附加費,而逃避繳交隧道費最高可被罰款5,000元(以每程計)及有關車輛將不會獲續牌。
車主如需協助,可瀏覽「易通行」網站、致電24小時客戶服務熱線3853 7333,或前往4個客戶服務中心、4個服務點,以及位於指定港鐵站的諮詢站(服務至明年1月31日)。














