翹英教育突全線結業 有家長稱損失五萬 教育局:何文田廣場無翹英註冊 分析:競爭加劇難生存
連鎖教育中心翹英教育日前突然宣布結業。中心在門口貼出告示指「已完成歷史任務」,並於「7月29日關閉中心」,惟未有交代結業原因及發還款項詳情。有家長及學生昨親身到已停業的分社了解,亦有受影響家長成立「苦主群組」,並有人表示已報警求助。教育局指,九龍何文田廣場並沒有名為「翹英教育」的註冊學校,如發現有學校涉嫌違反《教育條例》,會按機制適切處理。有補習業界人士指,近年報考文憑試考生下跌,加上補習社愈開愈多,在需求減少而競爭加劇的情況下,補習社生存愈加困難。攝影:陳奕釗
翹英教育日前(29日)突然全線結業,5間分別位於何文田、康怡、小西灣、筲箕灣及柴灣的補習中心昨日均未有營業。現場所見,店內的桌子、椅子、教材和文件等仍未移走,多名家長昨分別到不同地區的補習中心了解情況。中心門外貼有英文版的結業告示,當中提到因已經「完成歷史任務」(our historical mission has been fulfilled)而全線結業。此外,通告亦提到,有意領回學習材料、獎盃或獎狀等物品的學生,必須在下周六或之前,把住址和姓名發送至特定的電話號碼,逾期不會處理,惟整篇通告都未有談及退款安排。
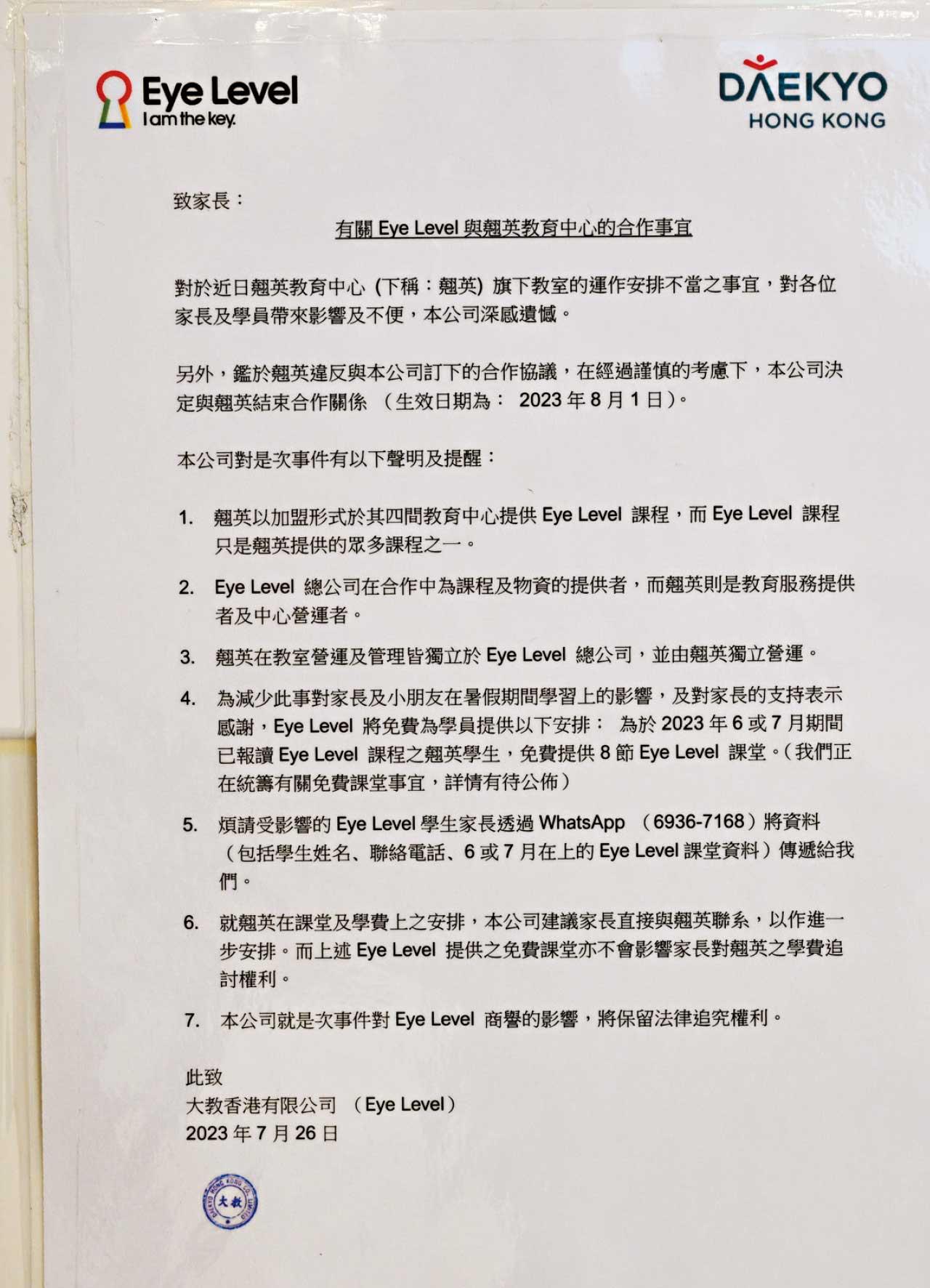
此外,翹英教育亦有以加盟形式與提供課程的Eye Level公司合作,Eye Level發聲明指,因翹英教育旗下教室運作安排不當,違反雙方訂下的合作協議,故原定下月1日起結束合作關係。海關接獲過百宗舉報,昨在補習社大門貼上通告,指已就事件展開調查,並已成立專責隊伍協助受影響的消費者。
有受影響的家長在社交網站及通訊軟件成立「苦主群組」,有家長表示,已繳交了半年學費,對於補習中心突然結業感到不知所措;亦有家長稱損失達5萬元;有家長更懷疑受騙。另有導師稱被拖欠薪金。
翹英教育董事彭芷彤曾回覆傳媒時表示,近期太多負面信息影響教師工作,正商討重開部分中心,又表示或有家長願意接手。
翹英教育突然宣布結業。
教育局:若發現違反《教育條例》會適切處理
教育局表示,九龍何文田廣場並沒有名為「翹英教育」的註冊學校,亦沒有收到有關位於何文田廣場的註冊學校結束營辦的通知或求助。局方表示,如發現有學校涉嫌違反《教育條例》,會按機制適切處理。局方又指,沒有收到相關學校結束營辦的通知,惟收到有關學校的學生家長就退還已繳交學費事宜的查詢及求助。
警方表示,最少接獲2宗相關報案,涉及補習中心結業,未能取回預繳費用,暫時列作雜項案件處理。消委會則獲1宗投訴,涉及已預繳學費但未獲安排課堂。另外,積金局指,已就受託人早前報告該補習社懷疑拖欠強積金供款一事,展開調查及跟進,並成功追討部分欠款,當局亦會代受影響僱員就餘下欠款提出民事申索。勞工處表示關注事件,會為受影響員工提供協助。
學生人數下跌 競爭激烈難生存
補習名師張欣欣向本報表示,由於出生率下降,報考DSE的考生人數愈來愈少,形容補習社的客源「已少了一大截」;加上現時不少年輕人創業開辦補習社,故整體市況是「需求少了但競爭大了」。張欣欣又指,通常學生到補習社都是主攻DSE,但近年本港掀移民潮,有部分有移民傾向的家庭或停止補習,亦有人選擇IB課程,故補習社面臨不少挑戰。
學博教育創辦人林栢勤稱,疫後補習社生意的復常步伐比預期中緩慢,因疫後模式有改變,部分學生更願意接受線上課程,但此舉亦令學生忠誠度下降,流失率會較高。他舉例,其中心線上課程的續報率比現場上課學生的續報率低大約30%,導致補習社收入較不穩定。






