全運會商場活動合集 賽事直播時間/體驗活動/購物優惠
第15屆全國運動會即將開幕,香港作為主辦城市之一,全港各大商場都分別推出一連串主題活動、消費獎賞及賽事直播。以下整合了一些商場於全運會期間的活動合集,讓大家無論走到哪個區都能感受全運熱浪。
新地十二大商場接力開播 港隊運動員親臨互動
為讓市民全方位投入體育盛事,新鴻基地產旗下十二大商場,包括Mikiki、上水廣場、將軍澳中心、PopWalk天晉滙、東港城、北角匯、卓爾廣場、錦薈坊、荃錦中心、新領域廣場、life@KCC及joy@KCC,將從11月9日至21日全運會舉行期間,每日中午12時至晚上9時,透過商場巨型電視同步高清播放開幕典禮、重點賽事及閉幕禮。觀眾可免費到場一起觀看,同步見證港隊健兒的奮戰時刻。
除了觀賞賽事,新地特別舉辦「全運同樂日」系列活動作為賽前暖身。運動員分享會邀請多位港隊代表親臨現場,與市民互動交流,包括10月18日劍擊運動員陳樂熹於Mikiki登場、10月26日高爾夫球代表林日曦現身上水廣場、10月29日單車項目由洪松蔭及馬詠茹於將軍澳中心帶領示範,而壓軸則有11月9日長跑健將黃卓寧於PopWalk天晉滙亮相。每場活動同場設有「運動大挑戰」體驗遊戲,讓市民即場試玩劍擊、高爾夫、單車及跑步等項目,一試運動員訓練的精彩與汗水。
此外,隨着賽期展開,新地十二大商場同步推出「Sport Fever 運動狂熱」大激賞。由10月31日至11月21日,商場顧客只需單日消費滿指定金額,即可獲總值近400港元的電子禮遇:滿600元送40元美食電子券,1,500元送100元購物組合券,3,000元更可獲價值250元的餐飲及零售電子券組合。讓市民看比賽的同時,也能愉快購物、盡賞美食,以行動支持港隊。
信和四大商場全民打氣 巨型螢幕直播+現場活動
信和集團旗下奧海城、屯門市廣場、荃新天地及朗壹廣場,亦將於11月9日至21日期間每日早上9時至晚上9時全程直播全運會賽事。其中,奧海城及屯門市廣場分別設有430吋及540吋巨型LED螢幕,以影院級畫質呈現精彩畫面,讓觀眾猶如置身現場。
除直播外,信和商場亦舉辦多個賽事活動,讓大家一同感受運動氣氛。奧海城將於11月1日舉辦「舞龍舞獅邀請賽」,並於翌日舉行「迎全運 齊撐運動員」活動,邀請多位藝人現身打氣。 11月8日再與中國香港體操總會合辦「體操同樂體驗日」,讓小朋友體驗平衡及空翻等基本動作。朗壹廣場亦會於11月8至9日舉辦「BB全能運動會」,安排BB爬行比賽及簡單障礙賽;屯門市廣場則於11月11日至16日舉行街頭健身嘉年華,邀請本地選手示範各項動作。
此外,信和商場還推出「全城運動狂熱賞」多重消費獎賞活動,由11月6日至21日期間,S+ REWARDS會員於奧海城、屯門市廣場、荃新天地消費滿HK$800或以上,即可換領HK$50 S現金券及HK$50指定運動服裝及用品商戶優惠券;而消費滿HK$2,000或以上,即可換領HK$50 S現金券及精選adidas運動用品。
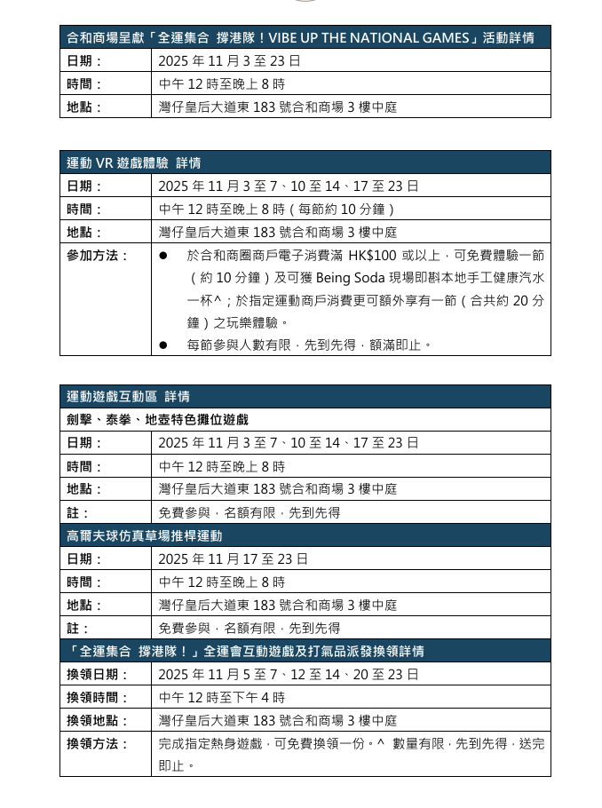
合和商場化身運動主場 VR體驗+實戰比賽
灣仔合和商場則於11月3日至23日期間推出主題活動「全運集合 撐港隊!VIBE UP THE NATIONAL GAMES」,每日中午12時至晚上8時舉行,打造融合科技與運動的體驗空間。市民可於場內感受劍擊、保齡球及乒乓球的VR沉浸式運動體驗,以安全又真實的方式投入比賽氣氛,只需場內消費滿100港元即可免費參加。此外,商場設有「劍擊・泰拳・地壺」三大特色攤位遊戲及仿真草地高爾夫推桿區,讓大人小朋友都能一試身手。
全運期間亦會舉行「國際飛躍杯跆拳道賽2025」(11月8至9日)及「愛心獻保良劍擊公開賽2025」(11月15至16日),邀請多地選手同場競技。商場於指定日子更有限量派發港式風味Gelato雪糕及本地手工汽水,為觀眾打氣充電。



















