2025DSE即將於7月16日放榜,考生不妨提早做好萬全準備。以下整理重要日期、物資清單及成績覆核改選詳情,以供考生參考。
2025DSE|重要日期
今屆DSE暫定7月16日放榜。日校考生可於放榜當日回校領取成績通知書;自修生將以平郵方式收到自己的成績通知書,或當日早上7點登入香港中學文憑考試網上服務查閱個人成績。
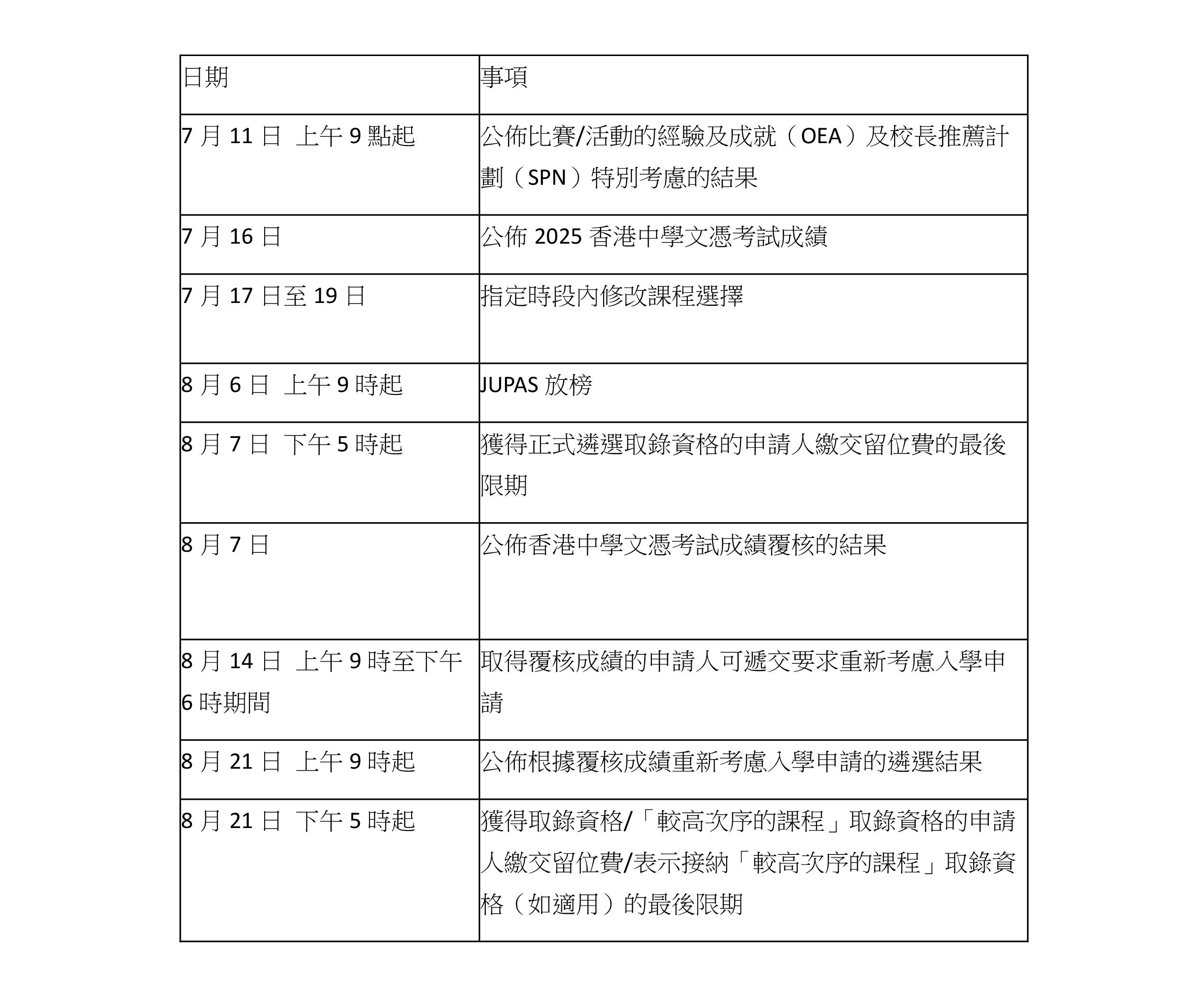
DSE2025重要日期
2025DSE|必備物品
如果考生已獲大專院校的有條件取錄,並成績達標,即可根據院校要求辦理入學手續及繳交留位費。考生亦可按照放榜成績,即場前往心儀院校報名及面試。考生不妨於放榜前,參考以下清單,預先準備物資,以備不時之需。
- 身份證正本及多份副本
- 學生證件相一打,可預先於背面貼上雙面膠紙
- 文憑試成績通知書正及多份副本
- 大專院校有條件取錄通知書(如有)
- 中四至中六校內成績表正本及多份副本
- 學生學習概覽(SLP)正本及多份副本
- 其他學習經歷(OLE)正本及多份副本
- 比賽及活動證書
- 推薦信(如有)
- 文具,包括藍/黑原子筆、記事簿及文件夾等
- 足夠金額的現金,以支付報名費
- 足夠金額的八達通
- 充滿電量的充電寶
- 雨具
- 水
2025DSE|成績覆核
如果考生對放榜成績存疑或對口試評分有合理懷疑原因,考評局提供積分覆核及重閱答卷2種機會,讓考生可以覆核成績。
1. DSE積分覆核
考評局會檢查相關科目是否存有技術上的錯誤,例如分數是否準確地輸入電腦系統及成績數據的差異。若考生已就某一科目申請積分覆核,無論覆核結果如何,考生不可就同一科目再申請重閱答卷。
2. 重閱答卷
重閱答卷申請通常以科目為申請單位,但中國語文、英國語文、必修數學及組合科學可重閱全科或分部成績。考評局會安排覆核閱卷員重新審閱試卷。
睡眠方法|下午3時後不宜咖啡因飲品等8招助你更好瞓
2025DSE|成績覆核日期及申請方法
覆核成績申請須在成績發放後5曆日內(即7月21日前)提出。日校考生必須透過學校遞交申請。當學校為其考生遞交覆核成績申請後,考生會收到SMS手機短訊,以提示他們檢查夾附繳費通知單的電郵。自修生必須透過香港中學文憑考試網上服務,直接向考評局遞交申請。
考生可申請積分覆核或重閱答卷合共不超過4科。
2025DSE|JUPAS改選詳情
DSE成績公佈後,所有JUPAS申請人可修其課程選擇。每位申請人均會獲分配1個個人時段供其於7月17日至7月19日期間免費修改課程選擇。申請人應於6月25日上午9時起登入其JUPAS帳戶查閱時段。申請人可:
- 以新課程取代課程選擇名單上最多5項課程選擇/增選最多5項新課程至原有的課程選擇名單上(惟全部課程選擇不得多於20項);及/或
- 重新排列已選報課程選擇的優先次序;及/或
- 刪除課程選擇名單上的課程。
申請人成功完成修改及遞交課程選擇後,亦會收到「大學聯招處」附有其「My CONFIRMED Programme Choices」的確認電郵及SMS。JUPAS系統會於每天上午3時至上午6時暫停開放以進行系統維護工程,申請人須預留足夠時間改選。
如果希望於指定個人時段以外時間,再次修改課程選擇,申請人須於7月19日下午1時15分改選最後限期前,以信用卡、轉數快及繳費靈繳交HKD250修正費用。

































