dadblk3 madblk3
adblk3
adblk3
財經
出版:2024-Apr-23 12:55
更新:2024-Apr-23 12:55

強積金提取方法+65歲提取MPF表格及步驟 提早拎錢6項條件

分享:
MPF提取教學|強積金符合條件6項條件可提早拎錢,一文睇清提取方法。(am730製圖)

MPF提取教學|強積金符合條件6項條件可提早拎錢,一文睇清提取方法。(am730製圖)

adblk4

MPF/強積金|退休保障非常重要,目前香港打工仔便有強積金MPF制度保障,若年屆退休人士之齡,應該如何處理強積金?提取強積金又有甚麼條件?65歲提取MPF表格及步驟 、提早拎錢6項條件是如何?《am730》以下將為讀者一系列有關MPF強積金的提取教學及資訊。

MPF提取教學|甚麼人要供強積金?

根據積金局資料顯示,在實施強積金制度前,本港只有約三分之一的工作人口享有退休保障。隨着強積金制度的實施,本港已有約八成半的就業人口享有退休保障,他們分別參與以下不同的退休計劃,包括強積金計劃、職業退休計劃、法定退休金或公積金計劃(例如為公務員或補助及津貼學校教師而設的計劃)。

adblk5

積金局又稱,除獲豁免人士外,年滿18歲至64歲的僱員或自僱人士,都必須按強積金條例參加強積金計劃。

MPF提取教學|年滿65歲或以上退休提取強積金

若閣下年滿65歲或以上,共有3種方式處理戶口內的強積金:

  • 一筆過提取
  • 分期提取
  • 強積金計劃內繼續投資

根據強積金相關法例,除法例訂明的特定情況外,強積金計劃的成員只可以在年滿65歲後,方可提取由強制性供款和可扣稅自願性供款累積的強積金。

MPF強積金提取方法及程序(am730製圖) MPF強積金提取方法及程序(am730製圖) MPF強積金提取方法及程序(am730製圖) MPF強積金提取方法及程序(am730製圖) MPF強積金提取方法及程序(am730製圖) MPF強積金提取方法及程序(am730製圖) MPF強積金提取方法及程序(am730製圖) MPF強積金提取方法及程序(am730製圖) MPF強積金提取方法及程序(am730製圖) MPF強積金提取方法及程序(am730製圖)

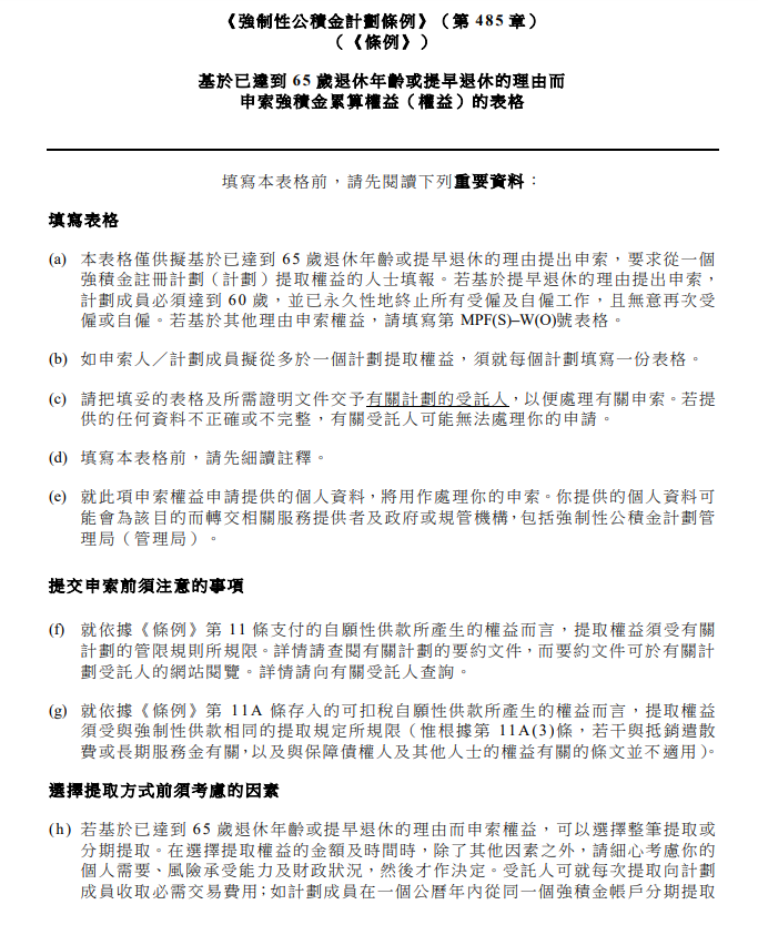
MPF提取教學|年滿65歲或以上所需文件及方法

計劃成員如欲提取強積金,應填妥以下兩份文份連同所需證明文件交予相關受託人

adblk6

  • 身分證明文件
  • 積金局《基於已達到65歲退休年齡或提早退休的理由而申索強積金累算權益的表格》MPF(S)-W(R)

至於手續費方面,一般強積金計劃須為計劃成員每年首4次的提取申請提供免費服務,但不同強積金計劃針對分期提取強積金亦有不同的設定和安排,若計劃每年分期提取強積金4次或以上,便可事前向受託人公司,或透過積金局的受託人服務比較平台了解附加手續費詳情。

退休條件|年金、逆按揭、保單逆按自製長糧?加上第四寶萬無一失!

MPF提取教學|在65歲前提早提取強積金

adblk7

不過,除符合法律規定的65歲或以上的提取年齡要求外,如符合以下6個法定特殊情況,亦可以早於65歲前申請提早提取強積金:

  • 提早退休
  • 永久性地離港
  • 完全喪失行為能力
  • 罹患末期疾病
  • 小額結餘
  • 死亡

請緊記,以下6種申請理由,均需一份法定聲明正本,即是在監誓員(民政事務處)、公證人、太平紳士或其他獲法律授權監誓的人士面前,作出所需法定聲明,並由他們在聲明上簽署。

提早退休五大考慮條件 有沒有租金、年金、股息作恆常收入?仲要考慮通脹同樓宇按揭

adblk8
全港最富貴地區排名|香港173樓市片區收入排行榜(am730製圖) 全港最富貴地區排名|香港173樓市片區收入排行榜,太子排161名(am730製圖) 全港最富貴地區排名|香港173樓市片區收入排行榜,佐敦排151名(am730製圖) 全港最富貴地區排名|香港173樓市片區收入排行榜,觀塘排141名(am730製圖) 全港最富貴地區排名|香港173樓市片區收入排行榜,慈雲山排131名(am730製圖) 全港最富貴地區排名|香港173樓市片區收入排行榜,朗屏排121名(am730製圖) 全港最富貴地區排名|香港173樓市片區收入排行榜,大角咀排111名(am730製圖) 全港最富貴地區排名|香港173樓市片區收入排行榜,林村排101名(am730製圖) 全港最富貴地區排名|香港173樓市片區收入排行榜,西灣河排91名(am730製圖) 全港最富貴地區排名|香港173樓市片區收入排行榜,錦田排81名(am730製圖) 全港最富貴地區排名|香港173樓市片區收入排行榜,小瀝源排71名(am730製圖) 全港最富貴地區排名|香港173樓市片區收入排行榜,沙田第一城排61名(am730製圖) 全港最富貴地區排名|香港173樓市片區收入排行榜,上環排51名(am730製圖) 全港最富貴地區排名|香港173樓市片區收入排行榜,荃灣西排41名(am730製圖) 全港最富貴地區排名|香港173樓市片區收入排行榜,太古城排31名(am730製圖) 全港最富貴地區排名|香港173樓市片區收入排行榜,九龍塘排21名(am730製圖) 全港最富貴地區排名|香港173樓市片區收入排行榜,東半山排11名(am730製圖)

MPF提取教學|1. 因提早退休而領取強積金

若你打算提早退休,並計劃以一筆過提取或分期提取的方式提取強積金。則需要提交文件證明,包括身分證明文件、基於已達到65歲退休年齡或提早退休的理由而申索強積金累算權益的表格(MPF(S)- W(R)),一併交到所屬的受託人公司處理。

而目前只有以「提早退休」為理由提取強積金,能選擇一筆過提取或分期提取。

MPF提取教學|2. 因永久離港而領取強積金

若以「永久離港」方式領取強積金,條件為需要聲明「已經或將會永久離開香港,須提交已獲准在香港以外某地方居住」的證明文件。

adblk9

全部所需文件包括:身分證明文件、法定聲明表格正本(MPF(S)-W(SD2))、令受託人信納你已獲准在香港以外某地方居住的證明文件、基於永久性地離開香港/完全喪失行為能力/罹患末期疾病/ 小額結餘/死亡的理由而申索強積金的表格(MPF(S)-W(O))。

MPF提取教學|3. 因完全喪失行為能力而領取強積金

若你被評定永久不適合從事某種類的工作,而該種類工作乃計劃成員在完全喪失行為能力前,所從事的最後一份工作所屬的種類。同時,你亦獲醫生或中醫作出證明,並已聲明已終止關係該特定種類的工作的僱傭合約,即可以「完全喪失行為能力」而領取強積金MPF。

adblk10

申請所需文件包括身分證明文件、由醫生簽發的「成員永久不適合執行特定種類工作證明書」表格(MPF(S) – W(M))、基於永久性地離開香港/完全喪失行為能力/罹患末期疾病/ 小額結餘/死亡的理由而申索強積金的表格(MPF(S)-W(O)

強積金對沖|MPF對沖計算/生效日期/長期服務金懶人包

長者運動訓練|對抗年長肌肉流失(am730製圖) 長者運動訓練|深蹲(am730製圖) 長者運動訓練|捲腹(am730製圖) 長者運動訓練|弓箭步下蹲(am730製圖) 長者運動訓練|掌上壓(am730製圖) 長者運動訓練|橋式(am730製圖)

MPF提取教學|4. 因罹患末期疾病而領取強積金

如醫生認為計劃成員因為患病,而令其預期壽命相當可能縮短至12個月或以下,並取得醫生填寫及簽署的醫學證明書,即可以「罹患末期疾病」而領取強積金。

adblk11

申請所需文件包括身分證明文件、由醫生簽發的醫學證明書(MPF(S)-W(T))、基於永久性地離開香港/完全喪失行為能力/罹患末期疾病/ 小額結餘/死亡的理由而申索強積金的表格(MPF(S)-W(O))。

MPF提取教學|5. 因小額結餘而領取強積金

如你只於一個強積金計劃內,且結餘不超過5,000元,加上沒有結餘在其他強積金計劃內,你可以「小額結餘」申請提取強積金,而日期需距離最後一個供款日至少12個月,及聲明日後無意再受僱或自僱。

申請所需文件包括身分證明文件、法定聲明表格正本(MPF(S)-W(SD2))、基於永久性地離開香港/完全喪失行為能力/罹患末期疾病/ 小額結餘/死亡的理由而申索強積金的表格(MPF(S)-W(O))。

adblk12

MPF提取教學|6. 因死亡由遺產代理人申請提取

若有親人不幸離世,MPF強積金同作為遺產的一部分,可由遺產代理人申請提取。

提取所需文件包括遺產代理人的身分證明文件、基於永久性地離開香港/完全喪失行為能力/罹患末期疾病/ 小額結餘/死亡的理由而申索強積金的表格(MPF(S)-W(O))、遺囑認證書或遺產管理書。

ADVERTISEMENT

立即更新 /下載AM730手機APP 體驗升級功能

ad

恭喜你!獲取1分 !

更多積分任務