醫管局調整公立醫院行政費用,目前為免費的殮房,改為遺體存入後首三日豁免,第4日起每日收費100元,第18日起升至每日200元,第34日增至每日550元,引起輿論關注。
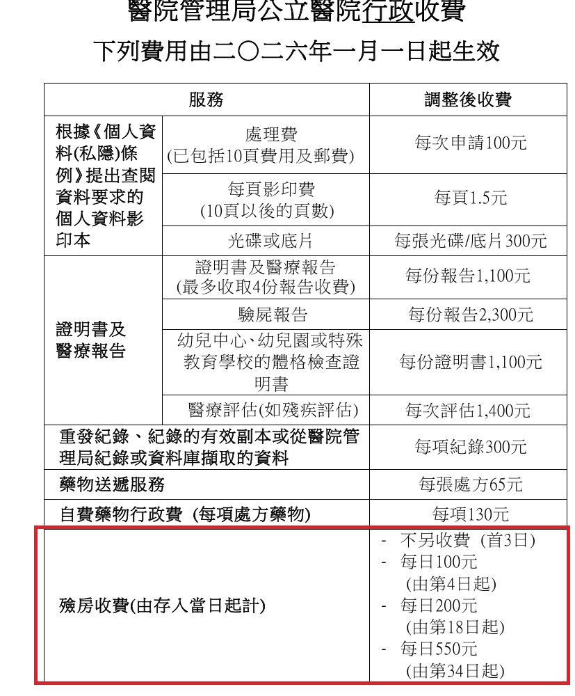
醫院管理局在上周五(10月31日)公布「優化醫療費用減免機制下的申請安排」,當中包括調整公立醫院行政費用,根據醫管局新收費安排,目前為免費的殮房,改為遺體存入後首三日豁免,第4日起每日收費100元,第18日起升至每日200元,第34日增至每日550元,引起輿論關注。
遺體存入第4日起每日收100元
網民熱議新收費,有人斥搶錢,形容如自提點收費模式,「以為集運咩?頭三日免費」。
通常需存放3至4周 殯儀業界預計需付$4000
有從事殯儀業界的網民在社交平台Threads發文討論新收費,指醫院管理局對公立醫院遺體存放服務實施收費新制,結束現行的免費安排,首3日仍維持免費,但從第4天起每日收取100元,第18日起增至每日200元,第34日後更將提高至每日550元。樓主進一步計算表示現時大部分遺體通常需要存放3至4周才出殯,按照新收費,「存放一個月就要繳付$4000比醫管局。」、「醫院文件有陣時如果隔住啲紅日同埋星期六日,根本都冇可能三日內出到」。
火化爐期恐更緊張 「可能年初123都有人揀出殯」
樓主表示實施收費新制唯一好處是鼓勵家人盡早與先人辦事,但到了冬季就會進入殯儀旺季,火化爐期本來就十分緊張,新制度實施後,恐怕會讓情況更加嚴重,「到時爐期又係得個搶字」、「下年可能年初123都有人揀出殯」。
網民熱議新收費,有人形容過期計罰款如自提點收費模式「咁似啲自提點,過咗2日開始計罰款。遺體自提站?遲啲係咪搞埋火化247,配合下?」,過期計罰款,「以為集運咩?頭三日免費」。另有不少網民指現實情況下,三日內完成所有出殯手續幾乎不可能,因相關文件及火化期安排常遇假期和人手問題,收費期內難以趕及,「火化爐成日無期」、「搶錢,Free半個月就合理,3日醫院文件都未出到」、「醫院出封信你去拎死亡證都要3日,都未計排爐時間,即係到時點都要比錢」、「假設星期五走,橫跨咗個星期六日,又要約病理科醫生/ 法醫…一堆程序…快極都要兩個禮拜」。
對於家屬如何減輕負擔,部分網民提出將遺體轉往公眾殮房,但樓主指僅非自然死亡個案才會送往公眾殮房,大部分院內遺體並不適用。
醫管局︰會設立豁免機制
醫管局回應指,安排是為善用公共資源,指根據近年資料,約有一成遺體在醫管局的醫院殮房停放超過一個月,部分個案更逾一年。
醫管局強調會設立豁免機制,包括病人若在生前已領綜援或長者生活津貼等援助,將獲豁免殮房服務收費;病人若在生前已獲醫管局的醫療費用減免,將會獲全數或部分減免;如因特殊情況,如要等候死因裁判官作出剖驗遺體指示,此段時間將不作收費。如家屬有經濟困難,亦可以向醫院尋求協助,醫院可按實際情況協助家屬申請豁免有關費用。由於殮房服務收費屬於行政費用,因此本局明年推出加強保障病人的每年一萬元醫療費用上限機制並不適用。
醫管局︰設惜別室可安排遺體直接火化或安葬
醫管局又指,殮房是過渡性存放遺體的設施,希望家屬於辦妥所需文件後盡快為先人安葬。如遺體存放較長時間,醫管局會主動與家屬聯絡,並提供可行的協助。近年來本局一直致力優化殮房服務,包括在部分醫院設置惜別室或同類設施提供院出服務,方便家屬可以安排將先人遺體直接從醫院送往火化或安葬。






















