大行科工孖展超購6460倍,成為港股史上的「超購王」。(資料圖片)
生產摺疊單車Dahon大行科工(2543)今日截止認購。綜合多間券商,累計為大行科工借出2,624.94億元孖展,以公開發售集資3,920萬元計,超額認購逾6,688倍,不僅超越今年1月超購5998.96倍的布魯可(325),更超越了2018年4月上市、當時超購6288倍的毛記葵涌(1716),成為港股史上的「超購王」。
不設回補機制 公開發售部分可重配15%
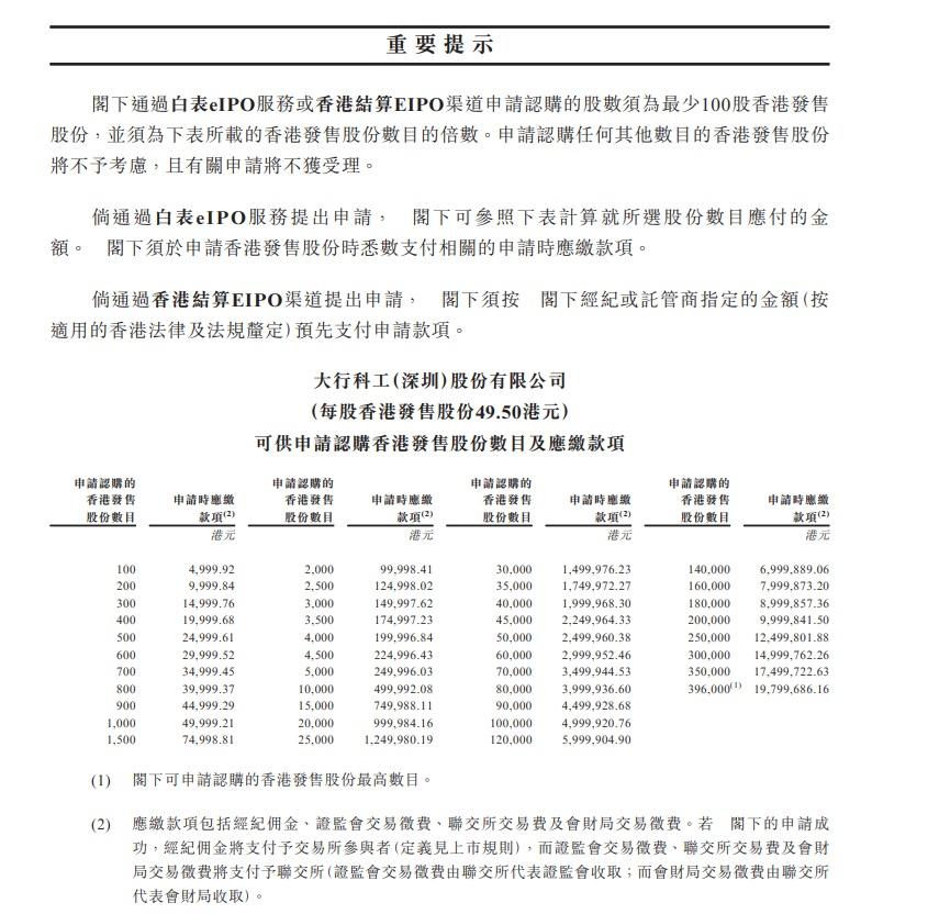
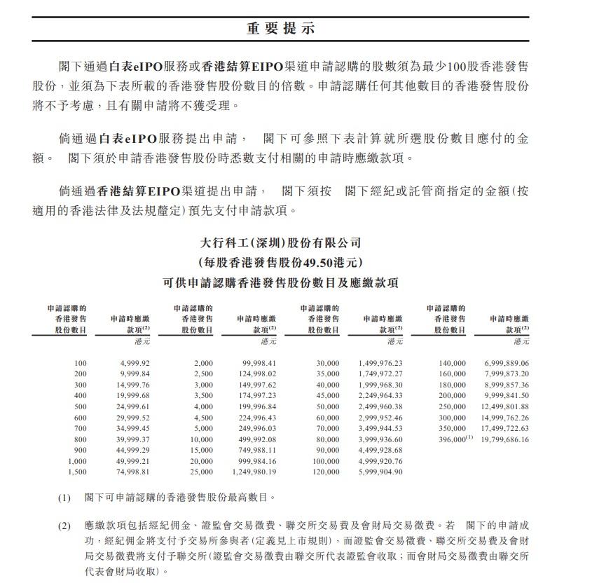
據招股書,大行科工公開發售部分採用「機制B」,不設回補機制,但仍可以稍作重新分配,令公開發售部分佔初訂發行規模的15%。
大行科工是內地最大的折疊自行車公司,大行品牌由韓德瑋1982年創立。公司計劃發行792萬股H股,一成於香港作公開發售,發售價為每股49.5元,集資3.9億元。大行科工每手100股,一手入場費4999.9元。大行科工預期將於9月9日掛牌,中信建投國際為獨家保薦人。












