新「超購王」大行科工暗盤曾爆升2倍,每手最多賺10,050。(官網截圖)
【9月9日更新】生產摺疊單車的新「超購王」大行科工(2543)首日掛牌,股價開報67.5元,較定價49.5元高18元或36.4%,成交1.88億元,以每手100股計算,若未連手續費,一手帳面賺1,800元。
此股於昨日暗盤一度高見150元,較招股價升約2倍,最終收漲58.99%,報78.7元。每手100股,不計手續費,一手賺2,920元。
「超購王」大行科工暗盤爆升後回順 六成「頭槌飛」不中籤|新股IPO (更新)
【9月8日更新】新「超購王」大行科工(2543)今日開暗盤,最高見150元,較招股價每股49.5元,升約2倍,每手100股,不計手續費,一手賺10,050元。
不過,大行科工在早段瘋炒後升勢回順,三大暗盤平台收市升幅介乎四成至六成,當中交投最活躍的輝立平台最多見99元,即曾升1倍,收市升幅升幅收窄至37.6%,報68.1元,帳面獲利1,860元。
除輝立外,大行科工昨在富途一度急升兩倍後亦乏力,收市升59%,報78.7元,每手帳面賺2,920元。至於耀才證券(1428)暗盤最多升1.4倍,收市漲41.3%,報69.95元,每手帳面獲利2,045元。
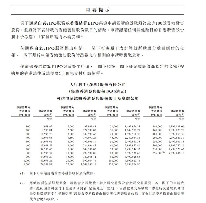
大行科工最新公布分派結果,公開發售超額認購7,557倍,超越2018年4月28日上市的毛記葵涌(1716)保持的6,288倍史上超購倍數紀錄,成為新「超購王」。國際配售則超購約20倍。
5萬人認購一手 僅10人中籤
大行科工此次採用了港交所(388)新制下的「機制B」進行公開發售,不設回補機制。按分派結果,公開發售最多只派一手,有約5.03萬人認購一手,只有10人獲分派,一手中籤率為0.02%。認購39.6萬股的「頂頭槌飛」(即上限認購)者多達4,290人,當中1,653人中籤100股,即逾六成頂頭槌者不中籤。
大行科工是內地最大的折疊自行車公司,在招股時超額認購逾6,688倍,不僅超越今年1月超購5,998.96倍的布魯可(325),更超越了2018年4月上市、當時超購6288倍的毛記葵涌(1716),成為港股史上的「超購王」。

























