新「超購王」大行科工勢一股難求。(大行科工網圖)
生產摺疊單車品牌Dahon的大行科工(2543)公開發售反應熱烈,孖展認購金額高達約2,622億港元,超購倍數達6,688倍,一舉突破2018年毛記葵涌(1716)所創下的6,288倍紀錄,成為港股史上新一代「超購王」。可以預期,在如此熱烈的認購情況下,一般散戶在下周一(8日)正式公布配發結果時,極可能面臨「一股難求」的局面。
新制勢增中籤難度 「頂頭槌飛」恐難中
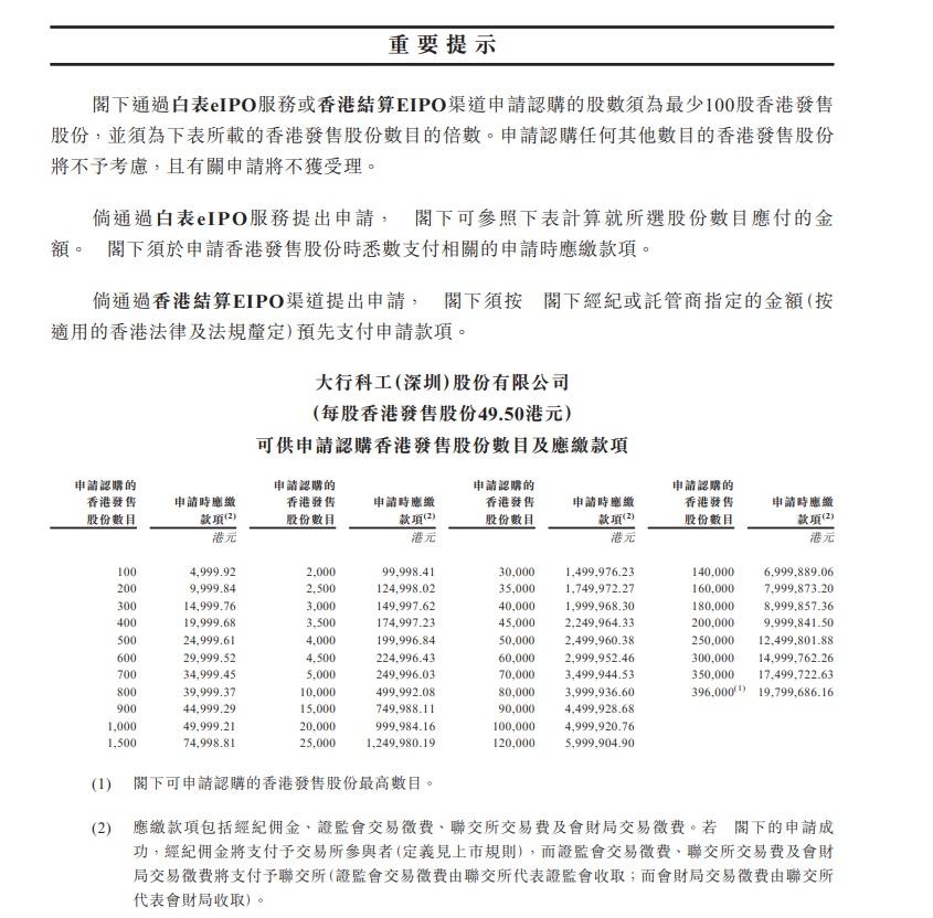
據招股書顯示,大行科工此次採用了港交所新制下的「機制B」進行公開發售,不設有回補機制。儘管公開發售部分經重新分配後,比例由最初發行規模的10%提升至15%,但國際配售仍佔高達85%。目前估計,散戶需認購約1,200手(即涉及600萬港元),才較有可能穩獲一手,即使乙組透過孖展以十倍槓桿申請「頂頭槌飛」(即涉約2,000萬),最多亦可能獲分配三至四手,若運氣稍遜,甚至可能「食白果」。
事實上,自港交所推行新IPO定價程序至今已約1個月,對散戶而言,兩者最大分別是公開發售部分不再常設回撥機制,其中「機制A」把公開認購部分初始分配額設定為5%,可視乎公開認購的超購倍數,回撥至最高35%;「機制B」則允許把公開認購的初始分配份額設定為10%至60%之間,但無回撥機制。
儘管新制令散戶抽中靚股的機會大減,不過論回報表現,目前可以發現採用「機制B」股價往往升幅較舊制時大,參考港股IPO改革方案自8月4日生效至今5隻新股招股及上市表現,3隻採用機制B的新股首日升幅介乎三成至2.1倍,而設有回撥的2隻新股表現明顯較遜色。
採用「機制B」新股
銀諾醫藥(2591)
一手中籤率:0.5%
暗盤表現:一度升532%,收升280.1%
首日表現:206%
雙登股份(6960)
一手中籤率:0.06%
暗盤表現:升73.81%
首日表現:升31%
佳鑫國際資源(3858)
一手中籤率:1%
暗盤表現:升102.9%
首日表現:升178%
採用「機制A」新股
奧克斯電氣(2580)
一手中籤率:10%
暗盤表現:跌4.71%
首日表現:跌7.6%(開市價)
天岳先進(2631)
一手中籤率:30%
暗盤表現:升12.1%
首日表現:升6.4%
料暗盤首掛升逾倍
因此可以預料,新「超購王」大行科工採用「機制B」下,街貨的比例將會甚少,其中4名基石投資者合共持有201.3萬股份,超配後佔發售股份總數約22%,這意味著流通股份非常有限,在供求嚴重失衡下,股價極易被炒作推高。
至於潛在升幅,參考最近採用「機制B」的新股表現(例如銀諾及佳鑫),不排除大行科工在暗盤及下周二(9日)的首日掛牌漲幅有機會超過一倍,中籤者有望獲得可觀回報。
(以上資料僅供參考,並不構成任何投資建議。市場存在風險,投資前請謹慎評估。)






















