滙豐上季稅前少賺14%至73億美元,派息10美仙。(資料圖片)
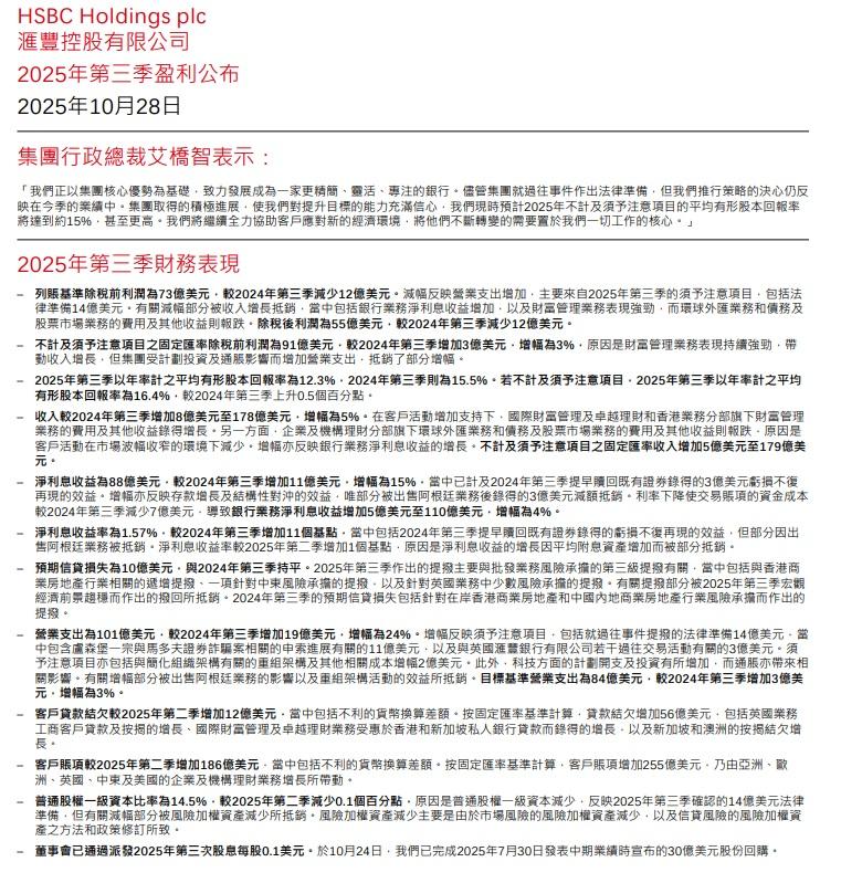
滙豐控股(005)今日公布第三季度財務表現,集團在上季列賬基準除稅前利潤為73億美元,較2024年第三季減少12億美元或14.1%;同時,滙豐宣布,股息維持每股10美仙。
滙豐集團行政總裁艾橋智表示,滙豐致力發展成為一家更精簡、靈活、專注的銀行,集團現時預計2025年不計及須予注意項目的平均有形股本回報率將達到約15%,甚至更高,將繼續全力協助客戶應對新的經濟環境。
上季收入升5% 淨利息收益率增至1.57%
滙豐解釋,稅前利潤減幅反映營業支出增加,主要來自第三季的須予注意項目,包括法律準備14億美元。有關減幅部分被收入增長抵銷,當中包括銀行業務淨利息收益增加,以及財富管理業務表現強勁,而環球外匯業務和債務及股票市場業務的費用及其他收益則報跌。除稅後利潤為55億美元,按年減少12億美元或跌17.9%。
期內,集團以年率計的平均有形股本回報率為12.3%,較去年同期降3.2%;若不計及須予注意項目,2025年第三季以年率計之平均有形股本回報率為16.4%,按年升0.5%。
至於上季收入按年增加5%至178億美元,不計及須予注意項目的固定匯率收入增加5億美元至179億美元。淨利息收益為88億美元,按年增加15%,淨利息收益率按年增加0.11個百分點至1.57%,包括去年同期提早贖回既有證券錄得的虧損不復再現的效益,但部分因出售阿根廷業務被抵銷。按季比較,淨利息收益率增加0.01個百分點。
料恒生私有化後首日資本影響125個基點淨減幅
對於私有化恒生銀行(011),滙豐早前已預告將暫停3個季度回購至明年第二季,並預計交易將於明年上半年完成。滙豐指,將普通股權一級資本比率的中期目標範圍維持在14%至14.5%,預計恒生私有化交易建議完成後首日的資本影響約為125個基點淨減幅。
另外,滙豐預期信貸損失為10億美元,按年持平,並指上季作出的提撥主要與批發業務風險承擔的第三級提撥有關,當中包括與香港商業房地產行業相關的遞增提撥、一項針對中東風險承擔的提撥,以及針對英國業務中少數風險承擔的提撥。有關提撥部分被2025年第三季宏觀經濟前景趨穩而作出的撥回所抵銷。2024年第三季的預期信貸損失包括針對在岸香港商業房地產和中國內地商業房地產行業風險承擔而作出的提撥。





















