面對天價物業,有人不甘於花2、30年青春償還供樓貸款,成為樓奴,有人寧揀公屋,欣賞其租金廉宜,無需加重個人的經濟負擔。以下文章詳細講解一般申請者(即非長者一人申請者)的資格、輪候時間、資產限額,以及如何快速上樓。
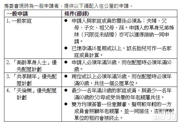
一般而言,申請公屋主要分兩條隊:一般申請及非長者一人申請,前者包括一般家庭、「高齡單身人士」優先配屋計劃、「共享頤年」優先配屋計劃和 「天倫樂」優先配屋計劃,而後者則顧名思義地指年屆58歲以下的單身人士。
輪候時間重回5.5年
這兩條隊伍有各自的輪候方法,輪候時間及編配進度亦有所差別。例如一般申請者以平均輪候時間計算,房委會以編號列出正在進行審查/獲配房的申請,進度詳情刊登於房委會網站上(www.housingauthority.gov.hk/tc/flat-application/allocation-status/index.html)。截至2020年6月底,公屋平均輪候時間重回5.5年的高位,超出房委會平均輪候時間為約3年的目標,所以大家要有心理準備花更長時間輪候。
至於非長者單身人士輪候公屋是透過「配額及計分制」。值得留意的是,如因家庭情況突變,由家庭申請轉為一人申請,便會即時被納入非長者一人申請的配額及計分制,按遞交原來申請時的年齡計分,而所累積的輪候時間亦會全數計入新申請類別中。詳細已刊於申請公屋攻略(非長者一人申請篇)介紹。
案例:
20歲的Tommy考慮到「非長者一人申請」的漫長輪候時間,有意與家中6旬父親經「天倫樂」優先配屋計劃申請上樓,便可大幅縮減輪候時間至數年間。值得一提的是「天倫樂」合資格申請者有別於其他新公屋申請者,可隨意選區,包括市區、擴展市區、新界及離島。
特快公屋編配計劃
若家中並無合資格親屬可加入申請,或「一般家庭申請」想加快上樓速度,申請人可留意「特快公屋編配計劃」。房委會每年亦會發信予輪候中的申請人參與「特快公屋編配計劃」,中籤者可自選單位,不過可供揀選的單位是受歡迎程度較低的公屋單位,例如有部分單位曾涉及不愉快事件(包括自殺、兇殺、自然死亡等),又或層數、座向、以至單位的設計等較為遜色。另有部分單位有過蟲患、噪音、鉛水等問題。
如有意入住以上單位者,可獲租金寬減期,但住戶於3年內不可調遷,期間亦沒有綠表資格,只能以白表申請居屋,亦須交還公屋單位。
入息及資產限額的要求
根據房委會現行的限額,1人至10人及以上家庭均有各自的每月最高入息限額要求。不過,其入息限額就飽受詬病,指與現實脫節。
案例:
Bobby夫婦2人申請公屋,每人平均月入不能超過$9,715。根據2020年政府統計處的《綜合住戶統計調查按季統計報告》結果顯示,本港打工仔的月入中位數為2萬元,1萬元以下只佔就業人口百分比約13.3%。換言之,Bobby夫婦只容許一人從事全職工作,另一人則只可以兼職或無業,才有機會符合入息上限要求。
資料來源:中原地產









