Omakase到底發生過什麼事
回顧2022,廚師發辦到底發生過什麼事?受疫情拖累之下,飲食業過得一啲都唔容易,其中能夠突圍而出,除咗兩餸飯有條長長人龍之外,Omakase壽司店亦有一條隱藏人龍waiting list。呢幾年大家都去唔到日本,香港江戶前壽司店,無論係日本過江龍還是香港地頭蟲,好多都預約困難一位難求,動輒要等兩三個月。香港人為了滿足口腹之慾,不惜腰間錢,只要看看IG某些foodie,一星期吃兩三餐是等閒事,食力與財力同樣驚人。因為太好賺,Omakase就如雨後春筍般大量湧現,粗略估算一間高級鮨店,座位十個,午市約千五蚊一位,晚市約三千,每個時段做一輪客,每日收入四萬五,一個月百多萬,一年營業額輕易過千萬。
師承自Saito San的Kubota San,醋飯握功空氣感十足。(wilson fok攝)
而Omakase特點係食材成本控制,師傅俾乜你就食乜,容易計數,所以近年好多年輕本地師傅彈出,有啲喺某高級鮨店待上一兩年,就搵投資者自立門戶,然後再吹噓師承自這個那個,一副大師傅自居,再找公關公司,搵來一大班垃圾KOL及Facebook什麼關注組瘋狂唱好,營造一副好受食客歡迎的樣子。其實功力未到家,魚料刀功差醋飯鬆散,溫度唔啱,被食客網上鬧兩句就話人抹黑,長此下去成個行業俾你搞彎晒。
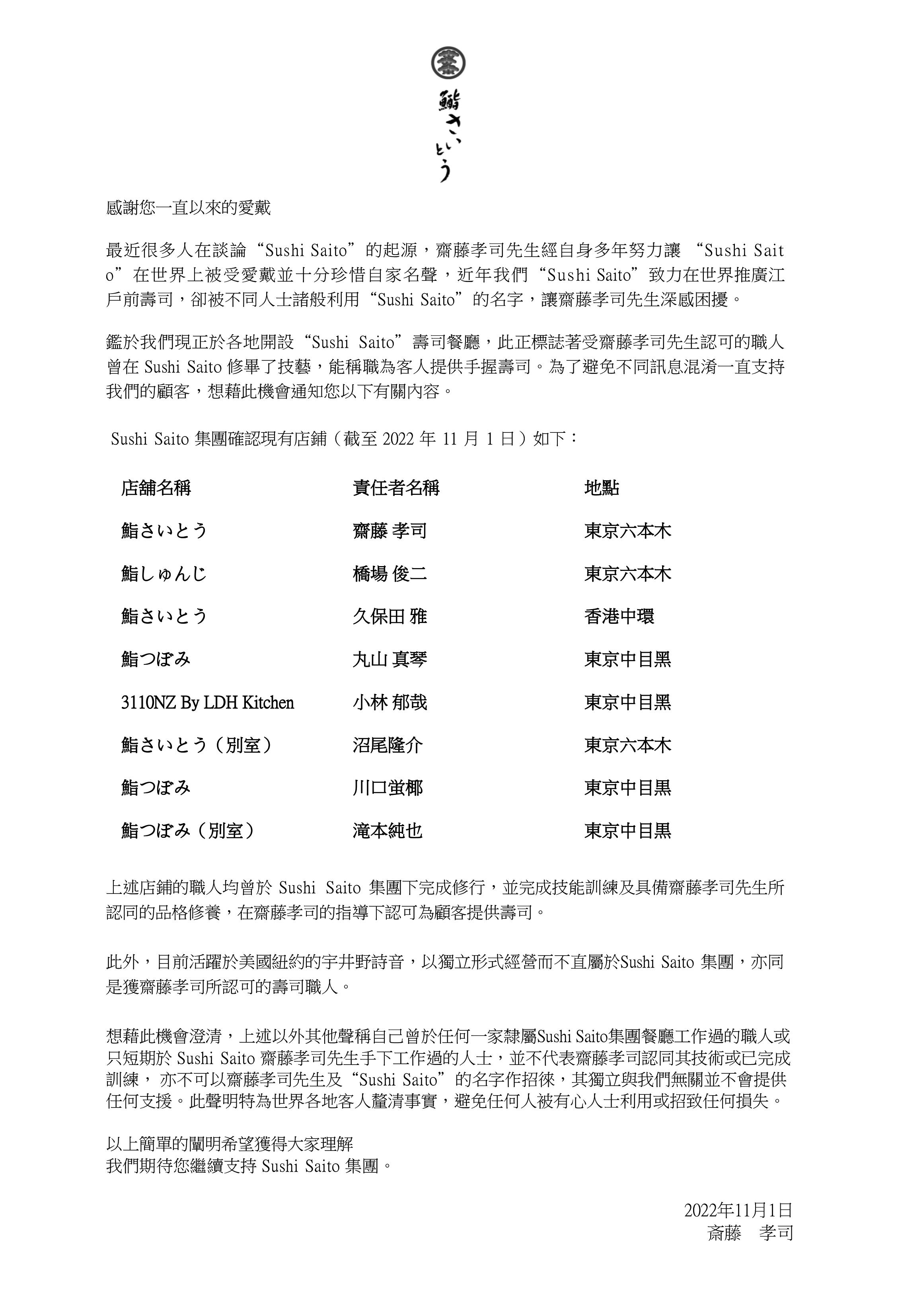
Sushi Saito發出的全球聲明。
鮨齋藤 到底發生過什麼事
香港壽司界天花板之一,曾經係東京米芝連三星Sushi Saito(鮨齋藤),喺2022年十一月投下一顆震撼彈,發出一份全球聲明,詳細列明Sushi Saito旗下所有店舖,全部在Sushi Saito修畢技藝並且受到齋藤孝司認可的職人,防止有人利用其名字作招徠。畢竟日本人對自家名聲極為珍惜,據我了解明顯係針對香港市場,以Sushi Saito香港店為例,魚料全部由日本負責,Saito San至今仲係日日去漁巿場吹水,建立一間成功鮨店並非一朝一夕。
香港人還是死性不改,邊樣易賺錢就一窩蜂,走捷徑,以前拍電影如是,今日壽司店亦如是,冇得救。
酒肴之一的日本鮑魚,肉質鮮美,據悉日本每年鮑魚產量下降速度驚人,因而設有禁捕期,捕獲鮑魚不能小於12cm,禁止漁民非法捕獲鮑魚等等,以維持鮑魚數量及平衡生態。
鮨齋藤
中環金融街8號香港四季酒店45樓部份A號舖
25270811





